HyperCore: The Universal Hardware Revolution Platform
HyperCore: The Universal Hardware Revolution Platform Democratizing Global Innovation
Integrated Educational Development Platform: Affordable Multi-Controller System for Next-Generation Learning
Problem Statement
Educational institutions worldwide face a critical barrier to advanced electronics education: cost. Traditional development setups requiring separate Raspberry Pi boards ($75+), motor drivers ($30+), power distribution systems ($40+), and various sensors ($50+) create prohibitive expenses exceeding $200 per student workstation. This economic barrier prevents schools and colleges, particularly in developing regions, from providing hands-on experience with emerging technologies, leaving students unprepared for the digital future.
Innovation Overview
Our integrated educational development platform revolutionizes electronics learning by combining multiple high-cost components into a single, comprehensive PCB priced under $45. This breakthrough design integrates three distinct functional modules: a versatile power distribution board (49mm x 47mm), an 8-channel MOSFET-based motor driver (50mm x 50mm), and an advanced triple-microcontroller system featuring ESP32-S2, STM32-H7, and STM32L031G6 processors.
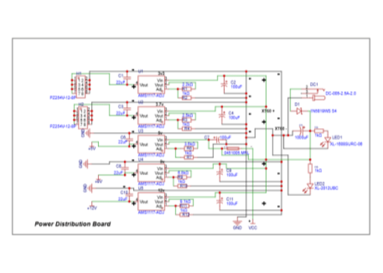
Technical Architecture
The power distribution board uses AMS1117-ADJ regulators to deliver multiple voltages (3.3V-12V) from a single 12V input, featuring battery charging and back-side copper areas for thermal management.
The motor control system employs discrete MOSFETs (not ICs) to control eight motors simultaneously with PWM/directional control, maintaining professional performance at 3.3V-12V while reducing cost.
The advanced microcontroller subsystem combines:
- ESP32-S2 (wireless/web programming)
- STM32-H7 (high-performance computing)
- STM32L031G6 (power/sensor co-processor)
- With ATSHA204A SHA-256 encryption and integrated sensors (LSM6DSLTR IMU, HDC1080 temp/humidity, FM24W256 FRAM).
Manufacturing and Feasibility
The design leverages standard PCB manufacturing processes and readily available components, ensuring scalable production. Working prototypes demonstrate full functionality across all subsystems. Cost analysis demonstrates 75% savings compared to equivalent separate components. The modular design enables easy troubleshooting and replacement, while comprehensive documentation supports self-directed learning.
Market Applications and Impact
This platform directly addresses the educational electronics market, valued at $11.2 billion and growing 8.4% annually. Students can learn microcontroller programming, sensor integration, motor control, power management, and wireless communication using a single, affordable system. The board supports multiple programming interfaces through dual CP2102-GMR USB-to-serial converters, enabling seamless development workflows.
The video demonstrates the PCB through high-resolution photography. This affordable solution breaks STEM education barriers, preparing students globally for careers in IoT, robotics, and embedded systems.
The AI Education Revolution
The severe global shortage of teachers for advanced hardware and tech skills leaves many without instructors for PCB design or coding. My solution replaces teachers with technology itself in which technology will teach technology. Students first master AI tools—learning logical interaction. They can then design projects autonomously, as I did with zero prior knowledge. AI becomes the global mentor.
Pair this with no-code software: students drag blocks to configure sensors/motors—no coding. AI creates firmware; my PCB executes it. Anyone can build robots/IoT devices by connecting blocks while AI/hardware handle the work. No teachers or coding—just innovation. This democratizes technology creation like building blocks.
This integrated, affordable platform transforms global electronics education, making next-gen tech accessible to underserved communities and fostering innovation.
NOTE: This project is 99% completed and still in improvement stage but don't underestimate its potential, As I have been facing critical issues with the arrangement of components in the BOM file. As introduced PCB design is almost done but the software I am talking about is my future plan for this project. Read the details carefully.
HyperCore: The Universal Hardware Revolution Platform
*PCBWay community is a sharing platform. We are not responsible for any design issues and parameter issues (board thickness, surface finish, etc.) you choose.
Raspberry Pi 5 7 Inch Touch Screen IPS 1024x600 HD LCD HDMI-compatible Display for RPI 4B 3B+ OPI 5 AIDA64 PC Secondary Screen(Without Speaker)
BUY NOW- Comments(2)
- Likes(1)
-
Naman Swami
Oct 13,2025
- 1 USER VOTES
- YOUR VOTE 0.00 0.00
- 1
- 2
- 3
- 4
- 5
- 6
- 7
- 8
- 9
- 10
- 1
- 2
- 3
- 4
- 5
- 6
- 7
- 8
- 9
- 10
- 1
- 2
- 3
- 4
- 5
- 6
- 7
- 8
- 9
- 10
- 1
- 2
- 3
- 4
- 5
- 6
- 7
- 8
- 9
- 10
-
10design
-
10usability
-
10creativity
-
10content
More by Naman Swami
-
-
ARPS-2 – Arduino-Compatible Robot Project Shield for Arduino UNO
878 0 2 -
-
A Compact Charging Breakout Board For Waveshare ESP32-C3
1440 3 6 -
AI-driven LoRa & LLM-enabled Kiosk & Food Delivery System
1390 2 0 -
-
-
-
ESP32-C3 BLE Keyboard - Battery Powered with USB-C Charging
1580 0 1 -
-
mammoth-3D SLM Voron Toolhead – Manual Drill & Tap Edition
1205 0 1







