gobabygo carswithjoysticks
UNITED STATES OF AMERICA • + Follow
Edit Project
Tools, APP Software Used etc.
|
|
KiCAD 9.0 |
Description
Go Baby Go - Printed Circuit Board - v1.2
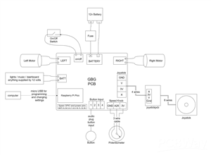
A PCB for controlling the motors in a go baby go car with joystick control
This PCB can be used to modify a toy ride on car to have joystick control. This project was inspired by the Go Baby Go project that modifies powerwheels cars for kids with disabilities.
KiCAD source files and more documentation are available here: https://github.com/gobabygocarswithjoysticks/gbg-pcb
questions? email gobabygocarswithjoysticks@gmail.com
instructions for using this PCB to modify a car
Apr 28,2025
534 views
Go Baby Go - Printed Circuit Board - v1.2
2 Layers PCB 78.7 x 99.7 mm FR-4, 0.8 mm, 1, HASL with lead, Green Solder Mask, White silkscreen
A PCB for controlling the motors in a go baby go car with joystick control
534
1
0
Published: Apr 28,2025
Standard PCB
Download Gerber file 3
BOM(Bill of materials)
Centroid file
Purchase
Donation Received ($)
PCBWay Donate 10% cost To Author
Only PCB
PCB+Assembly
*PCBWay community is a sharing platform. We are not responsible for any design issues and parameter issues (board thickness, surface finish, etc.) you choose.
Copy this HTML into your page to embed a link to order this shared project
Copy
Under the
Attribution-MIT
License.
Raspberry Pi 5 7 Inch Touch Screen IPS 1024x600 HD LCD HDMI-compatible Display for RPI 4B 3B+ OPI 5 AIDA64 PC Secondary Screen(Without Speaker)
BUY NOW- Comments(0)
- Likes(1)
Upload photo
You can only upload 5 files in total. Each file cannot exceed 2MB. Supports JPG, JPEG, GIF, PNG, BMP
0 / 10000
It looks like you have not written anything. Please add a comment and try again.
You can upload up to 5 images!
Image size should not exceed 2MB!
File format not supported!
View More
-
gobabygo carswithjoysticks
Apr 21,2026
View More
VOTING
0 votes
- 0 USER VOTES
0.00
- YOUR VOTE 0.00 0.00
- 1
- 2
- 3
- 4
- 5
- 6
- 7
- 8
- 9
- 10
Design
1/4
- 1
- 2
- 3
- 4
- 5
- 6
- 7
- 8
- 9
- 10
Usability
2/4
- 1
- 2
- 3
- 4
- 5
- 6
- 7
- 8
- 9
- 10
Creativity
3/4
- 1
- 2
- 3
- 4
- 5
- 6
- 7
- 8
- 9
- 10
Content
4/4
More by gobabygo carswithjoysticks
-
GBG-PCB Go Baby Go - Printed Circuit Board - V2.0
(work in progress, not tested)This board replaces the control box of a car's original electronics or...
-
Go Baby Go - Printed Circuit Board - v1.2
A PCB for controlling the motors in a go baby go car with joystick controlThis PCB can be used to mo...
-
Go Baby Go - Printed Circuit Board - v1.1
A PCB for controlling the motors in a go baby go car with joystick controlVersion 1.2 is here: https...
You may also like
-
-
ARPS-2 – Arduino-Compatible Robot Project Shield for Arduino UNO
1841 0 5 -
-
A Compact Charging Breakout Board For Waveshare ESP32-C3
2426 3 7 -
AI-driven LoRa & LLM-enabled Kiosk & Food Delivery System
2491 2 0 -
-
-
-
ESP32-C3 BLE Keyboard - Battery Powered with USB-C Charging
2625 0 2 -
-







