|
KiCad 9.0 |
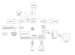
Go Baby Go - Printed Circuit Board - v1.1
A PCB for controlling the motors in a go baby go car with joystick control
Version 1.2 is here: https://www.pcbway.com/project/shareproject/Go_Baby_Go_Printed_Circuit_Board_v1_2_ebb91d3a.html
This PCB can be used to modify a toy ride on car to have joystick control. This project was inspired by the Go Baby Go project that modifies powerwheels cars for kids with disabilities.
KiCAD source files and more documentation are available here: https://github.com/gobabygocarswithjoysticks/gbg-pcb
questions? email gobabygocarswithjoysticks@gmail.com
instructions for using this PCB to modify a car
Go Baby Go - Printed Circuit Board - v1.1
*PCBWay community is a sharing platform. We are not responsible for any design issues and parameter issues (board thickness, surface finish, etc.) you choose.
Raspberry Pi 5 7 Inch Touch Screen IPS 1024x600 HD LCD HDMI-compatible Display for RPI 4B 3B+ OPI 5 AIDA64 PC Secondary Screen(Without Speaker)
BUY NOW- Comments(1)
- Likes(0)
- 0 USER VOTES
- YOUR VOTE 0.00 0.00
- 1
- 2
- 3
- 4
- 5
- 6
- 7
- 8
- 9
- 10
- 1
- 2
- 3
- 4
- 5
- 6
- 7
- 8
- 9
- 10
- 1
- 2
- 3
- 4
- 5
- 6
- 7
- 8
- 9
- 10
- 1
- 2
- 3
- 4
- 5
- 6
- 7
- 8
- 9
- 10
More by gobabygo carswithjoysticks
-
GBG-PCB Go Baby Go - Printed Circuit Board - V2.0
(work in progress, not tested)This board replaces the control box of a car's original electronics or...
-
Go Baby Go - Printed Circuit Board - v1.2
A PCB for controlling the motors in a go baby go car with joystick controlThis PCB can be used to mo...
-
Go Baby Go - Printed Circuit Board - v1.1
A PCB for controlling the motors in a go baby go car with joystick controlVersion 1.2 is here: https...
-
-
ARPS-2 – Arduino-Compatible Robot Project Shield for Arduino UNO
1816 0 5 -
-
A Compact Charging Breakout Board For Waveshare ESP32-C3
2395 3 7 -
AI-driven LoRa & LLM-enabled Kiosk & Food Delivery System
2461 2 0 -
-
-
-
ESP32-C3 BLE Keyboard - Battery Powered with USB-C Charging
2594 0 2 -
-







