ESPWroom02 Breakout Board
Hey, what's up, everyone? So here's something useful: a custom breakout board for using the ESP-WROOM-02U module for tinkering and testing.

The ESP-WROOM-02U is an ESP8266EX-based microcontroller that offers the same features as its predecessor, the ESP Series, but is way smaller, making it suitable for implementing into a badge or wearable project.
Furthermore, the ESP-WROOM-02U integrates a U.FL connector for adding an external antenna for increasing the WiFi range, which is an eye-catching feature.
It comes in two variants, ESP-WROOM-02D and ESP-WROOM-02U, where 02D is without the U.FL connector and 02U comes with it.
For using this microcontroller, we need a breakout board of some sort for programming the board and using its I/O pins for controlling stuff.
So I prepared a simple carrier board that lets us program this MCU and interact with it.
This article is about the whole building process and how to use this module, so let's get started.
Material required
Following are the materials used in this built-
- ESP-WROOM-02U Module
- Custom PCB
- 10K Resistor 0603 Package
- 1K Resistor 0805 Package
- BLUE LED 0805 Package
- RED LED 0805 Package
- SMD tactile switch
- Male Header Pins
- Female Header Pins
- nodemcu for programming
ESP-Wroom-02U Module


ESP-WROOM-02U is an ESP8266 chip-based microcontroller made by Espressif Systems. It comes under the category of 802.11 WiFi modules and is powered by an ESP8266EX, which is a Tensilica L106 32-bit RISC processor.
Its operating voltage is between 2.7 and 3.3 volts, and it works at a frequency of 2.4 to 2.5 GHz.
As for its average current, it consumes 80mA at least and 170mA max.
It has 11 GPIO pins that can be used as regular I/O pins.
As for its working, we can easily use this in place of regular ESP12F modules. Its specs are similar to those of ESP12F modules; the only difference is the size, which is way smaller and more compact.
Here's its datasheet for more in-depth info- https://www.espressif.com/sites/default/files/documentation/esp-wroom-02u_esp-wroom-02d_datasheet_en.pdf
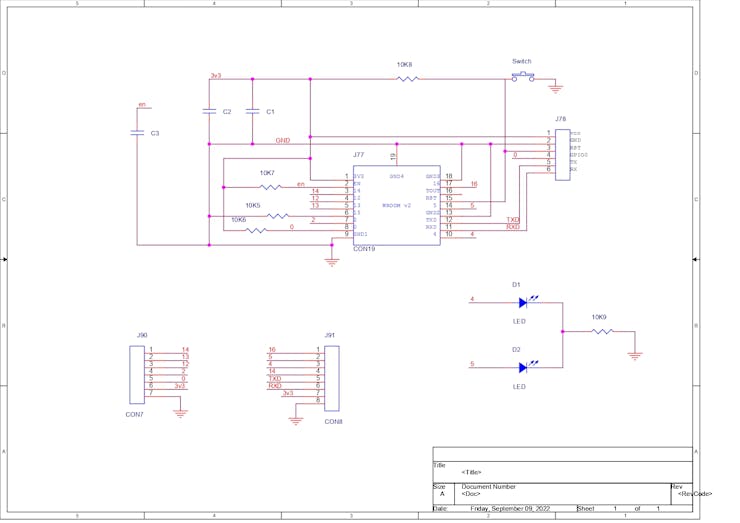
PCB Design


We start first by preparing a basic schematic of the ESP-WROOM Module by following its minimal configuration setup in the datasheet and replicating it into the PCB CAD software.
In the design, we connect 2x 10K resistors to the enable pin and GPIO0, both of which are pulled up to 3V3.
There's also a 10K resistor between GPIO15 and GND, as well as one between the reset pin and 3V.
We also added a few SMD resistors: C1 and C2 are added between VCC and GND, which are 100nF and 10uF, respectively. These capacitors are for smoothing the input voltage fed into the ESP module and reducing noise.
C3 is connected between the enable pin and ground.
For accessing GPIOs, there is a two-pin header connector that connects to all GPIO ports.
As for programming, we also added a separate connector that programming is connected to with pins that are required by NODEMCU to interact with this board during programming.
Additionally, two LEDs were added to this setup for testing the Blink-Chaser sketch; both of these LEDs are connected with a common load resistor, and GPIO4 and GPIO5 were used for driving these LEDs.
After finalizing the schematic, I prepared a small PCB that neatly holds everything around the ESP module, which is placed in the middle.
PCBWAY


After finalizing the PCB and exporting the Gerber data, we sent it to PCBWAY for samples and placed an order for a blue solder mask with a white silkscreen.
I received PCBs within a week, and they were excellent, as expected.
I love the quality of PCBs made by PCBWAY. There are other manufacturers available, but their service is always on another level.
check out PCBWay service for getting great PCB service at less cost.
PCB Assembly
PCB Assy is primarily comprised of four processes, which are as follows:
- Solder Paste Dispensing Process
- Pick and Place Process
- Hotplate Reflow
- THT Components
Solder Paste Dispensing

The first step is to apply solder paste to each component pad.
We use regular Sn-Pb solder paste that has a melting temperature of 140° to 270°C, and to apply the solder paste, a solder paste syringe with a wide nozzle is used.
Pick and Place Process

We then used an ESD tweaker to carefully pick and place all the SMD components in their assigned places one by one, which took like 30 seconds tops, but the result was a perfect PCB with all the components placed in their locations.
Hotplate Process


After the "pick and place process," we carefully lifted the whole circuit board and placed it on my new Mini Hotplate.
The hotplate heats the PCB from below up to the solder paste melting temperature. As a result, the solder paste melts and components get solder on their pads.
THT Process


Next, we add header pins to this board: male header pins for adding this setup on a breadboard and female header pins for connecting an external programmer for programming the ESP board.
Breadboard Setup


Here's one problem: Because I was aiming to make a rectangular board, I forgot to keep it short enough to place it normally on a breadboard.
That's not an issue, as we can use two breadboards for placing the board, one for each side.
Programming the Module by NodeMCU

For programming this board, we could use two methods.
1. Use an FTDI UART Board with Boot Mode Buttons
2. Use a NODEMCU Board without adding any Boot Mode Button
The method that involves programming the board with NODEMCU is by far the best way to program any ESP device or chip.
Nodemcu has an onboard CP2102 chip, which is a UART chip for programming the MCU through TX and RX pins.
Nodemcu also has two transistors that put the ESP into boot mode, which terminates the manual process of adding external buttons and pressing them during the uploading process.
Previously, I made a programmer board that broke out these pins from the NODEMCU board.
- 3v
- GND
- RST
- GPIO0
- TX
- RX
Before the main wiring, we add a jumper between the ENABLE pin of the nodemcu and GND. This will put the ESP8266 board of NODEMCU to sleep, and we can connect an external ESP8266 board with the onboard CP2102 chip.
We connect the ESP-WROOM's 3V, GND, RST, GPIO0, TX, and RX pins with the same pins of the nodemcu.
First, we connect the nodemcu Board's header pins to the ESP-WROOM female header pin connector in the right order.
Next, we open Arduino IDE and plug the USB into nodemcu.
we then go to the Tools menu and select the board that is being used which is in this case NODEMCU 1.0 board.
we select the right com port and hit upload.
Test Sketch #1



For the first test sketch, I used the onboard blue and orange LEDs to run a simple bi-flash sketch that is usually used in badge projects.
The blue LED is connected to D4, while the orange LED is connected to D5.
int pinsCount=2; // declaring the integer variable pinsCount
int pins[] = {4,5}; // declaring the array pins[]
void setup() {
pinMode(4, OUTPUT);
pinMode(5, OUTPUT);
}
void loop() {
for (int i=0; i<pinsCount; i=i+1){ // chasing right
digitalWrite(pins[i], HIGH); // switching the LED at index i on
delay(70); // stopping the program for 100 milliseconds
digitalWrite(pins[i], LOW); // switching the LED at index i off
}
for (int i=pinsCount-1; i>0; i=i-1){ // chasing left (except the outer leds)
digitalWrite(pins[i], HIGH); // switching the LED at index i on
delay(70); // stopping the program for 100 milliseconds
digitalWrite(pins[i], LOW); // switching the LED at index i off
}
}
We upload the sketch to the ESP-WROOM board through the NODEMCU board by following the above-mentioned steps.
Test Sketch #2

Now, this is a big one: running an animated GIF on SSD 1306 OLED through the ESP-WROOM-02U board.
Here's the code, and it's not exactly complex.
code is super big so i have attched the file
It's super long as it contains images that are extracted from each frame of the GIF.
These images were then converted by software that changed their format into a C file.
This sketch displays each image and then changes to the next one, creating the illusion of movement. It's similar to movies, but the only difference here is the quality and low frame rate.
Result and conclusion

The end result of this build is a super useful ESP8266-ESP-WROOM-02U-based board that is capable of driving all sorts of power-required stuff like driving displays, an LED matrix to play some custom animation, or small projects like an LED badge.
This breakout board is just for quick test prototyping while working with the Wroom Module. The next phase after using this board with your hardware is to make a custom board based on the WROOM-02U board, which will be the same as this one.
I hope this article was useful and serves as a basic guide for using the ESP-WROOM-02U module.
Special thanks to PCBWAY for supporting this project; do check them out for great PCB service at a lower cost.
Thanks again, and I will be back with a new project soon.
#include <Wire.h>
#include <Adafruit_GFX.h>
#include <Adafruit_SSD1306.h>
#define SCREEN_WIDTH 128
#define SCREEN_HEIGHT 64
Adafruit_SSD1306 display(SCREEN_WIDTH, SCREEN_HEIGHT, &Wire, -1);
// interval between the animation frames
int frame_delay =420;
const unsigned char Frame1 [1024] PROGMEM = {
0xff, 0xff, 0xe0, 0x00, 0x00, 0x1f, 0xff, 0xff, 0xff, 0xfc, 0x00, 0x0f, 0xff, 0xff, 0xff, 0xff,
0xff, 0xff, 0xfe, 0x00, 0x00, 0x7f, 0xff, 0xff, 0xff, 0xfe, 0x00, 0x07, 0xff, 0xff, 0xff, 0xff,
0xff, 0xff, 0xff, 0xc0, 0x00, 0xff, 0xff, 0xff, 0xbf, 0xff, 0x80, 0x03, 0xff, 0xff, 0xff, 0xff,
0xff, 0xff, 0xff, 0xc0, 0x00, 0xff, 0xff, 0xff, 0xff, 0xff, 0xc0, 0x3f, 0xff, 0xff, 0xff, 0xff,
0xff, 0xff, 0xff, 0x80, 0x01, 0xff, 0xff, 0xff, 0xff, 0xff, 0xe0, 0x1f, 0xff, 0xff, 0xff, 0xff,
0xff, 0xff, 0xff, 0x00, 0x03, 0xff, 0xff, 0xff, 0xff, 0xff, 0xe0, 0x1f, 0xff, 0xff, 0xff, 0xff,
0xff, 0xff, 0xfe, 0x00, 0x07, 0xff, 0xff, 0xff, 0xf9, 0xff, 0xf0, 0x0f, 0xff, 0xff, 0xff, 0xff,
0xff, 0xff, 0xfc, 0x00, 0x07, 0xff, 0xff, 0xff, 0xff, 0xbf, 0xf8, 0x07, 0xff, 0xff, 0xff, 0xff,
0xff, 0xff, 0xf8, 0x00, 0x0f, 0xff, 0xff, 0xff, 0xff, 0xff, 0xf8, 0x03, 0xff, 0xff, 0xff, 0xff,
0xff, 0xff, 0xf8, 0x00, 0x0f, 0xff, 0xff, 0xff, 0xff, 0xff, 0xf8, 0x01, 0xff, 0xff, 0xff, 0xff,
0xff, 0xff, 0xf0, 0x00, 0x0f, 0xff, 0xff, 0xff, 0xff, 0xfd, 0xfc, 0x21, 0xff, 0xff, 0xff, 0xff,
0xff, 0xff, 0xe0, 0x00, 0x0f, 0xff, 0xff, 0xff, 0xff, 0xff, 0xfc, 0x3e, 0xff, 0xff, 0xff, 0xff,
0xff, 0xff, 0xc0, 0x00, 0x3f, 0xff, 0xff, 0xff, 0xff, 0xff, 0xfe, 0x3f, 0xff, 0xff, 0xff, 0xff,
0xff, 0xff, 0xc1, 0xe0, 0x3f, 0xff, 0xff, 0xff, 0xff, 0xff, 0x7e, 0x1f, 0xff, 0xff, 0xff, 0xff,
0xff, 0xff, 0x8f, 0xe0, 0x3f, 0xff, 0xff, 0xff, 0xff, 0xff, 0xfe, 0x1f, 0xff, 0xff, 0xff, 0xff,
0xff, 0xff, 0x3f, 0xe0, 0x7d, 0xff, 0xdf, 0xff, 0xff, 0xff, 0xde, 0x3f, 0xff, 0xff, 0xff, 0xff,
0xff, 0xff, 0xff, 0xe0, 0x7d, 0xff, 0xff, 0xff, 0xff, 0xff, 0xfe, 0x3f, 0xff, 0xff, 0xff, 0xff,
0xff, 0xff, 0xff, 0xe0, 0x7d, 0xef, 0xff, 0xff, 0xff, 0xff, 0xff, 0x3f, 0xff, 0xff, 0xff, 0xff,
0xff, 0xff, 0xff, 0xe0, 0x7d, 0xff, 0x7f, 0xff, 0xff, 0xff, 0xff, 0x3f, 0xff, 0xff, 0xff, 0xff,
0xff, 0xff, 0xff, 0xe0, 0x7d, 0xff, 0xff, 0xff, 0xff, 0xff, 0xff, 0xbf, 0xff, 0xff, 0xff, 0xff,
0xff, 0xff, 0xff, 0xe0, 0xfd, 0xff, 0xff, 0xff, 0xff, 0xbf, 0xff, 0xbf, 0xff, 0xff, 0xff, 0xff,
0xff, 0xff, 0xff, 0xe0, 0xfd, 0xff, 0xff, 0xff, 0xff, 0xff, 0xff, 0xbf, 0xff, 0xff, 0xff, 0xff,
0xff, 0xff, 0xff, 0xe0, 0xfd, 0xdd, 0xff, 0xff, 0xff, 0xff, 0xfb, 0xbf, 0xff, 0xff, 0xff, 0xff,
0xff, 0xff, 0xff, 0xe0, 0xff, 0xdf, 0xff, 0xff, 0xff, 0xff, 0xff, 0x3f, 0xff, 0xff, 0xff, 0xff,
0xff, 0xff, 0xff, 0xe8, 0xff, 0xdf, 0xff, 0xfb, 0xff, 0xf7, 0xff, 0xbf, 0xff, 0xff, 0xff, 0xff,
0xff, 0xff, 0xff, 0xd9, 0xff, 0xdf, 0xdf, 0xff, 0xff, 0xff, 0xff, 0xbf, 0xff, 0xff, 0xff, 0xff,
0xff, 0xff, 0xff, 0xf9, 0xff, 0xdf, 0xff, 0xff, 0xff, 0xff, 0xfd, 0xbf, 0xff, 0xff, 0xff, 0xff,
0xff, 0xff, 0xff, 0xf9, 0xff, 0xdf, 0xff, 0xff, 0xff, 0xff, 0xfd, 0xff, 0xff, 0xff, 0xff, 0xff,
0xff, 0xff, 0xff, 0xf9, 0xff, 0xd2, 0xff, 0xff, 0xff, 0xff, 0xff, 0xff, 0xff, 0xff, 0xff, 0xff,
0xff, 0xff, 0xff, 0xf9, 0xff, 0xf0, 0xff, 0xff, 0xff, 0xff, 0xff, 0xdf, 0xff, 0xff, 0xff, 0xff,
0xff, 0xff, 0xff, 0xfd, 0xbf, 0xe0, 0x7f, 0xff, 0xf7, 0xff, 0xff, 0x9f, 0xff, 0xff, 0xff, 0xff,
0xff, 0xff, 0xff, 0xfd, 0xff, 0xe0, 0x3f, 0xff, 0xff, 0xff, 0xfe, 0x9f, 0xff, 0xff, 0xff, 0xff,
0xff, 0xff, 0xff, 0xfd, 0xff, 0x80, 0x3f, 0xdf, 0xff, 0xff, 0xfe, 0x9f, 0xff, 0xff, 0xff, 0xff,
0xff, 0xff, 0xff, 0xfd, 0xff, 0xc0, 0x3f, 0xff, 0xff, 0xff, 0xff, 0xbf, 0xff, 0xff, 0xff, 0xff,
0xff, 0xff, 0xff, 0xfc, 0xff, 0xe0, 0x3f, 0xff, 0xff, 0xff, 0xff, 0xbf, 0xff, 0xff, 0xff, 0xff,
0xff, 0xff, 0xff, 0xfc, 0xff, 0xe0, 0x3f, 0xff, 0xff, 0xff, 0xff, 0xbf, 0xff, 0xff, 0xff, 0xff,
0xff, 0xff, 0xff, 0xfc, 0xff, 0xf0, 0x7f, 0xff, 0xff, 0xff, 0xff, 0xbf, 0xff, 0xff, 0xff, 0xff,
0xff, 0xff, 0xff, 0xfe, 0xff, 0xff, 0xff, 0xff, 0xff, 0xff, 0xff, 0xbf, 0xff, 0xff, 0xff, 0xff,
0xff, 0xff, 0xff, 0xfe, 0x7f, 0xff, 0xff, 0xff, 0xff, 0xff, 0xff, 0x3f, 0xff, 0xff, 0xff, 0xff,
0xff, 0xff, 0xff, 0xfe, 0x7f, 0xff, 0xff, 0xff, 0xff, 0x7f, 0xff, 0x3f, 0xff, 0xff, 0xff, 0xff,
0xff, 0xff, 0xff, 0xfe, 0x7f, 0xff, 0xfb, 0xff, 0xff, 0xff, 0xdf, 0x3f, 0xff, 0xff, 0xff, 0xff,
0xff, 0xff, 0xff, 0xfe, 0x3f, 0xff, 0xff, 0xff, 0xff, 0xfe, 0xdf, 0x3f, 0xff, 0xff, 0xff, 0xff,
0xff, 0xff, 0xff, 0xff, 0x3f, 0xff, 0xff, 0xff, 0xff, 0xff, 0xff, 0x1f, 0xff, 0xff, 0xff, 0xff,
0xff, 0xff, 0xff, 0xff, 0x1f, 0xff, 0xff, 0xff, 0xff, 0xff, 0xff, 0x00, 0x3f, 0xff, 0xff, 0xff,
0xff, 0xff, 0xff, 0xff, 0x3f, 0xfe, 0xff, 0xff, 0xff, 0xff, 0xff, 0x00, 0x03, 0xff, 0xff, 0xff,
0xff, 0xff, 0xff, 0xff, 0x3f, 0xfe, 0xff, 0xff, 0xff, 0xff, 0xff, 0x00, 0x00, 0x7f, 0xff, 0xff,
0xff, 0xff, 0xff, 0xff, 0x17, 0xff, 0xff, 0xfe, 0xff, 0xff, 0xff, 0x00, 0x00, 0x1f, 0xff, 0xff,
0xff, 0xff, 0xff, 0xff, 0x9f, 0xff, 0xff, 0xfe, 0xff, 0xff, 0xff, 0x00, 0x00, 0x0f, 0xff, 0xff,
0xff, 0xff, 0xff, 0xff, 0x9f, 0xff, 0xff, 0xfe, 0xff, 0xff, 0xff, 0x00, 0x00, 0x03, 0xff, 0xff,
0xff, 0xff, 0xff, 0xff, 0x8f, 0xff, 0xff, 0xff, 0xff, 0xff, 0xff, 0x00, 0x00, 0x01, 0xff, 0xff,
0xff, 0xff, 0xff, 0xff, 0xcf, 0xff, 0xff, 0xff, 0xff, 0xff, 0xfe, 0x00, 0x00, 0x00, 0xff, 0xff,
0xff, 0xff, 0xff, 0xff, 0x87, 0xff, 0xff, 0xfe, 0xff, 0xff, 0xfe, 0x00, 0x00, 0x00, 0xff, 0xff,
0xff, 0xff, 0xff, 0xfe, 0x07, 0xff, 0xff, 0xfe, 0xff, 0xff, 0xfe, 0x00, 0x00, 0x00, 0xff, 0xff,
0xff, 0xff, 0xff, 0xfc, 0x03, 0xff, 0xff, 0xff, 0xff, 0xff, 0xfe, 0x00, 0x00, 0x00, 0xff, 0xff,
0xff, 0xff, 0xff, 0xf0, 0x01, 0xff, 0xff, 0xff, 0xff, 0xbf, 0xfe, 0x00, 0x00, 0x01, 0xff, 0xff,
0xff, 0xff, 0xff, 0xc0, 0x01, 0xff, 0xff, 0xff, 0xff, 0xbf, 0xfc, 0x00, 0x00, 0x01, 0xff, 0xff,
0xff, 0xff, 0xff, 0x80, 0x00, 0xff, 0xef, 0xff, 0xff, 0xff, 0xfc, 0x00, 0x00, 0x01, 0xff, 0xff,
0xff, 0xff, 0xfe, 0x00, 0x00, 0x7f, 0xff, 0xff, 0xff, 0xff, 0xfc, 0x00, 0x00, 0x03, 0xff, 0xff,
0xff, 0xff, 0xfc, 0x00, 0x00, 0x3f, 0xff, 0xff, 0xff, 0xff, 0xfc, 0x00, 0x00, 0x03, 0xff, 0xff,
0xff, 0xff, 0xf8, 0x00, 0x00, 0x0f, 0xff, 0xff, 0xff, 0x7f, 0xf8, 0x00, 0x00, 0x03, 0xff, 0xff,
0xff, 0xff, 0xf0, 0x00, 0x00, 0x1e, 0xff, 0xff, 0xff, 0x7f, 0xf8, 0x00, 0x00, 0x07, 0xff, 0xff,
0xff, 0xff, 0xe0, 0x00, 0x00, 0x1f, 0xff, 0xff, 0xff, 0xff, 0x70, 0x00, 0x00, 0x07, 0xff, 0xff,
0xff, 0xff, 0xc0, 0x00, 0x00, 0x0f, 0xff, 0xff, 0xff, 0xff, 0xe0, 0x00, 0x00, 0x07, 0xff, 0xff,
0xff, 0xff, 0x80, 0x00, 0x00, 0x0f, 0xff, 0xef, 0xfe, 0xfe, 0xe0, 0x00, 0x00, 0x0f, 0xff, 0xff
};
// 'Frame1'
const unsigned char Frame2 [1024] PROGMEM = {
0xff, 0xff, 0xf0, 0x00, 0x00, 0x1f, 0xff, 0xff, 0xff, 0xfc, 0x00, 0x0f, 0xff, 0xff, 0xff, 0xff,
0xff, 0xff, 0xff, 0x00, 0x00, 0x7f, 0xff, 0xff, 0xff, 0xfe, 0x00, 0x07, 0xff, 0xff, 0xff, 0xff,
0xff, 0xff, 0xff, 0xc0, 0x00, 0xff, 0xff, 0xff, 0xbf, 0xff, 0x80, 0x07, 0xff, 0xff, 0xff, 0xff,
0xff, 0xff, 0xff, 0xc0, 0x00, 0xff, 0xff, 0xff, 0xff, 0xff, 0xc0, 0x1f, 0xff, 0xff, 0xff, 0xff,
0xff, 0xff, 0xff, 0x80, 0x01, 0xff, 0xff, 0xff, 0xff, 0xff, 0xe0, 0x1f, 0xff, 0xff, 0xff, 0xff,
0xff, 0xff, 0xff, 0x00, 0x03, 0xff, 0xff, 0xff, 0xff, 0xff, 0xe0, 0x0f, 0xff, 0xff, 0xff, 0xff,
0xff, 0xff, 0xfe, 0x00, 0x07, 0xff, 0xff, 0xff, 0xf9, 0xff, 0xf0, 0x07, 0xff, 0xff, 0xff, 0xff,
0xff, 0xff, 0xfe, 0x00, 0x07, 0xff, 0xff, 0xff, 0xff, 0xbf, 0xf8, 0x03, 0xff, 0xff, 0xff, 0xff,
0xff, 0xff, 0xfc, 0x00, 0x0f, 0xff, 0xff, 0xff, 0xff, 0xff, 0xf8, 0x01, 0xff, 0xff, 0xff, 0xff,
0xff, 0xff, 0xf8, 0x00, 0x0f, 0xff, 0xff, 0xff, 0xff, 0xff, 0xf8, 0x01, 0xff, 0xff, 0xff, 0xff,
0xff, 0xff, 0xf0, 0x00, 0x0f, 0xff, 0xff, 0xff, 0xff, 0xfd, 0xfc, 0x3c, 0xff, 0xff, 0xff, 0xff,
0xff, 0xff, 0xe0, 0x00, 0x0f, 0xff, 0xff, 0xff, 0xff, 0xff, 0xfc, 0x3f, 0xff, 0xff, 0xff, 0xff,
0xff, 0xff, 0xc0, 0x00, 0x3f, 0xff, 0xff, 0xff, 0xff, 0xff, 0xfe, 0x3f, 0xff, 0xff, 0xff, 0xff,
0xff, 0xff, 0xc1, 0xe0, 0x3f, 0xff, 0xff, 0xff, 0xff, 0xff, 0x7e, 0x1f, 0xff, 0xff, 0xff, 0xff,
0xff, 0xff, 0x8f, 0xe0, 0x3f, 0xff, 0xff, 0xff, 0xff, 0xff, 0xfe, 0x1f, 0xff, 0xff, 0xff, 0xff,
0xff, 0xff, 0x7f, 0xe0, 0x7d, 0xff, 0xdf, 0xff, 0xff, 0xff, 0xde, 0x3f, 0xff, 0xff, 0xff, 0xff,
0xff, 0xff, 0xff, 0xe0, 0x7d, 0xff, 0xff, 0xff, 0xff, 0xff, 0xfe, 0x3f, 0xff, 0xff, 0xff, 0xff,
0xff, 0xff, 0xff, 0xe0, 0x7d, 0xef, 0xff, 0xff, 0xff, 0xff, 0xff, 0x3f, 0xff, 0xff, 0xff, 0xff,
0xff, 0xff, 0xff, 0xe0, 0x7d, 0xff, 0x7f, 0xff, 0xff, 0xff, 0xff, 0x3f, 0xff, 0xff, 0xff, 0xff,
0xff, 0xff, 0xff, 0xe0, 0x7d, 0xff, 0xff, 0xff, 0xff, 0xff, 0xff, 0xbf, 0xff, 0xff, 0xff, 0xff,
0xff, 0xff, 0xff, 0xe0, 0xfd, 0xff, 0xff, 0xff, 0xff, 0xbf, 0xff, 0xbf, 0xff, 0xff, 0xff, 0xff,
0xff, 0xff, 0xff, 0xe0, 0xfd, 0xff, 0xff, 0xff, 0xff, 0xff, 0xff, 0xbf, 0xff, 0xff, 0xff, 0xff,
0xff, 0xff, 0xff, 0xe0, 0xfd, 0xdd, 0xff, 0xff, 0xff, 0xff, 0xfb, 0xbf, 0xff, 0xff, 0xff, 0xff,
0xff, 0xff, 0xff, 0xe0, 0xff, 0xdf, 0xff, 0xff, 0xff, 0xff, 0xff, 0x3f, 0xff, 0xff, 0xff, 0xff,
0xff, 0xff, 0xff, 0xe0, 0xff, 0xdf, 0xff, 0xfb, 0xff, 0xf7, 0xff, 0xbf, 0xff, 0xff, 0xff, 0xff,
0xff, 0xff, 0xff, 0xe9, 0xff, 0xdf, 0xdf, 0xff, 0xff, 0xff, 0xff, 0xbf, 0xff, 0xff, 0xff, 0xff,
0xff, 0xff, 0xff, 0xf9, 0xff, 0xdf, 0xff, 0xff, 0xff, 0xff, 0xfd, 0xbf, 0xff, 0xff, 0xff, 0xff,
0xff, 0xff, 0xff, 0xf9, 0xff, 0xdf, 0xff, 0xff, 0xff, 0xff, 0xfd, 0xff, 0xff, 0xff, 0xff, 0xff,
0xff, 0xff, 0xff, 0xf9, 0xff, 0xd3, 0xff, 0xff, 0xff, 0xff, 0xff, 0xff, 0xff, 0xff, 0xff, 0xff,
0xff, 0xff, 0xff, 0xf9, 0xff, 0xf0, 0xff, 0xff, 0xff, 0xff, 0xff, 0xdf, 0xff, 0xff, 0xff, 0xff,
0xff, 0xff, 0xff, 0xf9, 0xff, 0xe0, 0x7f, 0xff, 0xf7, 0xff, 0xff, 0x9f, 0xff, 0xff, 0xff, 0xff,
0xff, 0xff, 0xff, 0xfd, 0xff, 0xe0, 0x3f, 0xff, 0xff, 0xff, 0xfe, 0x9f, 0xff, 0xff, 0xff, 0xff,
0xff, 0xff, 0xff, 0xfd, 0xff, 0x80, 0x3f, 0xdf, 0xff, 0xff, 0xfe, 0x9f, 0xff, 0xff, 0xff, 0xff,
0xff, 0xff, 0xff, 0xfd, 0xff, 0xc0, 0x3f, 0xff, 0xff, 0xff, 0xff, 0xbf, 0xff, 0xff, 0xff, 0xff,
0xff, 0xff, 0xff, 0xfc, 0xff, 0xe0, 0x3f, 0xff, 0xff, 0xff, 0xff, 0xbf, 0xff, 0xff, 0xff, 0xff,
0xff, 0xff, 0xff, 0xfc, 0xff, 0xe0, 0x3f, 0xff, 0xff, 0xff, 0xff, 0xbf, 0xff, 0xff, 0xff, 0xff,
0xff, 0xff, 0xff, 0xfc, 0xff, 0xf0, 0x7f, 0xff, 0xff, 0xff, 0xff, 0xbf, 0xff, 0xff, 0xff, 0xff,
0xff, 0xff, 0xff, 0xfe, 0xff, 0xff, 0xff, 0xff, 0xff, 0xff, 0xff, 0xbf, 0xff, 0xff, 0xff, 0xff,
0xff, 0xff, 0xff, 0xfe, 0x7f, 0xff, 0xff, 0xff, 0xff, 0xff, 0xff, 0x3f, 0xff, 0xff, 0xff, 0xff,
0xff, 0xff, 0xff, 0xfe, 0x7f, 0xff, 0xff, 0xff, 0xff, 0x7f, 0xff, 0x3f, 0xff, 0xff, 0xff, 0xff,
0xff, 0xff, 0xff, 0xfe, 0x7f, 0xff, 0xfb, 0xff, 0xff, 0xff, 0xdf, 0x3f, 0xff, 0xff, 0xff, 0xff,
0xff, 0xff, 0xff, 0xfe, 0x3f, 0xff, 0xff, 0xff, 0xff, 0xfe, 0xdf, 0x3f, 0xff, 0xff, 0xff, 0xff,
0xff, 0xff, 0xff, 0xff, 0x3f, 0xff, 0xff, 0xff, 0xff, 0xff, 0xff, 0x3f, 0xff, 0xff, 0xff, 0xff,
0xff, 0xff, 0xff, 0xff, 0x1f, 0xff, 0xff, 0xff, 0xff, 0xff, 0xff, 0x00, 0x7f, 0xff, 0xff, 0xff,
0xff, 0xff, 0xff, 0xff, 0x3f, 0xfe, 0xff, 0xff, 0xff, 0xff, 0xff, 0x00, 0x07, 0xff, 0xff, 0xff,
0xff, 0xff, 0xff, 0xff, 0x3f, 0xfe, 0xff, 0xff, 0xff, 0xff, 0xff, 0x00, 0x00, 0xff, 0xff, 0xff,
0xff, 0xff, 0xff, 0xff, 0x1f, 0xff, 0xff, 0xfe, 0xff, 0xff, 0xff, 0x00, 0x00, 0x3f, 0xff, 0xff,
0xff, 0xff, 0xff, 0xff, 0x9f, 0xff, 0xff, 0xfe, 0xff, 0xff, 0xff, 0x00, 0x00, 0x0f, 0xff, 0xff,
0xff, 0xff, 0xff, 0xff, 0x9f, 0xff, 0xff, 0xfe, 0xff, 0xff, 0xff, 0x00, 0x00, 0x07, 0xff, 0xff,
0xff, 0xff, 0xff, 0xff, 0x8f, 0xff, 0xff, 0xff, 0xff, 0xff, 0xff, 0x00, 0x00, 0x03, 0xff, 0xff,
0xff, 0xff, 0xff, 0xff, 0xcf, 0xff, 0xff, 0xff, 0xff, 0xff, 0xfe, 0x00, 0x00, 0x01, 0xff, 0xff,
0xff, 0xff, 0xff, 0xff, 0xc7, 0xff, 0xff, 0xfe, 0xff, 0xff, 0xfe, 0x00, 0x00, 0x00, 0xff, 0xff,
0xff, 0xff, 0xff, 0xff, 0x87, 0xff, 0xff, 0xfe, 0xff, 0xff, 0xfe, 0x00, 0x00, 0x00, 0xff, 0xff,
0xff, 0xff, 0xff, 0xfe, 0x03, 0xff, 0xff, 0xff, 0xff, 0xff, 0xfe, 0x00, 0x00, 0x01, 0xff, 0xff,
0xff, 0xff, 0xff, 0xfc, 0x01, 0xff, 0xff, 0xff, 0xff, 0xbf, 0xfe, 0x00, 0x00, 0x01, 0xff, 0xff,
0xff, 0xff, 0xff, 0xf0, 0x01, 0xff, 0xff, 0xff, 0xff, 0xbf, 0xfc, 0x00, 0x00, 0x01, 0xff, 0xff,
0xff, 0xff, 0xff, 0xe0, 0x00, 0xff, 0xef, 0xff, 0xff, 0xff, 0xfc, 0x00, 0x00, 0x03, 0xff, 0xff,
0xff, 0xff, 0xff, 0x80, 0x00, 0x7f, 0xff, 0xff, 0xff, 0xff, 0xfc, 0x00, 0x00, 0x03, 0xff, 0xff,
0xff, 0xff, 0xff, 0x00, 0x00, 0x3f, 0xff, 0xff, 0xff, 0xff, 0xfc, 0x00, 0x00, 0x07, 0xff, 0xff,
0xff, 0xff, 0xfe, 0x00, 0x00, 0x0f, 0xff, 0xff, 0xff, 0x7f, 0xf8, 0x00, 0x00, 0x07, 0xff, 0xff,
0xff, 0xff, 0xfc, 0x00, 0x00, 0x1e, 0xff, 0xff, 0xff, 0x7f, 0xf8, 0x00, 0x00, 0x07, 0xff, 0xff,
0xff, 0xff, 0xf0, 0x00, 0x00, 0x1f, 0xff, 0xff, 0xff, 0xff, 0x70, 0x00, 0x00, 0x0f, 0xff, 0xff,
0xff, 0xff, 0xe0, 0x00, 0x00, 0x1f, 0xff, 0xff, 0xff, 0xff, 0xe0, 0x00, 0x00, 0x0f, 0xff, 0xff,
0xff, 0xff, 0xc0, 0x00, 0x00, 0x0f, 0xff, 0xef, 0xfe, 0xfe, 0xe0, 0x00, 0x00, 0x0f, 0xff, 0xff
};
// 'Frame2'
const unsigned char Frame3 [1024] PROGMEM = {
0xff, 0xff, 0xfc, 0x00, 0x00, 0x1f, 0xff, 0xff, 0xff, 0xfc, 0x00, 0x0f, 0xff, 0xff, 0xff, 0xff,
0xff, 0xff, 0xfe, 0x00, 0x00, 0x7f, 0xff, 0xff, 0xff, 0xfe, 0x00, 0x0f, 0xff, 0xff, 0xff, 0xff,
0xff, 0xff, 0xff, 0xc0, 0x00, 0xff, 0xff, 0xff, 0xbf, 0xff, 0x80, 0x07, 0xff, 0xff, 0xff, 0xff,
0xff, 0xff, 0xff, 0xc0, 0x00, 0xff, 0xff, 0xff, 0xff, 0xff, 0xc0, 0x07, 0xff, 0xff, 0xff, 0xff,
0xff, 0xff, 0xff, 0xc0, 0x01, 0xff, 0xff, 0xff, 0xff, 0xff, 0xe0, 0x0f, 0xff, 0xff, 0xff, 0xff,
0xff, 0xff, 0xff, 0x80, 0x03, 0xff, 0xff, 0xff, 0xff, 0xff, 0xe0, 0x07, 0xff, 0xff, 0xff, 0xff,
0xff, 0xff, 0xff, 0x00, 0x07, 0xff, 0xff, 0xff, 0xf9, 0xff, 0xf0, 0x03, 0xff, 0xff, 0xff, 0xff,
0xff, 0xff, 0xff, 0x00, 0x07, 0xff, 0xff, 0xff, 0xff, 0xbf, 0xf8, 0x01, 0xff, 0xff, 0xff, 0xff,
0xff, 0xff, 0xfe, 0x00, 0x0f, 0xff, 0xff, 0xff, 0xff, 0xff, 0xf8, 0x00, 0xff, 0xff, 0xff, 0xff,
0xff, 0xff, 0xfc, 0x00, 0x0f, 0xff, 0xff, 0xff, 0xff, 0xff, 0xf8, 0x04, 0x7f, 0xff, 0xff, 0xff,
0xff, 0xff, 0xf8, 0x00, 0x0f, 0xff, 0xff, 0xff, 0xff, 0xfd, 0xfc, 0x3f, 0xff, 0xff, 0xff, 0xff,
0xff, 0xff, 0xf0, 0x00, 0x0f, 0xff, 0xff, 0xff, 0xff, 0xff, 0xfc, 0x1f, 0xff, 0xff, 0xff, 0xff,
0xff, 0xff, 0xe0, 0x00, 0x3f, 0xff, 0xff, 0xff, 0xff, 0xff, 0xfe, 0x1f, 0xff, 0xff, 0xff, 0xff,
0xff, 0xff, 0xc0, 0x00, 0x3f, 0xff, 0xff, 0xff, 0xff, 0xff, 0x7e, 0x1f, 0xff, 0xff, 0xff, 0xff,
0xff, 0xff, 0x83, 0xe0, 0x3f, 0xff, 0xff, 0xff, 0xff, 0xff, 0xfe, 0x1f, 0xff, 0xff, 0xff, 0xff,
0xff, 0xff, 0xff, 0xe0, 0x7d, 0xff, 0xff, 0xff, 0xff, 0xff, 0xde, 0x2f, 0xff, 0xff, 0xff, 0xff,
0xff, 0xff, 0xff, 0xe0, 0x7d, 0xff, 0xff, 0xff, 0xff, 0xff, 0xfe, 0x3f, 0xff, 0xff, 0xff, 0xff,
0xff, 0xff, 0xff, 0xe0, 0x7d, 0xef, 0xff, 0xff, 0xff, 0xff, 0xff, 0x3f, 0xff, 0xff, 0xff, 0xff,
0xff, 0xff, 0xff, 0xf0, 0x7d, 0xff, 0x7f, 0xff, 0xff, 0xff, 0xff, 0x3f, 0xff, 0xff, 0xff, 0xff,
0xff, 0xff, 0xff, 0xf0, 0x7d, 0xff, 0xff, 0xff, 0xff, 0xff, 0xff, 0xbf, 0xff, 0xff, 0xff, 0xff,
0xff, 0xff, 0xff, 0xf0, 0xfd, 0xff, 0xff, 0xff, 0xff, 0xbf, 0xff, 0xbf, 0xff, 0xff, 0xff, 0xff,
0xff, 0xff, 0xff, 0xf0, 0xfd, 0xff, 0xff, 0xff, 0xff, 0xff, 0xff, 0xbf, 0xff, 0xff, 0xff, 0xff,
0xff, 0xff, 0xff, 0xf0, 0xfd, 0xdd, 0xff, 0xff, 0xff, 0xff, 0xfb, 0xbf, 0xff, 0xff, 0xff, 0xff,
0xff, 0xff, 0xff, 0xf0, 0xff, 0xdf, 0xff, 0xff, 0xff, 0xff, 0xff, 0x3f, 0xff, 0xff, 0xff, 0xff,
0xff, 0xff, 0xff, 0xf0, 0xff, 0xdf, 0xff, 0xfb, 0xff, 0xf7, 0xff, 0xbf, 0xff, 0xff, 0xff, 0xff,
0xff, 0xff, 0xff, 0xf1, 0xff, 0xdf, 0xdf, 0xff, 0xff, 0xff, 0xff, 0xbf, 0xff, 0xff, 0xff, 0xff,
0xff, 0xff, 0xff, 0xf9, 0xff, 0xdf, 0xff, 0xff, 0xff, 0xff, 0xfd, 0xbf, 0xff, 0xff, 0xff, 0xff,
0xff, 0xff, 0xff, 0xf9, 0xff, 0xdf, 0xff, 0xff, 0xff, 0xff, 0xfd, 0xff, 0xff, 0xff, 0xff, 0xff,
0xff, 0xff, 0xff, 0xf9, 0xff, 0xd2, 0xff, 0xff, 0xff, 0xff, 0xff, 0xff, 0xff, 0xff, 0xff, 0xff,
0xff, 0xff, 0xff, 0xf9, 0xff, 0xf0, 0xff, 0xff, 0xff, 0xff, 0xff, 0xdf, 0xff, 0xff, 0xff, 0xff,
0xff, 0xff, 0xff, 0xfd, 0xbf, 0xe0, 0x7f, 0xff, 0xf7, 0xff, 0xff, 0x9f, 0xff, 0xff, 0xff, 0xff,
0xff, 0xff, 0xff, 0xfd, 0xff, 0xe0, 0x3f, 0xff, 0xff, 0xff, 0xfe, 0x9f, 0xff, 0xff, 0xff, 0xff,
0xff, 0xff, 0xff, 0xfd, 0xff, 0x80, 0x3f, 0xdf, 0xff, 0xff, 0xfe, 0x9f, 0xff, 0xff, 0xff, 0xff,
0xff, 0xff, 0xff, 0xfd, 0xff, 0xc0, 0x3f, 0xff, 0xff, 0xff, 0xff, 0x9f, 0xff, 0xff, 0xff, 0xff,
0xff, 0xff, 0xff, 0xfc, 0xff, 0xe0, 0x3f, 0xff, 0xff, 0xff, 0xff, 0xbf, 0xff, 0xff, 0xff, 0xff,
0xff, 0xff, 0xff, 0xfc, 0xff, 0xe0, 0x3f, 0xff, 0xff, 0xff, 0xff, 0xbf, 0xff, 0xff, 0xff, 0xff,
0xff, 0xff, 0xff, 0xfc, 0xff, 0xf0, 0x7f, 0xff, 0xff, 0xff, 0xff, 0xbf, 0xff, 0xff, 0xff, 0xff,
0xff, 0xff, 0xff, 0xfe, 0xff, 0xff, 0xff, 0xff, 0xff, 0xff, 0xff, 0xbf, 0xff, 0xff, 0xff, 0xff,
0xff, 0xff, 0xff, 0xfe, 0x7f, 0xff, 0xff, 0xff, 0xff, 0xff, 0xff, 0x3f, 0xff, 0xff, 0xff, 0xff,
0xff, 0xff, 0xff, 0xfe, 0x7f, 0xff, 0xff, 0xff, 0xff, 0x7f, 0xff, 0x3f, 0xff, 0xff, 0xff, 0xff,
0xff, 0xff, 0xff, 0xfe, 0x7f, 0xff, 0xfb, 0xff, 0xff, 0xff, 0xdf, 0x3f, 0xff, 0xff, 0xff, 0xff,
0xff, 0xff, 0xff, 0xfe, 0x3f, 0xff, 0xff, 0xff, 0xff, 0xfe, 0xdf, 0x3f, 0xff, 0xff, 0xff, 0xff,
0xff, 0xff, 0xff, 0xff, 0x3f, 0xff, 0xff, 0xff, 0xff, 0xff, 0xff, 0x3f, 0xff, 0xff, 0xff, 0xff,
0xff, 0xff, 0xff, 0xff, 0x1f, 0xff, 0xff, 0xff, 0xff, 0xff, 0xff, 0x0f, 0xff, 0xff, 0xff, 0xff,
0xff, 0xff, 0xff, 0xff, 0x3f, 0xfe, 0xff, 0xff, 0xff, 0xff, 0xff, 0x00, 0x7f, 0xff, 0xff, 0xff,
0xff, 0xff, 0xff, 0xff, 0x3f, 0xfe, 0xff, 0xff, 0xff, 0xff, 0xff, 0x00, 0x07, 0xff, 0xff, 0xff,
0xff, 0xff, 0xff, 0xff, 0x1f, 0xff, 0xff, 0xfe, 0xff, 0xff, 0xff, 0x00, 0x00, 0xff, 0xff, 0xff,
0xff, 0xff, 0xff, 0xff, 0x9f, 0xff, 0xff, 0xfe, 0xff, 0xff, 0xff, 0x00, 0x00, 0x3f, 0xff, 0xff,
0xff, 0xff, 0xff, 0xff, 0x9f, 0xff, 0xff, 0xfe, 0xff, 0xff, 0xff, 0x00, 0x00, 0x0f, 0xff, 0xff,
0xff, 0xff, 0xff, 0xff, 0x8f, 0xff, 0xff, 0xff, 0xff, 0xff, 0xff, 0x00, 0x00, 0x07, 0xff, 0xff,
0xff, 0xff, 0xff, 0xff, 0xcf, 0xff, 0xff, 0xff, 0xff, 0xff, 0xfe, 0x00, 0x00, 0x07, 0xff, 0xff,
0xff, 0xff, 0xff, 0xff, 0xc7, 0xff, 0xff, 0xfe, 0xff, 0xff, 0xfe, 0x00, 0x00, 0x03, 0xff, 0xff,
0xff, 0xff, 0xff, 0xff, 0xc7, 0xff, 0xff, 0xfe, 0xff, 0xff, 0xfe, 0x00, 0x00, 0x03, 0xff, 0xff,
0xff, 0xff, 0xff, 0xff, 0xe3, 0xff, 0xff, 0xff, 0xff, 0xff, 0xfe, 0x00, 0x00, 0x07, 0xff, 0xff,
0xff, 0xff, 0xff, 0xff, 0xc1, 0xff, 0xff, 0xff, 0xff, 0xbf, 0xfe, 0x00, 0x00, 0x07, 0xff, 0xff,
0xff, 0xff, 0xff, 0xff, 0x01, 0xff, 0xff, 0xff, 0xff, 0xbf, 0xfc, 0x00, 0x00, 0x07, 0xff, 0xff,
0xff, 0xff, 0xff, 0xfe, 0x00, 0xff, 0xef, 0xff, 0xff, 0xff, 0xfc, 0x00, 0x00, 0x07, 0xff, 0xff,
0xff, 0xff, 0xff, 0xf8, 0x00, 0x7f, 0xff, 0xff, 0xff, 0xff, 0xfc, 0x00, 0x00, 0x07, 0xff, 0xff,
0xff, 0xff, 0xff, 0xf0, 0x00, 0x3f, 0xff, 0xff, 0xff, 0xff, 0xfc, 0x00, 0x00, 0x0f, 0xff, 0xff,
0xff, 0xff, 0xff, 0xc0, 0x00, 0x0f, 0xff, 0xff, 0xff, 0x7f, 0xf8, 0x00, 0x00, 0x0f, 0xff, 0xff,
0xff, 0xff, 0xff, 0x80, 0x00, 0x1e, 0xff, 0xff, 0xff, 0x7f, 0xf8, 0x00, 0x00, 0x0f, 0xff, 0xff,
0xff, 0xff, 0xfe, 0x00, 0x00, 0x1f, 0xff, 0xff, 0xff, 0xff, 0x70, 0x00, 0x00, 0x0f, 0xff, 0xff,
0xff, 0xff, 0xfc, 0x00, 0x00, 0x0f, 0xff, 0xff, 0xff, 0xff, 0xe0, 0x00, 0x00, 0x1f, 0xff, 0xff,
0xff, 0xff, 0xf0, 0x00, 0x00, 0x0f, 0xff, 0xef, 0xfe, 0xfe, 0xe0, 0x00, 0x00, 0x1f, 0xff, 0xff
};
// 'Frame3'
const unsigned char Frame4 [1024] PROGMEM = {
0xff, 0xff, 0xff, 0x00, 0x00, 0x1f, 0xff, 0xff, 0xff, 0xfc, 0x00, 0x0f, 0xff, 0xff, 0xff, 0xff,
0xff, 0xff, 0xfc, 0x00, 0x00, 0x7f, 0xff, 0xff, 0xff, 0xfe, 0x00, 0x07, 0xff, 0xff, 0xff, 0xff,
0xff, 0xff, 0xff, 0xe0, 0x00, 0xff, 0xff, 0xff, 0xbf, 0xff, 0x80, 0x07, 0xff, 0xff, 0xff, 0xff,
0xff, 0xff, 0xff, 0xe0, 0x00, 0xff, 0xff, 0xff, 0xff, 0xff, 0xc0, 0x1f, 0xff, 0xff, 0xff, 0xff,
0xff, 0xff, 0xff, 0xc0, 0x01, 0xff, 0xff, 0xff, 0xff, 0xff, 0xe0, 0x0f, 0xff, 0xff, 0xff, 0xff,
0xff, 0xff, 0xff, 0x80, 0x03, 0xff, 0xff, 0xff, 0xff, 0xff, 0xe0, 0x07, 0xff, 0xff, 0xff, 0xff,
0xff, 0xff, 0xff, 0x80, 0x07, 0xff, 0xff, 0xff, 0xf9, 0xff, 0xf0, 0x03, 0xff, 0xff, 0xff, 0xff,
0xff, 0xff, 0xff, 0x00, 0x07, 0xff, 0xff, 0xff, 0xff, 0xbf, 0xf8, 0x01, 0xff, 0xff, 0xff, 0xff,
0xff, 0xff, 0xfe, 0x00, 0x0f, 0xff, 0xff, 0xff, 0xff, 0xff, 0xf8, 0x00, 0xff, 0xff, 0xff, 0xff,
0xff, 0xff, 0xfc, 0x00, 0x0f, 0xff, 0xff, 0xff, 0xff, 0xff, 0xf8, 0x00, 0x7f, 0xff, 0xff, 0xff,
0xff, 0xff, 0xfc, 0x00, 0x0f, 0xff, 0xff, 0xff, 0xff, 0xfd, 0xfc, 0x1f, 0xff, 0xff, 0xff, 0xff,
0xff, 0xff, 0xf8, 0x00, 0x0f, 0xff, 0xff, 0xff, 0xff, 0xff, 0xfc, 0x1f, 0xff, 0xff, 0xff, 0xff,
0xff, 0xff, 0xf0, 0x00, 0x1f, 0xff, 0xff, 0xff, 0xff, 0xff, 0xfe, 0x1f, 0xff, 0xff, 0xff, 0xff,
0xff, 0xff, 0xe0, 0x00, 0x3f, 0xff, 0xff, 0xff, 0xff, 0xff, 0x7e, 0x1f, 0xff, 0xff, 0xff, 0xff,
0xff, 0xff, 0xc0, 0xe0, 0x3f, 0xff, 0xff, 0xff, 0xff, 0xff, 0xfe, 0x0f, 0xff, 0xff, 0xff, 0xff,
0xff, 0xff, 0xff, 0xe0, 0x7d, 0xff, 0xff, 0xff, 0xff, 0xff, 0xde, 0x3f, 0xff, 0xff, 0xff, 0xff,
0xff, 0xff, 0xff, 0xe0, 0x7d, 0xff, 0xff, 0xff, 0xff, 0xff, 0xfe, 0x3f, 0xff, 0xff, 0xff, 0xff,
0xff, 0xff, 0xff, 0xe0, 0x7d, 0xef, 0xff, 0xff, 0xff, 0xff, 0xff, 0x3f, 0xff, 0xff, 0xff, 0xff,
0xff, 0xff, 0xff, 0xe0, 0x7d, 0xff, 0x7f, 0xff, 0xff, 0xff, 0xff, 0x3f, 0xff, 0xff, 0xff, 0xff,
0xff, 0xff, 0xff, 0xe0, 0x7d, 0xff, 0xff, 0xff, 0xff, 0xff, 0xff, 0xbf, 0xff, 0xff, 0xff, 0xff,
0xff, 0xff, 0xff, 0xe0, 0xfd, 0xff, 0xff, 0xff, 0xff, 0xbf, 0xff, 0xbf, 0xff, 0xff, 0xff, 0xff,
0xff, 0xff, 0xff, 0xe0, 0xfd, 0xff, 0xff, 0xff, 0xff, 0xff, 0xff, 0xbf, 0xff, 0xff, 0xff, 0xff,
0xff, 0xff, 0xff, 0xe0, 0xfd, 0xdd, 0xff, 0xff, 0xff, 0xff, 0xfb, 0xbf, 0xff, 0xff, 0xff, 0xff,
0xff, 0xff, 0xff, 0xe0, 0xff, 0xdf, 0xff, 0xff, 0xff, 0xff, 0xff, 0x3f, 0xff, 0xff, 0xff, 0xff,
0xff, 0xff, 0xff, 0xe0, 0xff, 0xdb, 0xff, 0xfb, 0xff, 0xf7, 0xff, 0xbf, 0xff, 0xff, 0xff, 0xff,
0xff, 0xff, 0xff, 0xe9, 0xff, 0xdf, 0xdf, 0xff, 0xff, 0xff, 0xff, 0xbf, 0xff, 0xff, 0xff, 0xff,
0xff, 0xff, 0xff, 0xd9, 0xff, 0xdf, 0xff, 0xff, 0xff, 0xff, 0xfd, 0xbf, 0xff, 0xff, 0xff, 0xff,
0xff, 0xff, 0xff, 0xf9, 0xff, 0xdf, 0xff, 0xff, 0xff, 0xff, 0xfd, 0xff, 0xff, 0xff, 0xff, 0xff,
0xff, 0xff, 0xff, 0xf9, 0xff, 0xd2, 0xff, 0xff, 0xff, 0xff, 0xff, 0xff, 0xff, 0xff, 0xff, 0xff,
0xff, 0xff, 0xff, 0xf9, 0xff, 0xf0, 0xff, 0xff, 0xff, 0xff, 0xff, 0xdf, 0xff, 0xff, 0xff, 0xff,
0xff, 0xff, 0xff, 0xfd, 0xff, 0xe0, 0x7f, 0xff, 0xf7, 0xff, 0xff, 0x9f, 0xff, 0xff, 0xff, 0xff,
0xff, 0xff, 0xff, 0xfd, 0xff, 0xe0, 0x3f, 0xff, 0xff, 0xff, 0xfe, 0x9f, 0xff, 0xff, 0xff, 0xff,
0xff, 0xff, 0xff, 0xfd, 0xff, 0x80, 0x3f, 0xdf, 0xff, 0xff, 0xfe, 0x9f, 0xff, 0xff, 0xff, 0xff,
0xff, 0xff, 0xff, 0xfd, 0xff, 0xc0, 0x3f, 0xff, 0xff, 0xff, 0xff, 0x9f, 0xff, 0xff, 0xff, 0xff,
0xff, 0xff, 0xff, 0xfc, 0xff, 0xe0, 0x3f, 0xff, 0xff, 0xff, 0xff, 0xbf, 0xff, 0xff, 0xff, 0xff,
0xff, 0xff, 0xff, 0xfc, 0xff, 0xe0, 0x3f, 0xff, 0xff, 0xff, 0xff, 0xbf, 0xff, 0xff, 0xff, 0xff,
0xff, 0xff, 0xff, 0xfc, 0xff, 0xf0, 0x7f, 0xff, 0xff, 0xff, 0xff, 0xbf, 0xff, 0xff, 0xff, 0xff,
0xff, 0xff, 0xff, 0xfe, 0xff, 0xff, 0xff, 0xff, 0xff, 0xff, 0xff, 0xbf, 0xff, 0xff, 0xff, 0xff,
0xff, 0xff, 0xff, 0xfe, 0x7f, 0xff, 0xff, 0xff, 0xff, 0xff, 0xff, 0x3f, 0xff, 0xff, 0xff, 0xff,
0xff, 0xff, 0xff, 0xfe, 0x7f, 0xff, 0xff, 0xff, 0xff, 0x7f, 0xff, 0x3f, 0xff, 0xff, 0xff, 0xff,
0xff, 0xff, 0xff, 0xfe, 0x7f, 0xff, 0xfb, 0xff, 0xff, 0xff, 0xdf, 0x3f, 0xff, 0xff, 0xff, 0xff,
0xff, 0xff, 0xff, 0xfe, 0x3f, 0xff, 0xff, 0xff, 0xff, 0xfe, 0xdf, 0x3f, 0xff, 0xff, 0xff, 0xff,
0xff, 0xff, 0xff, 0xff, 0x3f, 0xff, 0xff, 0xff, 0xff, 0xff, 0xff, 0x3f, 0xff, 0xff, 0xff, 0xff,
0xff, 0xff, 0xff, 0xff, 0x1f, 0xff, 0xff, 0xff, 0xff, 0xff, 0xff, 0x3f, 0xff, 0xff, 0xff, 0xff,
0xff, 0xff, 0xff, 0xff, 0x3f, 0xfe, 0xff, 0xff, 0xff, 0xff, 0xff, 0x03, 0xff, 0xff, 0xff, 0xff,
0xff, 0xff, 0xff, 0xff, 0x3f, 0xfe, 0xff, 0xff, 0xff, 0xff, 0xff, 0x00, 0x3f, 0xff, 0xff, 0xff,
0xff, 0xff, 0xff, 0xff, 0x1f, 0xff, 0xff, 0xfe, 0xff, 0xff, 0xff, 0x00, 0x07, 0xff, 0xff, 0xff,
0xff, 0xff, 0xff, 0xff, 0x9f, 0xff, 0xff, 0xfe, 0xff, 0xff, 0xff, 0x00, 0x00, 0xff, 0xff, 0xff,
0xff, 0xff, 0xff, 0xff, 0x9f, 0xff, 0xff, 0xfe, 0xff, 0xff, 0xff, 0x00, 0x00, 0x3f, 0xff, 0xff,
0xff, 0xff, 0xff, 0xff, 0x8f, 0xff, 0xff, 0xff, 0xff, 0xff, 0xff, 0x00, 0x00, 0x1f, 0xff, 0xff,
0xff, 0xff, 0xff, 0xff, 0xcf, 0xff, 0xff, 0xff, 0xff, 0xff, 0xfe, 0x00, 0x00, 0x0f, 0xff, 0xff,
0xff, 0xff, 0xff, 0xff, 0xc7, 0xff, 0xff, 0xfe, 0xff, 0xff, 0xfe, 0x00, 0x00, 0x07, 0xff, 0xff,
0xff, 0xff, 0xff, 0xff, 0xc7, 0xff, 0xff, 0xfe, 0xff, 0xff, 0xfe, 0x00, 0x00, 0x07, 0xff, 0xff,
0xff, 0xff, 0xff, 0xff, 0xe3, 0xff, 0xff, 0xff, 0xff, 0xff, 0xfe, 0x00, 0x00, 0x07, 0xff, 0xff,
0xff, 0xff, 0xff, 0xff, 0xc1, 0xff, 0xff, 0xff, 0xff, 0xbf, 0xfe, 0x00, 0x00, 0x07, 0xff, 0xff,
0xff, 0xff, 0xff, 0xff, 0x81, 0xff, 0xff, 0xff, 0xff, 0xbf, 0xfc, 0x00, 0x00, 0x07, 0xff, 0xff,
0xff, 0xff, 0xff, 0xfe, 0x00, 0xff, 0xef, 0xff, 0xff, 0xff, 0xfc, 0x00, 0x00, 0x0f, 0xff, 0xff,
0xff, 0xff, 0xff, 0xfc, 0x00, 0x7f, 0xff, 0xff, 0xff, 0xff, 0xfc, 0x00, 0x00, 0x0f, 0xff, 0xff,
0xff, 0xff, 0xff, 0xf0, 0x00, 0x3f, 0xff, 0xff, 0xff, 0xff, 0xfc, 0x00, 0x00, 0x0f, 0xff, 0xff,
0xff, 0xff, 0xff, 0xe0, 0x00, 0x0f, 0xff, 0xff, 0xff, 0x7f, 0xf8, 0x00, 0x00, 0x0f, 0xff, 0xff,
0xff, 0xff, 0xff, 0x80, 0x00, 0x1e, 0xff, 0xff, 0xff, 0x7f, 0xf8, 0x00, 0x00, 0x1f, 0xff, 0xff,
0xff, 0xff, 0xff, 0x00, 0x00, 0x1f, 0xff, 0xff, 0xff, 0xff, 0xf0, 0x00, 0x00, 0x1f, 0xff, 0xff,
0xff, 0xff, 0xfc, 0x00, 0x00, 0x1f, 0xff, 0xff, 0xff, 0xff, 0x00, 0x00, 0x00, 0x1f, 0xff, 0xff,
0xff, 0xff, 0xf8, 0x00, 0x00, 0x0f, 0xff, 0xef, 0xfe, 0xfe, 0x00, 0x00, 0x00, 0x1f, 0xff, 0xff
};
// 'Frame4'
const unsigned char Frame5 [1024] PROGMEM = {
0xff, 0xff, 0xff, 0x00, 0x00, 0x1f, 0xff, 0xff, 0xff, 0xfc, 0x00, 0x07, 0xff, 0xff, 0xff, 0xff,
0xff, 0xff, 0xfc, 0x00, 0x00, 0x7f, 0xff, 0xff, 0xff, 0xfe, 0x00, 0x03, 0xff, 0xff, 0xff, 0xff,
0xff, 0xff, 0xff, 0xc0, 0x00, 0xff, 0xff, 0xff, 0xbf, 0xff, 0x80, 0x19, 0xff, 0xff, 0xff, 0xff,
0xff, 0xff, 0xff, 0xe0, 0x00, 0xff, 0xff, 0xff, 0xff, 0xff, 0xc0, 0x1f, 0xff, 0xff, 0xff, 0xff,
0xff, 0xff, 0xff, 0xc0, 0x01, 0xff, 0xff, 0xff, 0xff, 0xff, 0xe0, 0x0f, 0xff, 0xff, 0xff, 0xff,
0xff, 0xff, 0xff, 0x80, 0x03, 0xff, 0xff, 0xff, 0xff, 0xff, 0xe0, 0x07, 0xff, 0xff, 0xff, 0xff,
0xff, 0xff, 0xff, 0x80, 0x07, 0xff, 0xff, 0xff, 0xf9, 0xff, 0xf0, 0x07, 0xff, 0xff, 0xff, 0xff,
0xff, 0xff, 0xff, 0x00, 0x07, 0xff, 0xff, 0xff, 0xff, 0xbf, 0xf8, 0x03, 0xff, 0xff, 0xff, 0xff,
0xff, 0xff, 0xff, 0x00, 0x0f, 0xff, 0xff, 0xff, 0xff, 0xff, 0xf8, 0x01, 0xff, 0xff, 0xff, 0xff,
0xff, 0xff, 0xfe, 0x00, 0x0f, 0xff, 0xff, 0xff, 0xff, 0xff, 0xf8, 0x00, 0xff, 0xff, 0xff, 0xff,
0xff, 0xff, 0xfc, 0x00, 0x0f, 0xff, 0xff, 0xff, 0xff, 0xff, 0xfc, 0x3f, 0xff, 0xff, 0xff, 0xff,
0xff, 0xff, 0xfc, 0x00, 0x0f, 0xff, 0xff, 0xff, 0xff, 0xff, 0xfc, 0x3f, 0xff, 0xff, 0xff, 0xff,
0xff, 0xff, 0xf8, 0x00, 0x1f, 0xff, 0xff, 0xff, 0xff, 0xff, 0x7e, 0x1f, 0xff, 0xff, 0xff, 0xff,
0xff, 0xff, 0xf0, 0x00, 0x3f, 0xff, 0xff, 0xff, 0xff, 0xff, 0x7e, 0x1f, 0xff, 0xff, 0xff, 0xff,
0xff, 0xff, 0xe0, 0x00, 0x3f, 0xff, 0xff, 0xff, 0xff, 0xff, 0xfe, 0x2f, 0xff, 0xff, 0xff, 0xff,
0xff, 0xff, 0xc7, 0xe0, 0x7d, 0xff, 0xdf, 0xff, 0xff, 0xff, 0xde, 0x3f, 0xff, 0xff, 0xff, 0xff,
0xff, 0xff, 0xff, 0xe0, 0x7d, 0xff, 0xff, 0xff, 0xff, 0xff, 0xfe, 0x3f, 0xff, 0xff, 0xff, 0xff,
0xff, 0xff, 0xff, 0xe0, 0x7d, 0xef, 0xff, 0xff, 0xff, 0xff, 0xff, 0x3f, 0xff, 0xff, 0xff, 0xff,
0xff, 0xff, 0xff, 0xc0, 0x7d, 0xff, 0x7f, 0xff, 0xff, 0xff, 0xff, 0x3f, 0xff, 0xff, 0xff, 0xff,
0xff, 0xff, 0xff, 0xc0, 0x7d, 0xff, 0xff, 0xff, 0xff, 0xff, 0xff, 0xbf, 0xff, 0xff, 0xff, 0xff,
0xff, 0xff, 0xff, 0xc0, 0xfd, 0xff, 0xff, 0xff, 0xff, 0xbf, 0xff, 0xbf, 0xff, 0xff, 0xff, 0xff,
0xff, 0xff, 0xff, 0xc0, 0xfd, 0xff, 0xff, 0xff, 0xff, 0xff, 0xff, 0xbf, 0xff, 0xff, 0xff, 0xff,
0xff, 0xff, 0xff, 0xc0, 0xfd, 0xdd, 0xff, 0xff, 0xff, 0xff, 0xfb, 0xbf, 0xff, 0xff, 0xff, 0xff,
0xff, 0xff, 0xff, 0xc8, 0xff, 0xdf, 0xff, 0xff, 0xff, 0xff, 0xff, 0x3f, 0xff, 0xff, 0xff, 0xff,
0xff, 0xff, 0xff, 0xd8, 0xff, 0xdf, 0xff, 0xfb, 0xff, 0xf7, 0xff, 0xbf, 0xff, 0xff, 0xff, 0xff,
0xff, 0xff, 0xff, 0xd9, 0xff, 0xdf, 0xdf, 0xff, 0xff, 0xff, 0xff, 0xbf, 0xff, 0xff, 0xff, 0xff,
0xff, 0xff, 0xff, 0xf9, 0xff, 0xdf, 0xff, 0xff, 0xff, 0xff, 0xfd, 0xbf, 0xff, 0xff, 0xff, 0xff,
0xff, 0xff, 0xff, 0xf9, 0xff, 0xdf, 0xff, 0xff, 0xff, 0xff, 0xfd, 0xff, 0xff, 0xff, 0xff, 0xff,
0xff, 0xff, 0xff, 0xf9, 0xff, 0xd3, 0xff, 0xff, 0xff, 0xff, 0xff, 0xff, 0xff, 0xff, 0xff, 0xff,
0xff, 0xff, 0xff, 0xf9, 0xff, 0xf0, 0xff, 0xff, 0xff, 0xff, 0xff, 0xdf, 0xff, 0xff, 0xff, 0xff,
0xff, 0xff, 0xff, 0xfd, 0xff, 0xe0, 0x7f, 0xff, 0xf7, 0xff, 0xff, 0x9f, 0xff, 0xff, 0xff, 0xff,
0xff, 0xff, 0xff, 0xfd, 0xff, 0xe0, 0x3f, 0xff, 0xff, 0xff, 0xfe, 0x9f, 0xff, 0xff, 0xff, 0xff,
0xff, 0xff, 0xff, 0xfd, 0xff, 0x80, 0x3f, 0xdf, 0xff, 0xff, 0xfe, 0x9f, 0xff, 0xff, 0xff, 0xff,
0xff, 0xff, 0xff, 0xfd, 0xff, 0xc0, 0x3f, 0xff, 0xff, 0xff, 0xff, 0xbf, 0xff, 0xff, 0xff, 0xff,
0xff, 0xff, 0xff, 0xfc, 0xff, 0xe0, 0x3f, 0xff, 0xff, 0xff, 0xff, 0xbf, 0xff, 0xff, 0xff, 0xff,
0xff, 0xff, 0xff, 0xfc, 0xff, 0xe0, 0x3f, 0xff, 0xff, 0xff, 0xff, 0xbf, 0xff, 0xff, 0xff, 0xff,
0xff, 0xff, 0xff, 0xfc, 0xff, 0xf0, 0x7f, 0xff, 0xff, 0xff, 0xff, 0xbf, 0xff, 0xff, 0xff, 0xff,
0xff, 0xff, 0xff, 0xfe, 0xff, 0xff, 0xff, 0xff, 0xff, 0xff, 0xff, 0xbf, 0xff, 0xff, 0xff, 0xff,
0xff, 0xff, 0xff, 0xfe, 0x7f, 0xff, 0xff, 0xff, 0xff, 0xff, 0xff, 0x3f, 0xff, 0xff, 0xff, 0xff,
0xff, 0xff, 0xff, 0xfe, 0x7f, 0xff, 0xff, 0xff, 0xff, 0x7f, 0xff, 0x3f, 0xff, 0xff, 0xff, 0xff,
0xff, 0xff, 0xff, 0xfe, 0x7f, 0xff, 0xfb, 0xff, 0xff, 0xff, 0xdf, 0x3f, 0xff, 0xff, 0xff, 0xff,
0xff, 0xff, 0xff, 0xfe, 0x3f, 0xff, 0xff, 0xff, 0xff, 0xfe, 0xdf, 0x3f, 0xff, 0xff, 0xff, 0xff,
0xff, 0xff, 0xff, 0xff, 0x3f, 0xff, 0xff, 0xff, 0xff, 0xff, 0xff, 0x3f, 0xff, 0xff, 0xff, 0xff,
0xff, 0xff, 0xff, 0xff, 0x1f, 0xff, 0xff, 0xff, 0xff, 0xff, 0xff, 0x7f, 0xff, 0xff, 0xff, 0xff,
0xff, 0xff, 0xff, 0xff, 0x3f, 0xfe, 0xff, 0xff, 0xff, 0xff, 0xff, 0x7f, 0xff, 0xff, 0xff, 0xff,
0xff, 0xff, 0xff, 0xff, 0x3f, 0xfe, 0xff, 0xff, 0xff, 0xff, 0xff, 0x07, 0xff, 0xff, 0xff, 0xff,
0xff, 0xff, 0xff, 0xff, 0x1f, 0xff, 0xff, 0xfe, 0xff, 0xff, 0xff, 0x00, 0x7f, 0xff, 0xff, 0xff,
0xff, 0xff, 0xff, 0xff, 0x9f, 0xff, 0xff, 0xfe, 0xff, 0xff, 0xff, 0x00, 0x07, 0xff, 0xff, 0xff,
0xff, 0xff, 0xff, 0xff, 0x9d, 0xff, 0xff, 0xfe, 0xff, 0xff, 0xff, 0x00, 0x00, 0xff, 0xff, 0xff,
0xff, 0xff, 0xff, 0xff, 0x8f, 0xff, 0xff, 0xff, 0xff, 0xff, 0xff, 0x00, 0x00, 0x3f, 0xff, 0xff,
0xff, 0xff, 0xff, 0xff, 0xcf, 0xff, 0xff, 0xff, 0xff, 0xff, 0xfe, 0x00, 0x00, 0x0f, 0xff, 0xff,
0xff, 0xff, 0xff, 0xff, 0xc7, 0xff, 0xff, 0xfe, 0xff, 0xff, 0xfe, 0x00, 0x00, 0x0f, 0xff, 0xff,
0xff, 0xff, 0xff, 0xff, 0xc7, 0xff, 0xff, 0xfe, 0xff, 0xff, 0xfe, 0x00, 0x00, 0x0f, 0xff, 0xff,
0xff, 0xff, 0xff, 0xff, 0xe3, 0xff, 0xff, 0xff, 0xff, 0xff, 0xfe, 0x00, 0x00, 0x0f, 0xff, 0xff,
0xff, 0xff, 0xff, 0xff, 0xe1, 0xff, 0xff, 0xff, 0xff, 0xbf, 0xfe, 0x00, 0x00, 0x0f, 0xff, 0xff,
0xff, 0xff, 0xff, 0xff, 0xc1, 0xff, 0xff, 0xff, 0xff, 0xbf, 0xfc, 0x00, 0x00, 0x0f, 0xff, 0xff,
0xff, 0xff, 0xff, 0xff, 0x00, 0xff, 0xef, 0xff, 0xff, 0xff, 0xfc, 0x00, 0x00, 0x0f, 0xff, 0xff,
0xff, 0xff, 0xff, 0xfc, 0x00, 0x7f, 0xff, 0xff, 0xff, 0xff, 0xfc, 0x00, 0x00, 0x0f, 0xff, 0xff,
0xff, 0xff, 0xff, 0xf8, 0x00, 0x3f, 0xff, 0xff, 0xff, 0xff, 0xfc, 0x00, 0x00, 0x1f, 0xff, 0xff,
0xff, 0xff, 0xff, 0xe0, 0x00, 0x0f, 0xff, 0xff, 0xff, 0x7f, 0xf8, 0x00, 0x00, 0x1f, 0xff, 0xff,
0xff, 0xff, 0xff, 0xc0, 0x00, 0x1e, 0xff, 0xff, 0xff, 0x7f, 0xe0, 0x00, 0x00, 0x1f, 0xff, 0xff,
0xff, 0xff, 0xff, 0x00, 0x00, 0x1f, 0xff, 0xff, 0xff, 0xff, 0x00, 0x00, 0x00, 0x1f, 0xff, 0xff,
0xff, 0xff, 0xfe, 0x00, 0x00, 0x1f, 0xff, 0xff, 0xff, 0xfc, 0x00, 0x00, 0x00, 0x1f, 0xff, 0xff,
0xff, 0xff, 0xfc, 0x00, 0x00, 0x0f, 0xff, 0xef, 0xfe, 0xf0, 0x00, 0x00, 0x00, 0x3f, 0xff, 0xff
};
// 'Frame5'
const unsigned char Frame6 [1024] PROGMEM = {
0xff, 0xff, 0xff, 0xc0, 0x00, 0x1f, 0xff, 0xff, 0xff, 0xfc, 0x00, 0x03, 0xff, 0xff, 0xff, 0xff,
0xff, 0xff, 0xff, 0x00, 0x00, 0x7f, 0xff, 0xff, 0xff, 0xfe, 0x00, 0x1f, 0xff, 0xff, 0xff, 0xff,
0xff, 0xff, 0xfe, 0x00, 0x00, 0xff, 0xff, 0xff, 0xbf, 0xff, 0x80, 0x3f, 0xff, 0xff, 0xff, 0xff,
0xff, 0xff, 0xff, 0xe0, 0x00, 0xff, 0xff, 0xff, 0xff, 0xff, 0xc0, 0x3f, 0xff, 0xff, 0xff, 0xff,
0xff, 0xff, 0xff, 0xc0, 0x01, 0xff, 0xff, 0xff, 0xff, 0xff, 0xe0, 0x1f, 0xff, 0xff, 0xff, 0xff,
0xff, 0xff, 0xff, 0xc0, 0x03, 0xff, 0xff, 0xff, 0xff, 0xff, 0xe0, 0x0f, 0xff, 0xff, 0xff, 0xff,
0xff, 0xff, 0xff, 0x80, 0x07, 0xff, 0xff, 0xff, 0xf9, 0xff, 0xf0, 0x0f, 0xff, 0xff, 0xff, 0xff,
0xff, 0xff, 0xff, 0x80, 0x07, 0xff, 0xff, 0xff, 0xff, 0xbf, 0xf8, 0x07, 0xff, 0xff, 0xff, 0xff,
0xff, 0xff, 0xff, 0x00, 0x0f, 0xff, 0xff, 0xff, 0xff, 0xff, 0xf8, 0x01, 0xff, 0xff, 0xff, 0xff,
0xff, 0xff, 0xfe, 0x00, 0x0f, 0xff, 0xff, 0xff, 0xff, 0xff, 0xf8, 0x00, 0xff, 0xff, 0xff, 0xff,
0xff, 0xff, 0xfe, 0x00, 0x0f, 0xff, 0xff, 0xff, 0xff, 0xff, 0xfc, 0x00, 0x7f, 0xff, 0xff, 0xff,
0xff, 0xff, 0xfc, 0x00, 0x0f, 0xff, 0xff, 0xff, 0xff, 0xff, 0xfc, 0x3f, 0xff, 0xff, 0xff, 0xff,
0xff, 0xff, 0xfc, 0x00, 0x1f, 0xff, 0xff, 0xff, 0xff, 0xff, 0x7e, 0x1f, 0xff, 0xff, 0xff, 0xff,
0xff, 0xff, 0xf8, 0x00, 0x3f, 0xff, 0xff, 0xff, 0xff, 0xff, 0x7e, 0x7f, 0xff, 0xff, 0xff, 0xff,
0xff, 0xff, 0xf0, 0x00, 0x3f, 0xff, 0xff, 0xff, 0xff, 0xff, 0xfe, 0x3f, 0xff, 0xff, 0xff, 0xff,
0xff, 0xff, 0xf0, 0x80, 0x7d, 0xff, 0xdf, 0xff, 0xff, 0xff, 0xde, 0x3f, 0xff, 0xff, 0xff, 0xff,
0xff, 0xff, 0xe7, 0x80, 0x79, 0xff, 0xff, 0xff, 0xff, 0xff, 0xfe, 0x3f, 0xff, 0xff, 0xff, 0xff,
0xff, 0xff, 0xff, 0x80, 0x7d, 0xef, 0xff, 0xff, 0xff, 0xff, 0xff, 0x3f, 0xff, 0xff, 0xff, 0xff,
0xff, 0xff, 0xff, 0x80, 0x7d, 0xff, 0x7f, 0xff, 0xff, 0xff, 0xff, 0x3f, 0xff, 0xff, 0xff, 0xff,
0xff, 0xff, 0xff, 0x80, 0x7d, 0xff, 0xff, 0xff, 0xff, 0xff, 0xff, 0xbf, 0xff, 0xff, 0xff, 0xff,
0xff, 0xff, 0xff, 0x08, 0xfd, 0xff, 0xff, 0xff, 0xff, 0xbf, 0xff, 0xbf, 0xff, 0xff, 0xff, 0xff,
0xff, 0xff, 0xff, 0x18, 0xfd, 0xff, 0xff, 0xff, 0xff, 0xff, 0xff, 0xbf, 0xff, 0xff, 0xff, 0xff,
0xff, 0xff, 0xff, 0x38, 0xfd, 0xdd, 0xff, 0xff, 0xff, 0xff, 0xfb, 0xbf, 0xff, 0xff, 0xff, 0xff,
0xff, 0xff, 0xff, 0x78, 0xff, 0xdf, 0xff, 0xff, 0xff, 0xff, 0xff, 0x3f, 0xff, 0xff, 0xff, 0xff,
0xff, 0xff, 0xff, 0xf8, 0xff, 0xdf, 0xff, 0xfb, 0xff, 0xf7, 0xff, 0xbf, 0xff, 0xff, 0xff, 0xff,
0xff, 0xff, 0xff, 0xf9, 0xff, 0xdf, 0xdf, 0xff, 0xff, 0xff, 0xff, 0xbf, 0xff, 0xff, 0xff, 0xff,
0xff, 0xff, 0xff, 0xf9, 0xff, 0xdf, 0xff, 0xff, 0xff, 0xff, 0xfd, 0xbf, 0xff, 0xff, 0xff, 0xff,
0xff, 0xff, 0xff, 0xf9, 0xff, 0xdf, 0xff, 0xff, 0xff, 0xff, 0xfd, 0xff, 0xff, 0xff, 0xff, 0xff,
0xff, 0xff, 0xff, 0xf9, 0xff, 0xd2, 0xff, 0xff, 0xff, 0xff, 0xff, 0xff, 0xff, 0xff, 0xff, 0xff,
0xff, 0xff, 0xff, 0xf9, 0xff, 0xf0, 0xff, 0xff, 0xff, 0xff, 0xff, 0xdf, 0xff, 0xff, 0xff, 0xff,
0xff, 0xff, 0xff, 0xfd, 0xbf, 0xe0, 0x7f, 0xff, 0xf7, 0xff, 0xff, 0x9f, 0xff, 0xff, 0xff, 0xff,
0xff, 0xff, 0xff, 0xfd, 0xff, 0xe0, 0x3f, 0xff, 0xff, 0xff, 0xfe, 0x9f, 0xff, 0xff, 0xff, 0xff,
0xff, 0xff, 0xff, 0xfd, 0xff, 0x80, 0x3f, 0xdf, 0xff, 0xff, 0xfe, 0x9f, 0xff, 0xff, 0xff, 0xff,
0xff, 0xff, 0xff, 0xfd, 0xff, 0xc0, 0x3f, 0xff, 0xff, 0xff, 0xff, 0x9f, 0xff, 0xff, 0xff, 0xff,
0xff, 0xff, 0xff, 0xfc, 0xff, 0xe0, 0x3f, 0xff, 0xff, 0xff, 0xff, 0xbf, 0xff, 0xff, 0xff, 0xff,
0xff, 0xff, 0xff, 0xfc, 0xff, 0xe0, 0x3f, 0xff, 0xff, 0xff, 0xff, 0xbf, 0xff, 0xff, 0xff, 0xff,
0xff, 0xff, 0xff, 0xfc, 0xff, 0xf0, 0x7f, 0xff, 0xff, 0xff, 0xff, 0xbf, 0xff, 0xff, 0xff, 0xff,
0xff, 0xff, 0xff, 0xfe, 0xff, 0xff, 0xff, 0xff, 0xff, 0xff, 0xff, 0xbf, 0xff, 0xff, 0xff, 0xff,
0xff, 0xff, 0xff, 0xfe, 0x7f, 0xff, 0xff, 0xff, 0xff, 0xff, 0xff, 0x3f, 0xff, 0xff, 0xff, 0xff,
0xff, 0xff, 0xff, 0xfe, 0x7f, 0xff, 0xff, 0xff, 0xff, 0x7f, 0xff, 0x3f, 0xff, 0xff, 0xff, 0xff,
0xff, 0xff, 0xff, 0xfe, 0x7f, 0xff, 0xfb, 0xff, 0xff, 0xff, 0xdf, 0x3f, 0xff, 0xff, 0xff, 0xff,
0xff, 0xff, 0xff, 0xfe, 0x3f, 0xff, 0xff, 0xff, 0xff, 0xfe, 0xdf, 0x3f, 0xff, 0xff, 0xff, 0xff,
0xff, 0xff, 0xff, 0xff, 0x3f, 0xff, 0xff, 0xff, 0xff, 0xff, 0xff, 0x3f, 0xff, 0xff, 0xff, 0xff,
0xff, 0xff, 0xff, 0xff, 0x1f, 0xff, 0xff, 0xff, 0xff, 0xff, 0xff, 0x7f, 0xff, 0xff, 0xff, 0xff,
0xff, 0xff, 0xff, 0xff, 0x3f, 0xfe, 0xff, 0xff, 0xff, 0xff, 0xff, 0x7f, 0xff, 0xff, 0xff, 0xff,
0xff, 0xff, 0xff, 0xff, 0x3f, 0xfe, 0xff, 0xff, 0xff, 0xff, 0xff, 0x7f, 0xff, 0xff, 0xff, 0xff,
0xff, 0xff, 0xff, 0xff, 0x1f, 0xff, 0xff, 0xfe, 0xff, 0xff, 0xff, 0x7f, 0xff, 0xff, 0xff, 0xff,
0xff, 0xff, 0xff, 0xff, 0x9f, 0xff, 0xff, 0xfe, 0xff, 0xff, 0xff, 0x03, 0xff, 0xff, 0xff, 0xff,
0xff, 0xff, 0xff, 0xff, 0x9f, 0xff, 0xff, 0xfe, 0xff, 0xff, 0xff, 0x00, 0x1f, 0xff, 0xff, 0xff,
0xff, 0xff, 0xff, 0xff, 0x8f, 0xff, 0xff, 0xff, 0xff, 0xff, 0xff, 0x00, 0x01, 0xff, 0xff, 0xff,
0xff, 0xff, 0xff, 0xff, 0xcf, 0xff, 0xff, 0xff, 0xff, 0xff, 0xfe, 0x00, 0x00, 0x7f, 0xff, 0xff,
0xff, 0xff, 0xff, 0xff, 0xc7, 0xff, 0xff, 0xfe, 0xff, 0xff, 0xfe, 0x00, 0x00, 0x3f, 0xff, 0xff,
0xff, 0xff, 0xff, 0xff, 0xc7, 0xff, 0xff, 0xfe, 0xff, 0xff, 0xfe, 0x00, 0x00, 0x1f, 0xff, 0xff,
0xff, 0xff, 0xff, 0xff, 0xe3, 0xff, 0xff, 0xff, 0xff, 0xff, 0xfe, 0x00, 0x00, 0x1f, 0xff, 0xff,
0xff, 0xff, 0xff, 0xff, 0xf1, 0xff, 0xff, 0xff, 0xff, 0xbf, 0xfe, 0x00, 0x00, 0x1f, 0xff, 0xff,
0xff, 0xff, 0xff, 0xff, 0xf1, 0xff, 0xff, 0xff, 0xff, 0xbf, 0xf0, 0x00, 0x00, 0x1f, 0xff, 0xff,
0xff, 0xff, 0xff, 0xff, 0xc0, 0xff, 0xef, 0xff, 0xff, 0xff, 0x00, 0x00, 0x00, 0x1f, 0xff, 0xff,
0xff, 0xff, 0xff, 0xff, 0x00, 0x7f, 0xff, 0xff, 0xff, 0xf8, 0x00, 0x00, 0x00, 0x1f, 0xff, 0xff,
0xff, 0xff, 0xff, 0xfc, 0x00, 0x3f, 0xff, 0xff, 0xff, 0xe0, 0x00, 0x00, 0x00, 0x1f, 0xff, 0xff,
0xff, 0xff, 0xff, 0xf8, 0x00, 0x0f, 0xff, 0xff, 0xff, 0x00, 0x00, 0x00, 0x00, 0x3f, 0xff, 0xff,
0xff, 0xff, 0xff, 0xe0, 0x00, 0x1e, 0xff, 0xff, 0xf8, 0x00, 0x00, 0x00, 0x00, 0x3f, 0xff, 0xff,
0xff, 0xff, 0xff, 0xc0, 0x00, 0x1f, 0xff, 0xff, 0xe0, 0x00, 0x00, 0x00, 0x00, 0x3f, 0xff, 0xff,
0xff, 0xff, 0xff, 0x00, 0x00, 0x1f, 0xff, 0xff, 0x80, 0x00, 0x00, 0x00, 0x00, 0x3f, 0xff, 0xff,
0xff, 0xff, 0xfe, 0x00, 0x00, 0x0f, 0xff, 0xec, 0x00, 0x00, 0x00, 0x00, 0x00, 0x7f, 0xff, 0xff
};
// 'Frame6'
const unsigned char Frame7 [1024] PROGMEM = {
0xff, 0xff, 0xff, 0x80, 0x00, 0x1f, 0xff, 0xff, 0xff, 0xfc, 0x00, 0x07, 0xff, 0xff, 0xff, 0xff,
0xff, 0xff, 0xff, 0x00, 0x00, 0x7f, 0xff, 0xff, 0xff, 0xfe, 0x00, 0x03, 0xff, 0xff, 0xff, 0xff,
0xff, 0xff, 0xfe, 0x00, 0x00, 0xff, 0xff, 0xff, 0xbf, 0xff, 0x80, 0x3f, 0xff, 0xff, 0xff, 0xff,
0xff, 0xff, 0xfd, 0xe0, 0x00, 0xff, 0xff, 0xff, 0xff, 0xff, 0xc0, 0x3f, 0xff, 0xff, 0xff, 0xff,
0xff, 0xff, 0xff, 0xe0, 0x01, 0xff, 0xff, 0xff, 0xff, 0xff, 0xe0, 0x1f, 0xff, 0xff, 0xff, 0xff,
0xff, 0xff, 0xff, 0xc0, 0x03, 0xff, 0xff, 0xff, 0xff, 0xff, 0xe0, 0x1f, 0xff, 0xff, 0xff, 0xff,
0xff, 0xff, 0xff, 0x80, 0x07, 0xff, 0xff, 0xff, 0xf9, 0xff, 0xf0, 0x0f, 0xff, 0xff, 0xff, 0xff,
0xff, 0xff, 0xff, 0x80, 0x07, 0xff, 0xff, 0xff, 0xff, 0xbf, 0xf8, 0x07, 0xff, 0xff, 0xff, 0xff,
0xff, 0xff, 0xff, 0x00, 0x0f, 0xff, 0xff, 0xff, 0xff, 0xff, 0xf8, 0x03, 0xff, 0xff, 0xff, 0xff,
0xff, 0xff, 0xfe, 0x00, 0x0f, 0xff, 0xff, 0xff, 0xff, 0xff, 0xf8, 0x01, 0xff, 0xff, 0xff, 0xff,
0xff, 0xff, 0xfe, 0x00, 0x0f, 0xff, 0xff, 0xff, 0xff, 0xff, 0xfc, 0x00, 0xff, 0xff, 0xff, 0xff,
0xff, 0xff, 0xfc, 0x00, 0x0f, 0xff, 0xff, 0xff, 0xff, 0xff, 0xfc, 0x3f, 0xff, 0xff, 0xff, 0xff,
0xff, 0xff, 0xfc, 0x00, 0x1f, 0xff, 0xff, 0xff, 0xff, 0xff, 0xfe, 0x1f, 0xff, 0xff, 0xff, 0xff,
0xff, 0xff, 0xf8, 0x00, 0x3f, 0xff, 0xff, 0xff, 0xff, 0xff, 0x7e, 0x2f, 0xff, 0xff, 0xff, 0xff,
0xff, 0xff, 0xf0, 0x00, 0x3f, 0xff, 0xff, 0xff, 0xff, 0xff, 0xfe, 0x3f, 0xff, 0xff, 0xff, 0xff,
0xff, 0xff, 0xf0, 0xc0, 0x7d, 0xff, 0xdf, 0xff, 0xff, 0xff, 0xde, 0x3f, 0xff, 0xff, 0xff, 0xff,
0xff, 0xff, 0xe3, 0xc0, 0x79, 0xff, 0xff, 0xff, 0xff, 0xff, 0xfe, 0x3f, 0xff, 0xff, 0xff, 0xff,
0xff, 0xff, 0xef, 0xc0, 0x7f, 0xef, 0xff, 0xff, 0xff, 0xff, 0xff, 0x3f, 0xff, 0xff, 0xff, 0xff,
0xff, 0xff, 0xff, 0x80, 0x7d, 0xff, 0x7f, 0xff, 0xff, 0xff, 0xff, 0x3f, 0xff, 0xff, 0xff, 0xff,
0xff, 0xff, 0xff, 0x80, 0x7d, 0xff, 0xff, 0xff, 0xff, 0xff, 0xff, 0xbf, 0xff, 0xff, 0xff, 0xff,
0xff, 0xff, 0xff, 0x80, 0xfd, 0xff, 0xff, 0xff, 0xff, 0xbf, 0xff, 0xbf, 0xff, 0xff, 0xff, 0xff,
0xff, 0xff, 0xff, 0x88, 0xfd, 0xff, 0xff, 0xff, 0xff, 0xff, 0xff, 0xbf, 0xff, 0xff, 0xff, 0xff,
0xff, 0xff, 0xff, 0x98, 0xfd, 0xdd, 0xff, 0xff, 0xff, 0xff, 0xfb, 0xbf, 0xff, 0xff, 0xff, 0xff,
0xff, 0xff, 0xff, 0x38, 0xff, 0xdf, 0xff, 0xff, 0xff, 0xff, 0xff, 0x3f, 0xff, 0xff, 0xff, 0xff,
0xff, 0xff, 0xff, 0x78, 0xff, 0xdf, 0xff, 0xfb, 0xff, 0xf7, 0xff, 0xbf, 0xff, 0xff, 0xff, 0xff,
0xff, 0xff, 0xff, 0xf9, 0xff, 0xdf, 0xdf, 0xff, 0xff, 0xff, 0xff, 0xbf, 0xff, 0xff, 0xff, 0xff,
0xff, 0xff, 0xff, 0xf9, 0xff, 0xdf, 0xff, 0xff, 0xff, 0xff, 0xfd, 0xbf, 0xff, 0xff, 0xff, 0xff,
0xff, 0xff, 0xff, 0xf9, 0xff, 0xdf, 0xff, 0xff, 0xff, 0xff, 0xfd, 0xff, 0xff, 0xff, 0xff, 0xff,
0xff, 0xff, 0xff, 0xf9, 0xff, 0xd2, 0xff, 0xff, 0xff, 0xff, 0xff, 0xff, 0xff, 0xff, 0xff, 0xff,
0xff, 0xff, 0xff, 0xf9, 0xff, 0xf0, 0xff, 0xff, 0xff, 0xff, 0xff, 0xdf, 0xff, 0xff, 0xff, 0xff,
0xff, 0xff, 0xff, 0xf9, 0xbf, 0xe0, 0x7f, 0xff, 0xf7, 0xff, 0xff, 0x9f, 0xff, 0xff, 0xff, 0xff,
0xff, 0xff, 0xff, 0xfd, 0xff, 0xe0, 0x3f, 0xff, 0xff, 0xff, 0xfe, 0x9f, 0xff, 0xff, 0xff, 0xff,
0xff, 0xff, 0xff, 0xfd, 0xff, 0x80, 0x3f, 0xdf, 0xff, 0xff, 0xfe, 0xbf, 0xff, 0xff, 0xff, 0xff,
0xff, 0xff, 0xff, 0xfd, 0xff, 0xc0, 0x3f, 0xff, 0xff, 0xff, 0xff, 0x9f, 0xff, 0xff, 0xff, 0xff,
0xff, 0xff, 0xff, 0xfc, 0xff, 0xe0, 0x3f, 0xff, 0xff, 0xff, 0xff, 0xbf, 0xff, 0xff, 0xff, 0xff,
0xff, 0xff, 0xff, 0xfc, 0xff, 0xe0, 0x3f, 0xff, 0xff, 0xff, 0xff, 0xbf, 0xff, 0xff, 0xff, 0xff,
0xff, 0xff, 0xff, 0xfc, 0xff, 0xf0, 0x7f, 0xff, 0xff, 0xff, 0xff, 0xbf, 0xff, 0xff, 0xff, 0xff,
0xff, 0xff, 0xff, 0xfe, 0xff, 0xff, 0xff, 0xff, 0xff, 0xff, 0xff, 0xbf, 0xff, 0xff, 0xff, 0xff,
0xff, 0xff, 0xff, 0xfe, 0x7f, 0xff, 0xff, 0xff, 0xff, 0xff, 0xff, 0x3f, 0xff, 0xff, 0xff, 0xff,
0xff, 0xff, 0xff, 0xfe, 0x7f, 0xff, 0xff, 0xff, 0xff, 0x7f, 0xff, 0x3f, 0xff, 0xff, 0xff, 0xff,
0xff, 0xff, 0xff, 0xfe, 0x7f, 0xff, 0xfb, 0xff, 0xff, 0xff, 0xdf, 0x3f, 0xff, 0xff, 0xff, 0xff,
0xff, 0xff, 0xff, 0xfe, 0x3f, 0xff, 0xff, 0xff, 0xff, 0xfe, 0xdf, 0x3f, 0xff, 0xff, 0xff, 0xff,
0xff, 0xff, 0xff, 0xff, 0x3f, 0xff, 0xff, 0xff, 0xff, 0xff, 0xff, 0x3f, 0xff, 0xff, 0xff, 0xff,
0xff, 0xff, 0xff, 0xff, 0x1f, 0xff, 0xff, 0xff, 0xff, 0xff, 0xff, 0x7f, 0xff, 0xff, 0xff, 0xff,
0xff, 0xff, 0xff, 0xff, 0x3f, 0xfe, 0xff, 0xff, 0xff, 0xff, 0xff, 0x7f, 0xff, 0xff, 0xff, 0xff,
0xff, 0xff, 0xff, 0xff, 0x3f, 0xfe, 0xff, 0xff, 0xff, 0xff, 0xff, 0x3f, 0xff, 0xff, 0xff, 0xff,
0xff, 0xff, 0xff, 0xff, 0x1f, 0xff, 0xff, 0xfe, 0xff, 0xff, 0xff, 0x03, 0xff, 0xff, 0xff, 0xff,
0xff, 0xff, 0xff, 0xff, 0x9f, 0xff, 0xff, 0xfe, 0xff, 0xff, 0xff, 0x00, 0x3f, 0xff, 0xff, 0xff,
0xff, 0xff, 0xff, 0xff, 0x9d, 0xff, 0xff, 0xfe, 0xff, 0xff, 0xff, 0x00, 0x07, 0xff, 0xff, 0xff,
0xff, 0xff, 0xff, 0xff, 0x8f, 0xff, 0xff, 0xff, 0xff, 0xff, 0xff, 0x00, 0x00, 0xff, 0xff, 0xff,
0xff, 0xff, 0xff, 0xff, 0xcf, 0xff, 0xff, 0xff, 0xff, 0xff, 0xfe, 0x00, 0x00, 0x3f, 0xff, 0xff,
0xff, 0xff, 0xff, 0xff, 0xc7, 0xff, 0xff, 0xfe, 0xff, 0xff, 0xfe, 0x00, 0x00, 0x1f, 0xff, 0xff,
0xff, 0xff, 0xff, 0xff, 0xc7, 0xff, 0xff, 0xfe, 0xff, 0xff, 0xfe, 0x00, 0x00, 0x1f, 0xff, 0xff,
0xff, 0xff, 0xff, 0xff, 0xe3, 0xff, 0xff, 0xff, 0xff, 0xff, 0xfe, 0x00, 0x00, 0x0f, 0xff, 0xff,
0xff, 0xff, 0xff, 0xff, 0xf1, 0xff, 0xff, 0xff, 0xff, 0xbf, 0xfe, 0x00, 0x00, 0x0f, 0xff, 0xff,
0xff, 0xff, 0xff, 0xff, 0xc1, 0xff, 0xff, 0xff, 0xff, 0xbf, 0xfc, 0x00, 0x00, 0x0f, 0xff, 0xff,
0xff, 0xff, 0xff, 0xff, 0x00, 0xff, 0xef, 0xff, 0xff, 0xff, 0xc0, 0x00, 0x00, 0x1f, 0xff, 0xff,
0xff, 0xff, 0xff, 0xfe, 0x00, 0x7f, 0xff, 0xff, 0xff, 0xfc, 0x00, 0x00, 0x00, 0x1f, 0xff, 0xff,
0xff, 0xff, 0xff, 0xf8, 0x00, 0x3f, 0xff, 0xff, 0xff, 0x80, 0x00, 0x00, 0x00, 0x1f, 0xff, 0xff,
0xff, 0xff, 0xff, 0xf0, 0x00, 0x0f, 0xff, 0xff, 0xfc, 0x00, 0x00, 0x00, 0x00, 0x3f, 0xff, 0xff,
0xff, 0xff, 0xff, 0xc0, 0x00, 0x1e, 0xff, 0xff, 0xf0, 0x00, 0x00, 0x00, 0x00, 0x3f, 0xff, 0xff,
0xff, 0xff, 0xff, 0x80, 0x00, 0x1f, 0xff, 0xff, 0x80, 0x00, 0x00, 0x00, 0x00, 0x3f, 0xff, 0xff,
0xff, 0xff, 0xff, 0x00, 0x00, 0x1f, 0xff, 0xf4, 0x00, 0x00, 0x00, 0x00, 0x00, 0x3f, 0xff, 0xff,
0xff, 0xff, 0xfc, 0x00, 0x00, 0x0f, 0xff, 0xe0, 0x00, 0x00, 0x00, 0x00, 0x00, 0x3f, 0xff, 0xff
};
// 'Frame7'
const unsigned char Frame8 [1024] PROGMEM = {
0xff, 0xff, 0xff, 0x00, 0x00, 0x1f, 0xff, 0xff, 0xff, 0xfc, 0x00, 0x07, 0xff, 0xff, 0xff, 0xff,
0xff, 0xff, 0xfe, 0x00, 0x00, 0x7f, 0xff, 0xff, 0xff, 0xfe, 0x00, 0x03, 0xff, 0xff, 0xff, 0xff,
0xff, 0xff, 0xfc, 0x00, 0x00, 0xff, 0xff, 0xff, 0xbf, 0xff, 0x80, 0x3f, 0xff, 0xff, 0xff, 0xff,
0xff, 0xff, 0xff, 0xe0, 0x00, 0xff, 0xff, 0xff, 0xff, 0xff, 0xc0, 0x3f, 0xff, 0xff, 0xff, 0xff,
0xff, 0xff, 0xff, 0xc0, 0x01, 0xff, 0xff, 0xff, 0xff, 0xff, 0xe0, 0x1f, 0xff, 0xff, 0xff, 0xff,
0xff, 0xff, 0xff, 0xc0, 0x03, 0xff, 0xff, 0xff, 0xff, 0xff, 0xe0, 0x1f, 0xff, 0xff, 0xff, 0xff,
0xff, 0xff, 0xff, 0x80, 0x07, 0xff, 0xff, 0xff, 0xf9, 0xff, 0xf0, 0x0f, 0xff, 0xff, 0xff, 0xff,
0xff, 0xff, 0xff, 0x00, 0x07, 0xff, 0xff, 0xff, 0xff, 0xbf, 0xf8, 0x07, 0xff, 0xff, 0xff, 0xff,
0xff, 0xff, 0xff, 0x00, 0x0f, 0xff, 0xff, 0xff, 0xff, 0xff, 0xf8, 0x03, 0xff, 0xff, 0xff, 0xff,
0xff, 0xff, 0xfe, 0x00, 0x0f, 0xff, 0xff, 0xff, 0xff, 0xff, 0xf8, 0x01, 0xff, 0xff, 0xff, 0xff,
0xff, 0xff, 0xfc, 0x00, 0x0f, 0xff, 0xff, 0xff, 0xff, 0xff, 0xfc, 0x00, 0xff, 0xff, 0xff, 0xff,
0xff, 0xff, 0xfc, 0x00, 0x0f, 0xff, 0xff, 0xff, 0xff, 0xff, 0xfc, 0x3f, 0xff, 0xff, 0xff, 0xff,
0xff, 0xff, 0xf8, 0x00, 0x1f, 0xff, 0xff, 0xff, 0xff, 0xff, 0xfe, 0x1f, 0xff, 0xff, 0xff, 0xff,
0xff, 0xff, 0xf8, 0x00, 0x3f, 0xff, 0xff, 0xff, 0xff, 0xff, 0x7e, 0x2f, 0xff, 0xff, 0xff, 0xff,
0xff, 0xff, 0xf0, 0x00, 0x3f, 0xff, 0xff, 0xff, 0xff, 0xff, 0xfe, 0x3f, 0xff, 0xff, 0xff, 0xff,
0xff, 0xff, 0xe0, 0xc0, 0x7d, 0xff, 0xdf, 0xff, 0xff, 0xff, 0xde, 0x3f, 0xff, 0xff, 0xff, 0xff,
0xff, 0xff, 0xe3, 0xc0, 0x79, 0xff, 0xff, 0xff, 0xff, 0xff, 0xfe, 0x3f, 0xff, 0xff, 0xff, 0xff,
0xff, 0xff, 0xcf, 0xc0, 0x7d, 0xef, 0xff, 0xff, 0xff, 0xff, 0xff, 0x3f, 0xff, 0xff, 0xff, 0xff,
0xff, 0xff, 0xff, 0x80, 0x7d, 0xff, 0x7f, 0xff, 0xff, 0xff, 0xff, 0x3f, 0xff, 0xff, 0xff, 0xff,
0xff, 0xff, 0xff, 0x80, 0x7d, 0xff, 0xff, 0xff, 0xff, 0xff, 0xff, 0xbf, 0xff, 0xff, 0xff, 0xff,
0xff, 0xff, 0xff, 0x80, 0xfd, 0xff, 0xff, 0xff, 0xff, 0xbf, 0xff, 0xbf, 0xff, 0xff, 0xff, 0xff,
0xff, 0xff, 0xff, 0x88, 0xfd, 0xff, 0xff, 0xff, 0xff, 0xff, 0xff, 0xbf, 0xff, 0xff, 0xff, 0xff,
0xff, 0xff, 0xff, 0x98, 0xfd, 0xdd, 0xff, 0xff, 0xff, 0xff, 0xfb, 0xbf, 0xff, 0xff, 0xff, 0xff,
0xff, 0xff, 0xff, 0xb8, 0xff, 0xdf, 0xff, 0xff, 0xff, 0xff, 0xff, 0x3f, 0xff, 0xff, 0xff, 0xff,
0xff, 0xff, 0xff, 0x79, 0xff, 0xdb, 0xff, 0xfb, 0xff, 0xf7, 0xff, 0xbf, 0xff, 0xff, 0xff, 0xff,
0xff, 0xff, 0xff, 0xf9, 0xff, 0xdf, 0xdf, 0xff, 0xff, 0xff, 0xff, 0xbf, 0xff, 0xff, 0xff, 0xff,
0xff, 0xff, 0xff, 0xf9, 0xff, 0xdf, 0xff, 0xff, 0xff, 0xff, 0xfd, 0xbf, 0xff, 0xff, 0xff, 0xff,
0xff, 0xff, 0xff, 0xf9, 0xff, 0xdf, 0xff, 0xff, 0xff, 0xff, 0xfd, 0xff, 0xff, 0xff, 0xff, 0xff,
0xff, 0xff, 0xff, 0xf9, 0xff, 0xd2, 0xff, 0xff, 0xff, 0xff, 0xff, 0xff, 0xff, 0xff, 0xff, 0xff,
0xff, 0xff, 0xff, 0xf9, 0xff, 0xf0, 0xff, 0xff, 0xff, 0xff, 0xff, 0xdf, 0xff, 0xff, 0xff, 0xff,
0xff, 0xff, 0xff, 0xfd, 0xbf, 0xe0, 0x7f, 0xff, 0xf7, 0xff, 0xff, 0x9f, 0xff, 0xff, 0xff, 0xff,
0xff, 0xff, 0xff, 0xfd, 0xff, 0xe0, 0x3f, 0xff, 0xff, 0xff, 0xfe, 0x9f, 0xff, 0xff, 0xff, 0xff,
0xff, 0xff, 0xff, 0xfd, 0xff, 0x80, 0x3f, 0xdf, 0xff, 0xff, 0xfe, 0xbf, 0xff, 0xff, 0xff, 0xff,
0xff, 0xff, 0xff, 0xfd, 0xff, 0xc0, 0x3f, 0xff, 0xff, 0xff, 0xff, 0x9f, 0xff, 0xff, 0xff, 0xff,
0xff, 0xff, 0xff, 0xfc, 0xff, 0xe0, 0x3f, 0xff, 0xff, 0xff, 0xff, 0xbf, 0xff, 0xff, 0xff, 0xff,
0xff, 0xff, 0xff, 0xfc, 0xff, 0xe0, 0x3f, 0xff, 0xff, 0xff, 0xff, 0xbf, 0xff, 0xff, 0xff, 0xff,
0xff, 0xff, 0xff, 0xfc, 0xff, 0xf0, 0x7f, 0xff, 0xff, 0xff, 0xff, 0xbf, 0xff, 0xff, 0xff, 0xff,
0xff, 0xff, 0xff, 0xfe, 0xff, 0xff, 0xff, 0xff, 0xff, 0xff, 0xff, 0xbf, 0xff, 0xff, 0xff, 0xff,
0xff, 0xff, 0xff, 0xfe, 0x7f, 0xff, 0xff, 0xff, 0xff, 0xff, 0xff, 0x3f, 0xff, 0xff, 0xff, 0xff,
0xff, 0xff, 0xff, 0xfe, 0x7f, 0xff, 0xff, 0xff, 0xff, 0x7f, 0xff, 0x3f, 0xff, 0xff, 0xff, 0xff,
0xff, 0xff, 0xff, 0xfe, 0x7f, 0xff, 0xfb, 0xff, 0xff, 0xff, 0xdf, 0x3f, 0xff, 0xff, 0xff, 0xff,
0xff, 0xff, 0xff, 0xfe, 0x3f, 0xff, 0xff, 0xff, 0xff, 0xfe, 0xdf, 0x3f, 0xff, 0xff, 0xff, 0xff,
0xff, 0xff, 0xff, 0xff, 0x3f, 0xff, 0xff, 0xff, 0xff, 0xff, 0xff, 0x3f, 0xff, 0xff, 0xff, 0xff,
0xff, 0xff, 0xff, 0xff, 0x1f, 0xff, 0xff, 0xff, 0xff, 0xff, 0xff, 0x7f, 0xff, 0xff, 0xff, 0xff,
0xff, 0xff, 0xff, 0xff, 0x3f, 0xfe, 0xff, 0xff, 0xff, 0xff, 0xff, 0x7f, 0xff, 0xff, 0xff, 0xff,
0xff, 0xff, 0xff, 0xff, 0x3f, 0xfe, 0xff, 0xff, 0xff, 0xff, 0xff, 0x07, 0xff, 0xff, 0xff, 0xff,
0xff, 0xff, 0xff, 0xff, 0x1f, 0xff, 0xff, 0xfe, 0xff, 0xff, 0xff, 0x00, 0x7f, 0xff, 0xff, 0xff,
0xff, 0xff, 0xff, 0xff, 0x9f, 0xff, 0xff, 0xfe, 0xff, 0xff, 0xff, 0x00, 0x0f, 0xff, 0xff, 0xff,
0xff, 0xff, 0xff, 0xff, 0x9f, 0xff, 0xff, 0xfe, 0xff, 0xff, 0xff, 0x00, 0x01, 0xff, 0xff, 0xff,
0xff, 0xff, 0xff, 0xff, 0x8f, 0xff, 0xff, 0xff, 0xff, 0xff, 0xff, 0x00, 0x00, 0x7f, 0xff, 0xff,
0xff, 0xff, 0xff, 0xff, 0xcf, 0xff, 0xff, 0xff, 0xff, 0xff, 0xfe, 0x00, 0x00, 0x1f, 0xff, 0xff,
0xff, 0xff, 0xff, 0xff, 0xc7, 0xff, 0xff, 0xfe, 0xff, 0xff, 0xfe, 0x00, 0x00, 0x0f, 0xff, 0xff,
0xff, 0xff, 0xff, 0xff, 0xc7, 0xff, 0xff, 0xfe, 0xff, 0xff, 0xfe, 0x00, 0x00, 0x0f, 0xff, 0xff,
0xff, 0xff, 0xff, 0xff, 0xe3, 0xff, 0xff, 0xff, 0xff, 0xff, 0xfe, 0x00, 0x00, 0x0f, 0xff, 0xff,
0xff, 0xff, 0xff, 0xff, 0xe1, 0xff, 0xff, 0xff, 0xff, 0xbf, 0xfe, 0x00, 0x00, 0x0f, 0xff, 0xff,
0xff, 0xff, 0xff, 0xff, 0x81, 0xff, 0xff, 0xff, 0xff, 0xbf, 0xfc, 0x00, 0x00, 0x0f, 0xff, 0xff,
0xff, 0xff, 0xff, 0xff, 0x00, 0xff, 0xef, 0xff, 0xff, 0xff, 0xfc, 0x00, 0x00, 0x0f, 0xff, 0xff,
0xff, 0xff, 0xff, 0xfc, 0x00, 0x7f, 0xff, 0xff, 0xff, 0xff, 0x80, 0x00, 0x00, 0x0f, 0xff, 0xff,
0xff, 0xff, 0xff, 0xf8, 0x00, 0x3f, 0xff, 0xff, 0xff, 0xe0, 0x00, 0x00, 0x00, 0x0f, 0xff, 0xff,
0xff, 0xff, 0xff, 0xf0, 0x00, 0x0f, 0xff, 0xff, 0xfc, 0x00, 0x00, 0x00, 0x00, 0x1f, 0xff, 0xff,
0xff, 0xff, 0xff, 0xc0, 0x00, 0x1c, 0xff, 0xfb, 0xc0, 0x00, 0x00, 0x00, 0x00, 0x1f, 0xff, 0xff,
0xff, 0xff, 0xff, 0x80, 0x00, 0x1f, 0xff, 0xf8, 0x00, 0x00, 0x00, 0x00, 0x00, 0x1f, 0xff, 0xff,
0xff, 0xff, 0xff, 0x00, 0x00, 0x0f, 0xff, 0xe0, 0x00, 0x00, 0x00, 0x00, 0x00, 0x1f, 0xff, 0xff,
0xff, 0xff, 0xfc, 0x00, 0x00, 0x0f, 0xff, 0x00, 0x00, 0x00, 0x00, 0x00, 0x00, 0x3f, 0xff, 0xff
};
// 'Frame8'
const unsigned char Frame9 [1024] PROGMEM = {
0xff, 0xff, 0xe0, 0x00, 0x00, 0x1f, 0xff, 0xff, 0xff, 0xfc, 0x00, 0x0f, 0xff, 0xff, 0xff, 0xff,
0xff, 0xff, 0xf0, 0x00, 0x00, 0x7f, 0xff, 0xff, 0xff, 0xfe, 0x00, 0x07, 0xff, 0xff, 0xff, 0xff,
0xff, 0xff, 0xff, 0xc0, 0x00, 0xff, 0xff, 0xff, 0xbf, 0xff, 0x80, 0x3f, 0xff, 0xff, 0xff, 0xff,
0xff, 0xff, 0xff, 0xc0, 0x00, 0xff, 0xff, 0xff, 0xff, 0xff, 0xc0, 0x3f, 0xff, 0xff, 0xff, 0xff,
0xff, 0xff, 0xff, 0x80, 0x01, 0xff, 0xff, 0xff, 0xff, 0xff, 0xe0, 0x3f, 0xff, 0xff, 0xff, 0xff,
0xff, 0xff, 0xff, 0x00, 0x03, 0xff, 0xff, 0xff, 0xff, 0xff, 0xe0, 0x3f, 0xff, 0xff, 0xff, 0xff,
0xff, 0xff, 0xfe, 0x00, 0x07, 0xff, 0xff, 0xff, 0xf9, 0xff, 0xf0, 0x1f, 0xff, 0xff, 0xff, 0xff,
0xff, 0xff, 0xfe, 0x00, 0x07, 0xff, 0xff, 0xff, 0xff, 0xbf, 0xf8, 0x0f, 0xff, 0xff, 0xff, 0xff,
0xff, 0xff, 0xfc, 0x00, 0x0f, 0xff, 0xff, 0xff, 0xff, 0xff, 0xf8, 0x07, 0xff, 0xff, 0xff, 0xff,
0xff, 0xff, 0xf8, 0x00, 0x0f, 0xff, 0xff, 0xff, 0xff, 0xff, 0xf8, 0x03, 0xff, 0xff, 0xff, 0xff,
0xff, 0xff, 0xf0, 0x00, 0x0f, 0xff, 0xff, 0xff, 0xff, 0xff, 0xfc, 0x01, 0xff, 0xff, 0xff, 0xff,
0xff, 0xff, 0xf0, 0x00, 0x0f, 0xff, 0xff, 0xff, 0xff, 0xff, 0xfc, 0x3c, 0xff, 0xff, 0xff, 0xff,
0xff, 0xff, 0xe0, 0x00, 0x1f, 0xff, 0xff, 0xff, 0xff, 0xff, 0xfe, 0x3f, 0xff, 0xff, 0xff, 0xff,
0xff, 0xff, 0xe1, 0xe0, 0x3f, 0xff, 0xff, 0xff, 0xff, 0xff, 0x7e, 0x1f, 0xff, 0xff, 0xff, 0xff,
0xff, 0xff, 0xc7, 0xe0, 0x3f, 0xff, 0xff, 0xff, 0xff, 0xff, 0xfe, 0x2f, 0xff, 0xff, 0xff, 0xff,
0xff, 0xff, 0x9f, 0xe0, 0x7d, 0xff, 0xdf, 0xff, 0xff, 0xff, 0xde, 0x3f, 0xff, 0xff, 0xff, 0xff,
0xff, 0xff, 0xbf, 0xc0, 0x7d, 0xff, 0xff, 0xff, 0xff, 0xff, 0xfe, 0x3f, 0xff, 0xff, 0xff, 0xff,
0xff, 0xff, 0xff, 0xc0, 0x7d, 0xef, 0xff, 0xff, 0xff, 0xff, 0xff, 0x3f, 0xff, 0xff, 0xff, 0xff,
0xff, 0xff, 0xff, 0xc0, 0x7d, 0xff, 0x7f, 0xff, 0xff, 0xff, 0xff, 0x3f, 0xff, 0xff, 0xff, 0xff,
0xff, 0xff, 0xff, 0xc0, 0x7d, 0xff, 0xff, 0xff, 0xff, 0xff, 0xff, 0xbf, 0xff, 0xff, 0xff, 0xff,
0xff, 0xff, 0xff, 0xc0, 0xfd, 0xff, 0xff, 0xff, 0xff, 0xbf, 0xff, 0xbf, 0xff, 0xff, 0xff, 0xff,
0xff, 0xff, 0xff, 0xc0, 0xfd, 0xff, 0xff, 0xff, 0xff, 0xff, 0xff, 0xbf, 0xff, 0xff, 0xff, 0xff,
0xff, 0xff, 0xff, 0xc8, 0xfd, 0xdd, 0xff, 0xff, 0xff, 0xff, 0xfb, 0xbf, 0xff, 0xff, 0xff, 0xff,
0xff, 0xff, 0xff, 0xd8, 0xff, 0xdf, 0xff, 0xff, 0xff, 0xff, 0xff, 0x3f, 0xff, 0xff, 0xff, 0xff,
0xff, 0xff, 0xff, 0xf9, 0xff, 0xdf, 0xff, 0xfb, 0xff, 0xf7, 0xff, 0xbf, 0xff, 0xff, 0xff, 0xff,
0xff, 0xff, 0xff, 0xf9, 0xff, 0xdf, 0xdf, 0xff, 0xff, 0xff, 0xff, 0xbf, 0xff, 0xff, 0xff, 0xff,
0xff, 0xff, 0xff, 0xf9, 0xff, 0xdf, 0xff, 0xff, 0xff, 0xff, 0xfd, 0xbf, 0xff, 0xff, 0xff, 0xff,
0xff, 0xff, 0xff, 0xf9, 0xff, 0xdf, 0xff, 0xff, 0xff, 0xff, 0xfd, 0xff, 0xff, 0xff, 0xff, 0xff,
0xff, 0xff, 0xff, 0xf9, 0xff, 0xd2, 0xff, 0xff, 0xff, 0xff, 0xff, 0xff, 0xff, 0xff, 0xff, 0xff,
0xff, 0xff, 0xff, 0xf9, 0xff, 0xf0, 0xff, 0xff, 0xff, 0xff, 0xff, 0xdf, 0xff, 0xff, 0xff, 0xff,
0xff, 0xff, 0xff, 0xfd, 0xbf, 0xe0, 0x7f, 0xff, 0xf7, 0xff, 0xff, 0x9f, 0xff, 0xff, 0xff, 0xff,
0xff, 0xff, 0xff, 0xfd, 0xff, 0xe0, 0x3f, 0xff, 0xff, 0xff, 0xfe, 0x9f, 0xff, 0xff, 0xff, 0xff,
0xff, 0xff, 0xff, 0xfd, 0xff, 0x80, 0x3f, 0xff, 0xff, 0xff, 0xfe, 0xbf, 0xff, 0xff, 0xff, 0xff,
0xff, 0xff, 0xff, 0xfd, 0xff, 0xc0, 0x1f, 0xff, 0xff, 0xff, 0xff, 0x9f, 0xff, 0xff, 0xff, 0xff,
0xff, 0xff, 0xff, 0xfc, 0xff, 0xe0, 0x3f, 0xff, 0xff, 0xff, 0xff, 0xbf, 0xff, 0xff, 0xff, 0xff,
0xff, 0xff, 0xff, 0xfc, 0xff, 0xe0, 0x3f, 0xff, 0xff, 0xff, 0xff, 0xbf, 0xff, 0xff, 0xff, 0xff,
0xff, 0xff, 0xff, 0xfc, 0xff, 0xf0, 0x7f, 0xff, 0xff, 0xff, 0xff, 0xbf, 0xff, 0xff, 0xff, 0xff,
0xff, 0xff, 0xff, 0xfe, 0xff, 0xff, 0xf7, 0xff, 0xff, 0xff, 0xff, 0xbf, 0xff, 0xff, 0xff, 0xff,
0xff, 0xff, 0xff, 0xfe, 0x7f, 0xff, 0xff, 0xff, 0xff, 0xff, 0xff, 0x3f, 0xff, 0xff, 0xff, 0xff,
0xff, 0xff, 0xff, 0xfe, 0x7f, 0xff, 0xff, 0xff, 0xff, 0x7f, 0xff, 0x3f, 0xff, 0xff, 0xff, 0xff,
0xff, 0xff, 0xff, 0xfe, 0x7f, 0xff, 0xfb, 0xff, 0xff, 0xff, 0xdf, 0x3f, 0xff, 0xff, 0xff, 0xff,
0xff, 0xff, 0xff, 0xfe, 0x3f, 0xff, 0xff, 0xff, 0xff, 0xfe, 0xdf, 0x3f, 0xff, 0xff, 0xff, 0xff,
0xff, 0xff, 0xff, 0xff, 0x3f, 0xff, 0xff, 0xff, 0xff, 0xff, 0xff, 0x3f, 0xff, 0xff, 0xff, 0xff,
0xff, 0xff, 0xff, 0xff, 0x1f, 0xff, 0xff, 0xff, 0xff, 0xff, 0xff, 0x01, 0xff, 0xff, 0xff, 0xff,
0xff, 0xff, 0xff, 0xff, 0x3f, 0xfe, 0xff, 0xff, 0xff, 0xff, 0xff, 0x00, 0x3f, 0xff, 0xff, 0xff,
0xff, 0xff, 0xff, 0xff, 0x3f, 0xfe, 0xff, 0xff, 0xff, 0xff, 0xff, 0x00, 0x07, 0xff, 0xff, 0xff,
0xff, 0xff, 0xff, 0xff, 0x1f, 0xff, 0xff, 0xfe, 0xff, 0xff, 0xff, 0x00, 0x00, 0xff, 0xff, 0xff,
0xff, 0xff, 0xff, 0xff, 0x9f, 0xff, 0xff, 0xfe, 0xff, 0xff, 0xff, 0x00, 0x00, 0x3f, 0xff, 0xff,
0xff, 0xff, 0xff, 0xff, 0x9f, 0xff, 0xff, 0xfe, 0xff, 0xff, 0xff, 0x00, 0x00, 0x0f, 0xff, 0xff,
0xff, 0xff, 0xff, 0xff, 0x8f, 0xff, 0xff, 0xff, 0xff, 0xff, 0xff, 0x00, 0x00, 0x07, 0xff, 0xff,
0xff, 0xff, 0xff, 0xff, 0xcf, 0xff, 0xff, 0xff, 0xff, 0xff, 0xfe, 0x00, 0x00, 0x03, 0xff, 0xff,
0xff, 0xff, 0xff, 0xff, 0xc7, 0xff, 0xff, 0xfe, 0xff, 0xff, 0xfe, 0x00, 0x00, 0x01, 0xff, 0xff,
0xff, 0xff, 0xff, 0xff, 0x07, 0xff, 0xff, 0xfe, 0xff, 0xff, 0xfe, 0x00, 0x00, 0x01, 0xff, 0xff,
0xff, 0xff, 0xff, 0xfe, 0x03, 0xff, 0xff, 0xff, 0xff, 0xff, 0xfe, 0x00, 0x00, 0x01, 0xff, 0xff,
0xff, 0xff, 0xff, 0xf8, 0x01, 0xff, 0xff, 0xff, 0xff, 0xbf, 0xfe, 0x00, 0x00, 0x01, 0xff, 0xff,
0xff, 0xff, 0xff, 0xf0, 0x01, 0xff, 0xff, 0xff, 0xff, 0xbf, 0xfc, 0x00, 0x00, 0x03, 0xff, 0xff,
0xff, 0xff, 0xff, 0xc0, 0x00, 0xff, 0xef, 0xff, 0xff, 0xff, 0xfc, 0x00, 0x00, 0x03, 0xff, 0xff,
0xff, 0xff, 0xff, 0x80, 0x00, 0x7f, 0xff, 0xff, 0xff, 0xff, 0xfc, 0x00, 0x00, 0x03, 0xff, 0xff,
0xff, 0xff, 0xff, 0x00, 0x00, 0x3f, 0xff, 0xff, 0xff, 0xff, 0xfc, 0x00, 0x00, 0x07, 0xff, 0xff,
0xff, 0xff, 0xfc, 0x00, 0x00, 0x0f, 0xff, 0xff, 0xff, 0x7f, 0xf8, 0x00, 0x00, 0x07, 0xff, 0xff,
0xff, 0xff, 0xf8, 0x00, 0x00, 0x1e, 0xff, 0xff, 0xff, 0x7f, 0xf8, 0x00, 0x00, 0x07, 0xff, 0xff,
0xff, 0xff, 0xf0, 0x00, 0x00, 0x1f, 0xff, 0xff, 0xff, 0xff, 0x70, 0x00, 0x00, 0x0f, 0xff, 0xff,
0xff, 0xff, 0xe0, 0x00, 0x00, 0x1f, 0xff, 0xff, 0xff, 0xff, 0xe0, 0x00, 0x00, 0x0f, 0xff, 0xff,
0xff, 0xff, 0xc0, 0x00, 0x00, 0x0f, 0xff, 0xef, 0xfe, 0xfe, 0xe0, 0x00, 0x00, 0x1f, 0xff, 0xff
};
// 'Frame9'
const unsigned char Frame10 [1024] PROGMEM = {
0xff, 0xff, 0xf8, 0x00, 0x00, 0x1f, 0xff, 0xff, 0xff, 0xfc, 0x00, 0x0f, 0xff, 0xff, 0xff, 0xff,
0xff, 0xff, 0xff, 0x80, 0x00, 0x7f, 0xff, 0xff, 0xff, 0xfe, 0x00, 0x07, 0xff, 0xff, 0xff, 0xff,
0xff, 0xff, 0xff, 0xe0, 0x00, 0xff, 0xff, 0xff, 0xbf, 0xff, 0x80, 0x1f, 0xff, 0xff, 0xff, 0xff,
0xff, 0xff, 0xff, 0xc0, 0x00, 0xff, 0xff, 0xff, 0xff, 0xff, 0xc0, 0x3f, 0xff, 0xff, 0xff, 0xff,
0xff, 0xff, 0xff, 0x80, 0x01, 0xff, 0xff, 0xff, 0xff, 0xff, 0xe0, 0x3f, 0xff, 0xff, 0xff, 0xff,
0xff, 0xff, 0xff, 0x00, 0x03, 0xff, 0xff, 0xff, 0xff, 0xff, 0xe0, 0x1f, 0xff, 0xff, 0xff, 0xff,
0xff, 0xff, 0xfc, 0x00, 0x07, 0xff, 0xff, 0xff, 0xfd, 0xff, 0xf0, 0x1f, 0xff, 0xff, 0xff, 0xff,
0xff, 0xff, 0xf8, 0x00, 0x07, 0xff, 0xff, 0xff, 0xff, 0xbf, 0xf8, 0x0f, 0xff, 0xff, 0xff, 0xff,
0xff, 0xff, 0xf8, 0x00, 0x0f, 0xff, 0xff, 0xff, 0xff, 0xff, 0xf8, 0x0f, 0xff, 0xff, 0xff, 0xff,
0xff, 0xff, 0xf0, 0x00, 0x0f, 0xff, 0xff, 0xff, 0xff, 0xff, 0xf8, 0x07, 0xff, 0xff, 0xff, 0xff,
0xff, 0xff, 0xe0, 0x00, 0x0f, 0xff, 0xff, 0xff, 0xff, 0xff, 0xfc, 0x03, 0xff, 0xff, 0xff, 0xff,
0xff, 0xff, 0xc0, 0x00, 0x0f, 0xff, 0xff, 0xff, 0xff, 0xff, 0xfc, 0x79, 0xff, 0xff, 0xff, 0xff,
0xff, 0xff, 0xc1, 0xe0, 0x3f, 0xff, 0xff, 0xff, 0xff, 0xff, 0x7e, 0x3f, 0xff, 0xff, 0xff, 0xff,
0xff, 0xff, 0x87, 0xe0, 0x3f, 0xff, 0xff, 0xff, 0xff, 0xff, 0x7e, 0x1f, 0xff, 0xff, 0xff, 0xff,
0xff, 0xff, 0x9f, 0xe0, 0x3f, 0xff, 0xff, 0xff, 0xff, 0xff, 0xfe, 0x1f, 0xff, 0xff, 0xff, 0xff,
0xff, 0xff, 0x3f, 0xe0, 0x7d, 0xff, 0xdf, 0xff, 0xff, 0xff, 0xde, 0x3f, 0xff, 0xff, 0xff, 0xff,
0xff, 0xff, 0x7f, 0xe0, 0x79, 0xff, 0xff, 0xff, 0xff, 0xff, 0xfe, 0x3f, 0xff, 0xff, 0xff, 0xff,
0xff, 0xff, 0xff, 0xe0, 0x7d, 0xef, 0xff, 0xff, 0xff, 0xff, 0xff, 0x3f, 0xff, 0xff, 0xff, 0xff,
0xff, 0xff, 0xff, 0xe0, 0x7d, 0xff, 0x7f, 0xff, 0xff, 0xff, 0xff, 0x3f, 0xff, 0xff, 0xff, 0xff,
0xff, 0xff, 0xff, 0xe0, 0x7d, 0xff, 0xff, 0xff, 0xff, 0xff, 0xff, 0xbf, 0xff, 0xff, 0xff, 0xff,
0xff, 0xff, 0xff, 0xe0, 0xfd, 0xff, 0xff, 0xff, 0xff, 0xbf, 0xff, 0xbf, 0xff, 0xff, 0xff, 0xff,
0xff, 0xff, 0xff, 0xe0, 0xfd, 0xff, 0xff, 0xff, 0xff, 0xff, 0xff, 0xbf, 0xff, 0xff, 0xff, 0xff,
0xff, 0xff, 0xff, 0xe0, 0xfd, 0xdd, 0xff, 0xff, 0xff, 0xff, 0xfb, 0xbf, 0xff, 0xff, 0xff, 0xff,
0xff, 0xff, 0xff, 0xe8, 0xff, 0xdf, 0xff, 0xff, 0xff, 0xff, 0xff, 0x3f, 0xff, 0xff, 0xff, 0xff,
0xff, 0xff, 0xff, 0xd8, 0xff, 0xdb, 0xff, 0xfb, 0xff, 0xf7, 0xff, 0xbf, 0xff, 0xff, 0xff, 0xff,
0xff, 0xff, 0xff, 0xf9, 0xff, 0xdf, 0xdf, 0xff, 0xff, 0xff, 0xff, 0xbf, 0xff, 0xff, 0xff, 0xff,
0xff, 0xff, 0xff, 0xf9, 0xff, 0xdf, 0xff, 0xff, 0xff, 0xff, 0xfd, 0xbf, 0xff, 0xff, 0xff, 0xff,
0xff, 0xff, 0xff, 0xf9, 0xff, 0xdf, 0xff, 0xff, 0xff, 0xff, 0xfd, 0xff, 0xff, 0xff, 0xff, 0xff,
0xff, 0xff, 0xff, 0xf9, 0xff, 0xd2, 0xff, 0xff, 0xff, 0xff, 0xff, 0xff, 0xff, 0xff, 0xff, 0xff,
0xff, 0xff, 0xff, 0xf9, 0xff, 0xf0, 0xff, 0xff, 0xff, 0xff, 0xff, 0xdf, 0xff, 0xff, 0xff, 0xff,
0xff, 0xff, 0xff, 0xfd, 0xff, 0xe0, 0x7f, 0xff, 0xf7, 0xff, 0xff, 0x9f, 0xff, 0xff, 0xff, 0xff,
0xff, 0xff, 0xff, 0xfd, 0xff, 0xe0, 0x3f, 0xff, 0xff, 0xff, 0xfe, 0x9f, 0xff, 0xff, 0xff, 0xff,
0xff, 0xff, 0xff, 0xfd, 0xff, 0x80, 0x3f, 0xff, 0xff, 0xff, 0xfe, 0xbf, 0xff, 0xff, 0xff, 0xff,
0xff, 0xff, 0xff, 0xfd, 0xff, 0xc0, 0x1f, 0xff, 0xff, 0xff, 0xff, 0x9f, 0xff, 0xff, 0xff, 0xff,
0xff, 0xff, 0xff, 0xfc, 0xff, 0xe0, 0x3f, 0xff, 0xff, 0xff, 0xff, 0xbf, 0xff, 0xff, 0xff, 0xff,
0xff, 0xff, 0xff, 0xfc, 0xff, 0xe0, 0x3f, 0xff, 0xff, 0xff, 0xff, 0xbf, 0xff, 0xff, 0xff, 0xff,
0xff, 0xff, 0xff, 0xfc, 0xff, 0xf0, 0x7f, 0xff, 0xff, 0xff, 0xff, 0xbf, 0xff, 0xff, 0xff, 0xff,
0xff, 0xff, 0xff, 0xfe, 0xff, 0xff, 0xf7, 0xff, 0xff, 0xff, 0xff, 0xbf, 0xff, 0xff, 0xff, 0xff,
0xff, 0xff, 0xff, 0xfe, 0x7f, 0xff, 0xff, 0xff, 0xff, 0xff, 0xff, 0x3f, 0xff, 0xff, 0xff, 0xff,
0xff, 0xff, 0xff, 0xfe, 0x7f, 0xff, 0xff, 0xff, 0xff, 0x7f, 0xff, 0x3f, 0xff, 0xff, 0xff, 0xff,
0xff, 0xff, 0xff, 0xfe, 0x7f, 0xff, 0xfb, 0xff, 0xff, 0xff, 0xdf, 0x3f, 0xff, 0xff, 0xff, 0xff,
0xff, 0xff, 0xff, 0xfe, 0x3f, 0xff, 0xff, 0xff, 0xff, 0xfe, 0xdf, 0x3f, 0xff, 0xff, 0xff, 0xff,
0xff, 0xff, 0xff, 0xff, 0x3f, 0xff, 0xff, 0xff, 0xff, 0xff, 0xff, 0x00, 0x7f, 0xff, 0xff, 0xff,
0xff, 0xff, 0xff, 0xff, 0x1f, 0xff, 0xff, 0xff, 0xff, 0xff, 0xff, 0x00, 0x03, 0xff, 0xff, 0xff,
0xff, 0xff, 0xff, 0xff, 0x3f, 0xfe, 0xff, 0xff, 0xff, 0xff, 0xff, 0x00, 0x00, 0x7f, 0xff, 0xff,
0xff, 0xff, 0xff, 0xff, 0x3f, 0xfe, 0xff, 0xff, 0xff, 0xff, 0xff, 0x00, 0x00, 0x1f, 0xff, 0xff,
0xff, 0xff, 0xff, 0xff, 0x1f, 0xff, 0xff, 0xfe, 0xff, 0xff, 0xff, 0x00, 0x00, 0x0f, 0xff, 0xff,
0xff, 0xff, 0xff, 0xff, 0x9f, 0xff, 0xff, 0xfe, 0xff, 0xff, 0xff, 0x00, 0x00, 0x07, 0xff, 0xff,
0xff, 0xff, 0xff, 0xff, 0x9f, 0xff, 0xff, 0xfe, 0xff, 0xff, 0xff, 0x00, 0x00, 0x03, 0xff, 0xff,
0xff, 0xff, 0xff, 0xff, 0x8f, 0xff, 0xff, 0xff, 0xff, 0xff, 0xff, 0x00, 0x00, 0x00, 0xff, 0xff,
0xff, 0xff, 0xff, 0xff, 0x8f, 0xff, 0xff, 0xff, 0xff, 0xff, 0xfe, 0x00, 0x00, 0x00, 0xff, 0xff,
0xff, 0xff, 0xff, 0xff, 0x07, 0xff, 0xff, 0xfe, 0xff, 0xff, 0xfe, 0x00, 0x00, 0x00, 0x7f, 0xff,
0xff, 0xff, 0xff, 0xfc, 0x07, 0xff, 0xff, 0xfe, 0xff, 0xff, 0xfe, 0x00, 0x00, 0x00, 0xff, 0xff,
0xff, 0xff, 0xff, 0xf0, 0x03, 0xff, 0xff, 0xff, 0xff, 0xff, 0xfe, 0x00, 0x00, 0x00, 0xff, 0xff,
0xff, 0xff, 0xff, 0xc0, 0x01, 0xff, 0xff, 0xff, 0xff, 0xbf, 0xfe, 0x00, 0x00, 0x00, 0xff, 0xff,
0xff, 0xff, 0xff, 0x00, 0x01, 0xff, 0xff, 0xff, 0xff, 0xbf, 0xfc, 0x00, 0x00, 0x01, 0xff, 0xff,
0xff, 0xff, 0xfe, 0x00, 0x00, 0xff, 0xef, 0xff, 0xff, 0xff, 0xfc, 0x00, 0x00, 0x01, 0xff, 0xff,
0xff, 0xff, 0xfc, 0x00, 0x00, 0x7f, 0xff, 0xff, 0xff, 0xff, 0xfc, 0x00, 0x00, 0x01, 0xff, 0xff,
0xff, 0xff, 0xf8, 0x00, 0x00, 0x3f, 0xff, 0xff, 0xff, 0xff, 0xfc, 0x00, 0x00, 0x03, 0xff, 0xff,
0xff, 0xff, 0xf0, 0x00, 0x00, 0x0f, 0xff, 0xff, 0xff, 0x7f, 0xf8, 0x00, 0x00, 0x03, 0xff, 0xff,
0xff, 0xff, 0xc0, 0x00, 0x00, 0x1e, 0xff, 0xff, 0xff, 0x7f, 0xf8, 0x00, 0x00, 0x03, 0xff, 0xff,
0xff, 0xff, 0xc0, 0x00, 0x00, 0x1f, 0xff, 0xff, 0xff, 0xff, 0x70, 0x00, 0x00, 0x07, 0xff, 0xff,
0xff, 0xff, 0x80, 0x00, 0x00, 0x0f, 0xff, 0xff, 0xff, 0xff, 0xe0, 0x00, 0x00, 0x07, 0xff, 0xff,
0xff, 0xff, 0x00, 0x00, 0x00, 0x0f, 0xff, 0xef, 0xfe, 0xfe, 0xe0, 0x00, 0x00, 0x0f, 0xff, 0xff
};
void setup() {
if(!display.begin(SSD1306_SWITCHCAPVCC, 0x3C)) {
Serial.println(F("SSD1306 allocation failed"));
for(;;);
}
// Show initial display buffer contents on the screen --
// the library initializes this with an Adafruit splash screen.
// display.display();
// delay(2000); // Pause for 2 seconds
}
void loop() {
// Diplay Animation
// Frame1
display.clearDisplay();
display.drawBitmap(0,0,Frame1, 128, 64, 1);
display.display();
delay(frame_delay);
// Frame2
display.clearDisplay();
display.drawBitmap(0,0,Frame2, 128, 64, 1);
display.display();
delay(frame_delay);
// Frame3
display.clearDisplay();
display.drawBitmap(0,0,Frame3, 128, 64, 1);
display.display();
delay(frame_delay);
// Frame4
display.clearDisplay();
display.drawBitmap(0,0,Frame4, 128, 64, 1);
display.display();
delay(frame_delay);
// Frame5
display.clearDisplay();
display.drawBitmap(0,0,Frame5, 128, 64, 1);
display.display();
delay(frame_delay);
// Frame6
display.clearDisplay();
display.drawBitmap(0,0,Frame6, 128, 64, 1);
display.display();
delay(frame_delay);
// Frame7
display.clearDisplay();
display.drawBitmap(0,0,Frame7, 128, 64, 1);
display.display();
delay(frame_delay);
// Frame8
display.clearDisplay();
display.drawBitmap(0,0,Frame8, 128, 64, 1);
display.display();
delay(frame_delay);
// Frame9
display.clearDisplay();
display.drawBitmap(0,0,Frame9, 128, 64, 1);
display.display();
delay(frame_delay);
// Frame10
display.clearDisplay();
display.drawBitmap(0,0,Frame10, 128, 64, 1);
display.display();
delay(frame_delay);
if (frame_delay>100) frame_delay=frame_delay-20;
}
int pinsCount=2; // declaring the integer variable pinsCount
int pins[] = {4,5}; // declaring the array pins[]
void setup() {
pinMode(4, OUTPUT);
pinMode(5, OUTPUT);
}
void loop() {
for (int i=0; i<pinsCount; i=i+1){ // chasing right
digitalWrite(pins[i], HIGH); // switching the LED at index i on
delay(70); // stopping the program for 100 milliseconds
digitalWrite(pins[i], LOW); // switching the LED at index i off
}
for (int i=pinsCount-1; i>0; i=i-1){ // chasing left (except the outer leds)
digitalWrite(pins[i], HIGH); // switching the LED at index i on
delay(70); // stopping the program for 100 milliseconds
digitalWrite(pins[i], LOW); // switching the LED at index i off
}
}
ESPWroom02 Breakout Board
*PCBWay community is a sharing platform. We are not responsible for any design issues and parameter issues (board thickness, surface finish, etc.) you choose.
Raspberry Pi 5 7 Inch Touch Screen IPS 1024x600 HD LCD HDMI-compatible Display for RPI 4B 3B+ OPI 5 AIDA64 PC Secondary Screen(Without Speaker)
BUY NOW- Comments(1)
- Likes(0)
- 0 USER VOTES
- YOUR VOTE 0.00 0.00
- 1
- 2
- 3
- 4
- 5
- 6
- 7
- 8
- 9
- 10
- 1
- 2
- 3
- 4
- 5
- 6
- 7
- 8
- 9
- 10
- 1
- 2
- 3
- 4
- 5
- 6
- 7
- 8
- 9
- 10
- 1
- 2
- 3
- 4
- 5
- 6
- 7
- 8
- 9
- 10
More by Arnov Arnov sharma
-
Pocket SNES
Greetings everyone, and welcome back! Today, I’ve got something fun and tiny to share—the Pocket SNE...
-
Batocera Arcade Box
Greetings everyone and welcome back, Here's something. Fun and nostalgic. Right now, we are using ou...
-
64x32 Matrix Panel Setup with PICO 2
Greetings everyone and welcome back.So here's something fun and useful: a Raspberry Pi Pico 2-powere...
-
Portable Air Quality Meter
Hello everyone, and welcome back! Today, I have something incredibly useful for you—a Portable Air Q...
-
WALKPi PCB Version
Greetings everyone and welcome back, This is the WalkPi, a homebrew audio player that plays music fr...
-
Delete Button XL
Greetings everyone and welcome back, and here's something fun and useful.In essence, the Delete Butt...
-
Arduino Retro Game Controller
Greetings everyone and welcome back. Here's something fun.The Arduino Retro Game Controller was buil...
-
Super Power Buck Converter
Greetings everyone and welcome back!Here's something powerful, The SUPER POWER BUCK CONVERTER BOARD ...
-
Pocket Temp Meter
Greetings and welcome back.So here's something portable and useful: the Pocket TEMP Meter project.As...
-
Pico Powered DC Fan Driver
Hello everyone and welcome back.So here's something cool: a 5V to 12V DC motor driver based around a...
-
Mini Solar Light Project with a Twist
Greetings.This is the Cube Light, a Small and compact cube-shaped emergency solar light that boasts ...
-
PALPi V5 Handheld Retro Game Console
Hey, Guys what's up?So this is PALPi which is a Raspberry Pi Zero W Based Handheld Retro Game Consol...
-
DIY Thermometer with TTGO T Display and DS18B20
Greetings.So this is the DIY Thermometer made entirely from scratch using a TTGO T display board and...
-
Motion Trigger Circuit with and without Microcontroller
GreetingsHere's a tutorial on how to use an HC-SR505 PIR Module with and without a microcontroller t...
-
Motor Driver Board Atmega328PU and HC01
Hey, what's up folks here's something super cool and useful if you're making a basic Robot Setup, A ...
-
Power Block
Hey Everyone what's up!So this is Power block, a DIY UPS that can be used to power a bunch of 5V Ope...
-
Goku PCB Badge V2
Hey everyone what's up!So here's something SUPER cool, A PCB Board themed after Goku from Dragon Bal...
-
RGB Mixinator V2
Hey Everyone how you doin!So here's a fun little project that utilizes an Arduino Nano, THE MIXINATO...
-
ARPS-2 – Arduino-Compatible Robot Project Shield for Arduino UNO
378 0 0 -
A Compact Charging Breakout Board For Waveshare ESP32-C3
726 3 6 -
AI-driven LoRa & LLM-enabled Kiosk & Food Delivery System
703 2 0 -
-
-
-
ESP32-C3 BLE Keyboard - Battery Powered with USB-C Charging
921 0 1 -
-
mammoth-3D SLM Voron Toolhead – Manual Drill & Tap Edition
782 0 1 -
-
AEL-2011 Power Supply Module
1535 0 2







