|
KiCad 8.0KiCad
|
DC Motor Speed Controller
💡 12V DC Motor Speed Controller – PCB Design using KiCAD
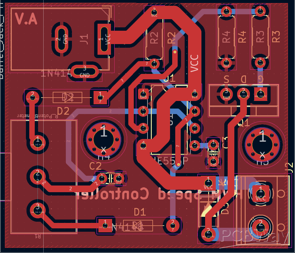
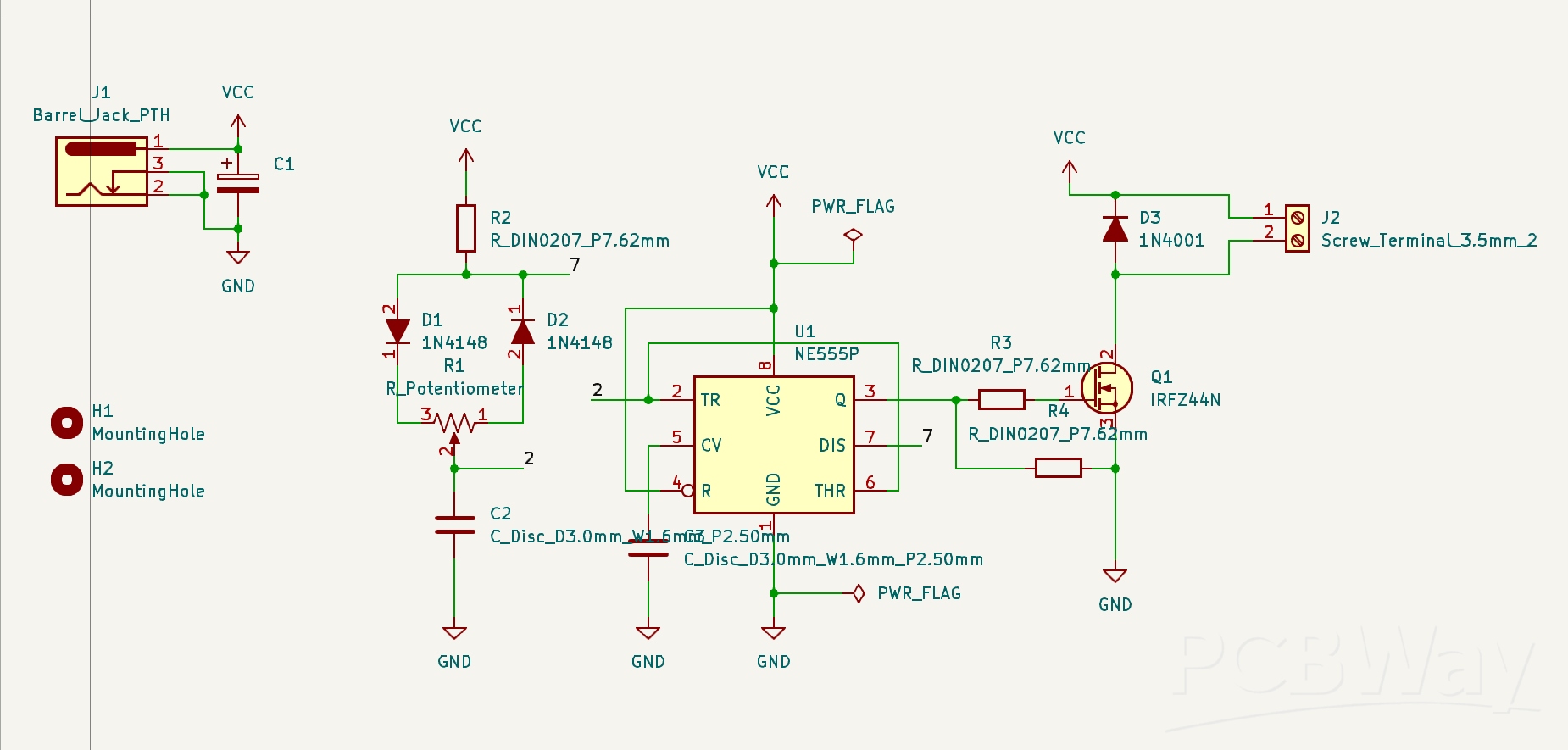
This project showcases a compact, efficient, and cost-effective DC motor speed controller based on Pulse Width Modulation (PWM) using the NE555 timer IC in astable mode. It uses a power MOSFET (IRFZ44N) to drive a 12V DC motor and is protected by a Schottky diode (SS14). The entire design is implemented in KiCAD and is ideal for DIY projects, robotics, and educational purposes.
✅ This is a pure hardware solution — no microcontroller or software programming is required.
🔧 Key Features
⚙️ PWM speed control for 12V DC motors
🎛️ Adjustable duty cycle using a potentiometer
📐 NE555 timer configured in astable mode to generate PWM
💪 IRFZ44N power MOSFET for efficient and high-current switching
🔄 Flyback diode (SS14) to protect against back EMF
🧾 2-layer PCB design using KiCAD
⚡ Designed for high efficiency and thermal reliability
DC Motor Speed Controller
*PCBWay community is a sharing platform. We are not responsible for any design issues and parameter issues (board thickness, surface finish, etc.) you choose.
- ✖ | No sharing or redistributing in any way of the 3D files or derivatives
- ✖ | No remixing
- ✖ | Non-commercial Use (only for personal use)
Raspberry Pi 5 7 Inch Touch Screen IPS 1024x600 HD LCD HDMI-compatible Display for RPI 4B 3B+ OPI 5 AIDA64 PC Secondary Screen(Without Speaker)
BUY NOW- Comments(0)
- Likes(3)
-
Engineer
Sep 10,2025
-
RichardV31
Jun 22,2025
-
RODNEY THAYER
Jun 22,2025
- 0 USER VOTES
- YOUR VOTE 0.00 0.00
- 1
- 2
- 3
- 4
- 5
- 6
- 7
- 8
- 9
- 10
- 1
- 2
- 3
- 4
- 5
- 6
- 7
- 8
- 9
- 10
- 1
- 2
- 3
- 4
- 5
- 6
- 7
- 8
- 9
- 10
- 1
- 2
- 3
- 4
- 5
- 6
- 7
- 8
- 9
- 10
More by Avishka Vishwajith
-
ESP AutoBoard_32
Hardware Capabilities5 Optocoupler Inputs: 12V-24V isolated inputs using PC817/PC827 optocouplers4 S...
-
Smart Clock
This project is a Wi-Fi-enabled digital clock built around an ESP32 module that drives a four-digit ...
-
RoboCore 2.0 - ESP32-S3 Robotics Controller
RoboCore 2.0 – ESP32-S3 Robotics Controller BoardRoboCore 2.0 is my second-generation robotics contr...
-
DC Motor Speed Controller
12V DC Motor Speed Controller – PCB Design using KiCADThis project showcases a compact, efficient, a...
-
-
ARPS-2 – Arduino-Compatible Robot Project Shield for Arduino UNO
894 0 2 -
-
A Compact Charging Breakout Board For Waveshare ESP32-C3
1457 3 6 -
AI-driven LoRa & LLM-enabled Kiosk & Food Delivery System
1413 2 0 -
-
-
-
ESP32-C3 BLE Keyboard - Battery Powered with USB-C Charging
1593 0 1 -
-
mammoth-3D SLM Voron Toolhead – Manual Drill & Tap Edition
1208 0 1







