|
|
MCP2515-I/STMicrochip
|
x 1 | |
|
|
TJA1050DRGHANSCHIP semiconductor
|
x 1 |
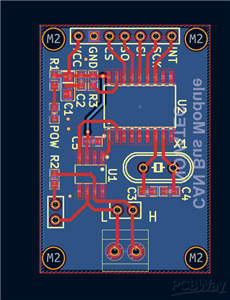
CAN Bus Communication Module – MCP2515
My project is about designing and testing a CAN Bus communication module based on the MCP2515 CAN controller (Microchip) and the TJA1050 CAN transceiver (NXP).
I decided to make this project because Controller Area Network (CAN Bus) is one of the most important communication standards in automotive, industrial automation, and robotics. Many microcontrollers (like ATmega328P, ESP32, or STM32 without integrated CAN) need an external controller to access the CAN Bus. That’s where the MCP2515 comes in — it handles the CAN protocol via SPI interface. The TJA1050 then converts the logic signals into the differential CAN_H and CAN_L lines that can be transmitted across the bus reliably, even in noisy environments.
How it Works
MCP2515 (Microchip Datasheet DS20001801J)
Stand-alone CAN controller with SPI interface.
Supports CAN 2.0B at up to 1 Mb/s.
Has 2 acceptance masks and 6 filters for message handling.
Operates at 2.7V – 5.5V with industrial temperature range (−40 °C to +85 °C).
TJA1050 (NXP Datasheet Rev. 3)
High-speed CAN transceiver compliant with ISO 11898.
Converts MCP2515 logic signals (TXD, RXD) into differential bus signals (CANH, CANL).
Supports up to 1 Mb/s, optimized for automotive EMC requirements.
Features fail-safe protection and low power standby.
Together, these two chips form a complete CAN interface for any microcontroller that has an SPI port. For example, an Arduino Uno can send and receive CAN messages using this module, which makes it ideal for prototyping automotive ECUs, electric vehicle projects, and industrial controllers.
CAN Bus Communication Module – MCP2515
*PCBWay community is a sharing platform. We are not responsible for any design issues and parameter issues (board thickness, surface finish, etc.) you choose.
Raspberry Pi 5 7 Inch Touch Screen IPS 1024x600 HD LCD HDMI-compatible Display for RPI 4B 3B+ OPI 5 AIDA64 PC Secondary Screen(Without Speaker)
BUY NOW- Comments(3)
- Likes(1)
-
W01449A
Dec 16,2025
- 0 USER VOTES
- YOUR VOTE 0.00 0.00
- 1
- 2
- 3
- 4
- 5
- 6
- 7
- 8
- 9
- 10
- 1
- 2
- 3
- 4
- 5
- 6
- 7
- 8
- 9
- 10
- 1
- 2
- 3
- 4
- 5
- 6
- 7
- 8
- 9
- 10
- 1
- 2
- 3
- 4
- 5
- 6
- 7
- 8
- 9
- 10
More by Mammar kebbab EL MOUATEZ
-
-
ARPS-2 – Arduino-Compatible Robot Project Shield for Arduino UNO
878 0 2 -
-
A Compact Charging Breakout Board For Waveshare ESP32-C3
1441 3 6 -
AI-driven LoRa & LLM-enabled Kiosk & Food Delivery System
1393 2 0 -
-
-
-
ESP32-C3 BLE Keyboard - Battery Powered with USB-C Charging
1580 0 1 -
-
mammoth-3D SLM Voron Toolhead – Manual Drill & Tap Edition
1205 0 1







