|
KiCad 9.0 |
Amplificador de potência hi-end classe A (power amp)
Fonte do projeto: https://diypowered.llucastoledo.com.br/2025/06/minimalista-amplifier-um-puro-classe.html
Depois da grandiosa experiência em montar o Pur'A - Amplificador de Potência Hi-End Classe A, o bichinho do classe A me pegou e decidi que já era hora de ter outro 'A' pra chamar de meu. Mas dessa vez queria fazer algo mais clássico, mais vintage e com um timbre ainda mais puro. Nas minhas pesquisas e leituras no TCAAS - The Class-A Amplifier Site, minha primeira opção era usar o circuito original de 1969 e experimentar alguns toques de ousadia nesse circuito que, até hoje, é uma pérola da simplicidade e da qualidade, demonstrando que nem todo classe A precisa ser complexo para soar como um dos grandes.Sistemas e componentes estéreo
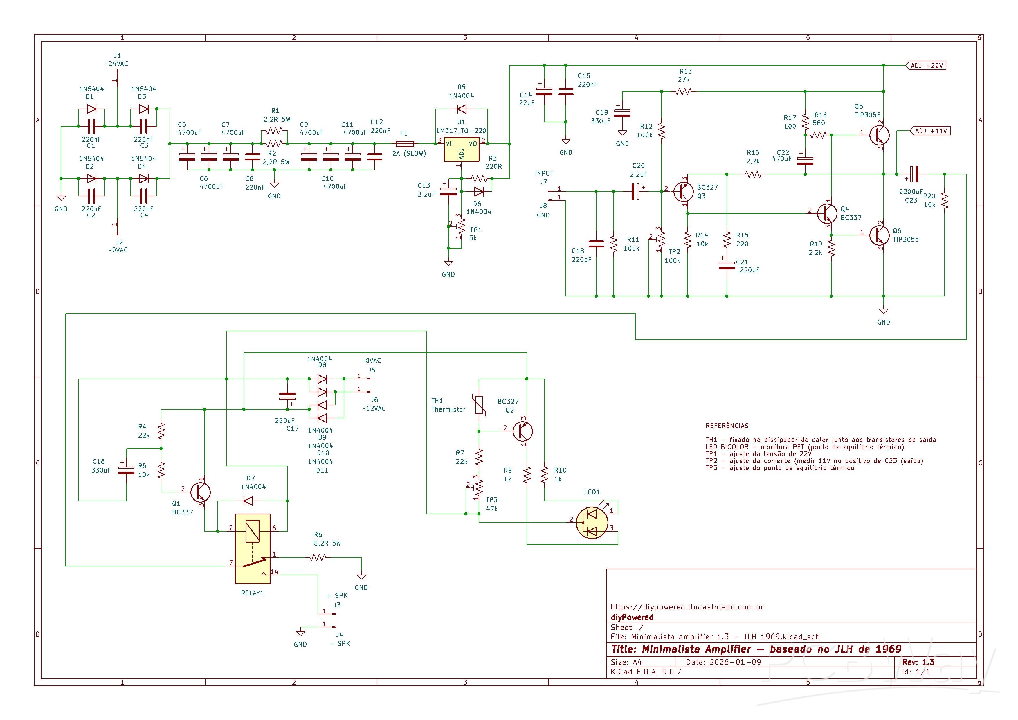
O circuito original de 1969 é simplista, tema de muitas discussões até hoje a respeito da sua topologia. A complexidade dele gira em torno da sua simplicidade, promovendo uma audição muito interessante com tão poucos componentes e ajustes necessários. Claro que um circuito assim tem seus segredos para uma montagem de sucesso, e isso você pode ver no site que citei anteriormente, que possui vários materiais muito interessantes para leitura - além de algumas melhorias no circuito original de 1969 que você pode se guiar caso tenha vontade de aprofundar no assunto. Não vou repetir algumas informações sobre o projeto original aqui porque todas essas informações podem ser obtidas facilmente no TCAAS - The Class-A Amplifier Site ou mesmo e outros locais na internet. Material e roda de conversa não faltam sobre o JLH 1969!
Montagem robusta e visual vintage
Fiz a montagem inicial seguindo o esquema elétrico original como guia. Como gostaria de algo inspirado no JLH 1969, minhas alterações começaram nos componentes, onde alterei alguns valores e tipos como forma de contornar os componentes obsoletos do projeto original. Algo que pode ser muito interessante é substituir os transistores de saída por Darlington para um desempenho acima do esperado - e um aquecimento possivelmente maior, também. O dissipador de calor precisa ser muito eficiente pra manter a temperatura de trabalho dentro dos limites dos componentes, senão você vai perder o amplificador na primeira vez que deixá-lo ligado por alguns minutos - sim, acredite, um classe A consome corrente e gera calor mesmo que nenhum sinal seja injetado na entrada. Componentes electrónicos
No fim, eu tinha um circuito com valores um pouco diferentes e transistores de outros tipos também, casando entre si num classe A single ended inspirado no JLH de 1969 soando de forma muito limpa e presente. Agudos sempre cristalinos, médios aveludados e na medida, graves naquela faixa esperada por um classe A de baixa potência. Fiz várias audições ainda com o circuito aberto e pendurado por fios, ajustando cada detalhe, testando novos valores e tentando encontrar o maior ganho possível dentro de uma qualidade acima da média.
A fonte de alimentação é superdimensionada e foi concebida com todo cuidado. Possui regulagem fina da tensão de trabalho a partir do LM317, um por canal, muita filtragem e uma ponte de diodos que eu recomendo fixar num dissipador de calor pequeno para evitar um aquecimento desnecessário. A fonte inicial, de quando comecei o projeto, usava os 1N5408, de 3A, mas eles aqueciam bastante quando os dois canais eram ligados. Dentro da média? Sim, eles poderiam ser usados sem problemas, mas eu não gosto de componente aquecendo demais, mesmo que esteja dentro do esperado e resolvi usar uma ponte que permite transferir calor. Uma alternativa seria dobrar os diodos 1N5408, que aqueceriam bem menos, mas o custo não justificaria. Outra solução seria criar uma ponte de 1N5408 para cada circuito, dividindo a quantidade de capacitores entre eles e compartilhando o mesmo GND no final. São somente ideias, você pode montar da forma que achar melhor para o seu cenário.
O dissipador principal deve ser usado para todos os componentes críticos para que a temperatura total de trabalho possa ser 'vista' pelos reguladores LM317. Isso se torna uma estratégia para aproveitar o circuito de proteção térmica nativa dos reguladores como uma proteção do próprio amplificador, atuando diretamente na tensão de alimentação das potências. Tenha em mente que um dissipador mal dimensionado poderá impactar não somente num aquecimento excessivo, mas também influenciar na leitura da temperatura de trabalho dos LM317, acionando a sua proteção térmica e causando funcionamento irregular das potências.
Amplificador de potência hi-end classe A (power amp)
*PCBWay community is a sharing platform. We are not responsible for any design issues and parameter issues (board thickness, surface finish, etc.) you choose.
Raspberry Pi 5 7 Inch Touch Screen IPS 1024x600 HD LCD HDMI-compatible Display for RPI 4B 3B+ OPI 5 AIDA64 PC Secondary Screen(Without Speaker)
BUY NOW- Comments(0)
- Likes(0)
- 0 USER VOTES
- YOUR VOTE 0.00 0.00
- 1
- 2
- 3
- 4
- 5
- 6
- 7
- 8
- 9
- 10
- 1
- 2
- 3
- 4
- 5
- 6
- 7
- 8
- 9
- 10
- 1
- 2
- 3
- 4
- 5
- 6
- 7
- 8
- 9
- 10
- 1
- 2
- 3
- 4
- 5
- 6
- 7
- 8
- 9
- 10
More by Lucas Toledo
-
Speaker soft start (dual) - protetor antipop/thumps para falantes
Projeto originalmente publicado em https://diypowered.llucastoledo.com.br/2023/12/protetor-antipop-p...
-
Amplificador de potência hi-end classe A (power amp)
Fonte do projeto: https://diypowered.llucastoledo.com.br/2025/06/minimalista-amplifier-um-puro-class...
-
Dual JFET phono preamp MM STANDARD 1.2 (update)
After strengthening my analog life with the Minimalist Turntable, I felt compelled to build a preamp...
-
-
ARPS-2 – Arduino-Compatible Robot Project Shield for Arduino UNO
1608 0 5 -
-
A Compact Charging Breakout Board For Waveshare ESP32-C3
2141 3 7 -
AI-driven LoRa & LLM-enabled Kiosk & Food Delivery System
2168 2 0 -
-
-
-
ESP32-C3 BLE Keyboard - Battery Powered with USB-C Charging
2312 0 1 -
-







