|
KiCad 9.0 |
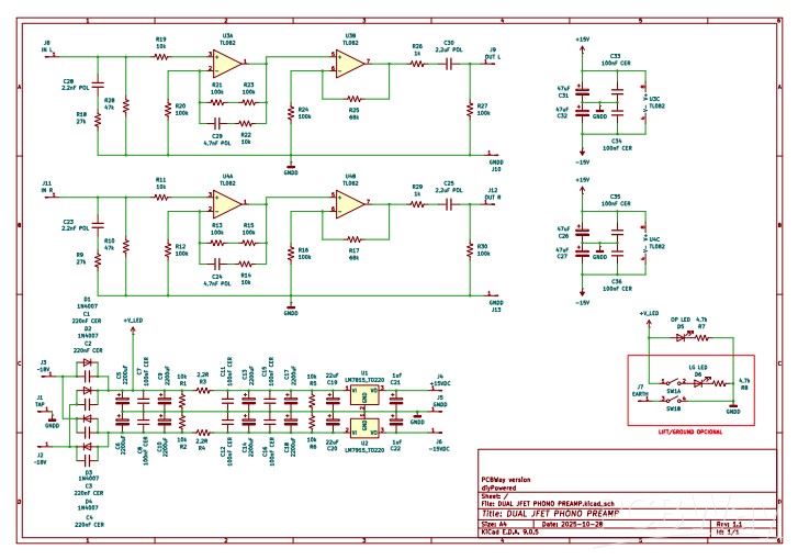
Dual JFET phono preamp MM STANDARD 1.1
After strengthening my analog life with the Minimalist Turntable, I felt compelled to build a preamplifier with a handcrafted touch as well. Using the schematic of the Minimalist Receiver as a foundation — where a TL082 does all the work by itself — I decided to shape my phono preamp based on that same principle, which still serves me very well today! I chose it both because I have a certain affinity for this IC and because I really liked the response of that preamp.
The TL082 is a classic IC featuring a dual matched J-FET input stage and has been widely used in various applications — from preamplifiers to equalizers and effects. Its characteristics allow audio applications to deliver great quality with a relatively simple configuration. Of course, there are other op-amps that could be used for this purpose, some even with better performance, but I like this IC and have had a few stored away for years. So why not use them?! The initial goal was simply to listen to my records, period. And this preamp was developed by ear, so to speak.
Advanced resistance and capacitance adjustments
An exaggeration, an absurdity, you might say. In the original schematic and also in the suggested PCB layout, there are two switches that allow you to adjust the cartridge’s resistance and capacitance — a nice bonus for accommodating different types of turntables. Of course, if you’re building point-to-point or using a different layout than the one I proposed, you can omit this section and create a fixed adjustment according to your needs.
Another possible improvement for the future is to add an advanced gain control — which is already mapped for testing soon — to complement the resistance and capacitance adjustments, allowing for an even more complete and clear listening experience, especially for MC cartridges. These usually require easy-to-reach gain control — possibly with or without an input step-up transformer (I haven’t yet decided on the topology). This may take some time to test until I can get my hands on an MC turntable for that session.
General characteristics
This preamp was developed by ear, let’s put it that way. Based on that, I fine-tuned its equalization curve and gain. It’s important to note that all tests were carried out using the Minimalist Turntable together with the Sony FH-G33AV and the Minimalist Amplifier. I didn’t use any special instruments or tools — only listening.
The power supply follows the high DIY quality standards of diyPowered to ensure the best possible energy delivery and voltage regulation for this project, providing +15V / -15V / 0V with a maximum available current of 350 mA — more than enough to power a pair of TL082s and two LEDs.
Planned improvement possibilities
- Gain control
- Balance adjustment with VU meter
- Pair of analog VU meters
- Master volume control
- MM/MC cartridge selection (to complement resistance and capacitance adjustments)
- Balanced XLR outputs
Version 1.1 of the project is available for download below, including the electrical schematic and suggested PCB layout. The reference for the 3D-printed case and the downloadable files are available on Thingiverse — note that I resized this case to fit the project, making it larger than the original.
See more about ~> https://diypowered.llucastoledo.com.br/2025/08/dual-jfet-phono-preamp-pre-amplificador.html
If you have any questions, please feel free to contact me!
Dual JFET phono preamp MM STANDARD 1.1
*PCBWay community is a sharing platform. We are not responsible for any design issues and parameter issues (board thickness, surface finish, etc.) you choose.
Raspberry Pi 5 7 Inch Touch Screen IPS 1024x600 HD LCD HDMI-compatible Display for RPI 4B 3B+ OPI 5 AIDA64 PC Secondary Screen(Without Speaker)
BUY NOW- Comments(3)
- Likes(1)
-
ANDRII
Nov 12,2025
- 0 USER VOTES
- YOUR VOTE 0.00 0.00
- 1
- 2
- 3
- 4
- 5
- 6
- 7
- 8
- 9
- 10
- 1
- 2
- 3
- 4
- 5
- 6
- 7
- 8
- 9
- 10
- 1
- 2
- 3
- 4
- 5
- 6
- 7
- 8
- 9
- 10
- 1
- 2
- 3
- 4
- 5
- 6
- 7
- 8
- 9
- 10
More by Lucas Toledo
-
Speaker soft start (dual) - protetor antipop/thumps para falantes
Projeto originalmente publicado em https://diypowered.llucastoledo.com.br/2023/12/protetor-antipop-p...
-
Amplificador de potência hi-end classe A (power amp)
Fonte do projeto: https://diypowered.llucastoledo.com.br/2025/06/minimalista-amplifier-um-puro-class...
-
Dual JFET phono preamp MM STANDARD 1.1
After strengthening my analog life with the Minimalist Turntable, I felt compelled to build a preamp...
-
-
ARPS-2 – Arduino-Compatible Robot Project Shield for Arduino UNO
1169 0 2 -
-
A Compact Charging Breakout Board For Waveshare ESP32-C3
1697 3 7 -
AI-driven LoRa & LLM-enabled Kiosk & Food Delivery System
1658 2 0 -
-
-
-
ESP32-C3 BLE Keyboard - Battery Powered with USB-C Charging
1827 0 1 -







