Amiga External Floppy PC drive interface(repaired)
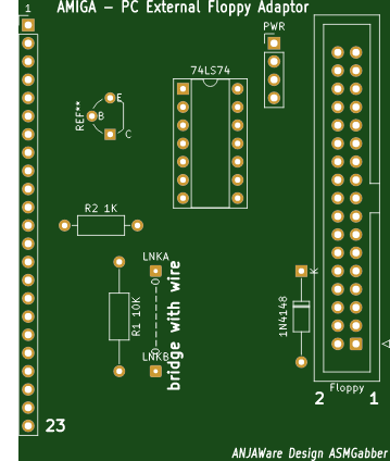
A long time ago in city not far from here I was a kid in a shop called microbyte, looking for games for my amiga a500, I had just got the 1 meg upgrade that I had saved up for when the sales assistant put jesus on e's (https://youtu.be/x37gIahAtXQ) on the shop amiga and cranked the speakers up, after my jaw dropped in amazement, i asked what is was and where to get, the assistant replied "its p.d so buy 2 disks and I'll copy you it". As I rushed home I was more excited about the P.d demo discs that I had just gotten rather than the game which i had bought. As soon as i arrived home i put my amiga on put disk 1 of jesus on e's in my amiga, it was at this point i found out to play the demo you needed a secondary floppy drive (which I never had) so I started saving again, but for whatever reasons I never got the ext floppy drive fast forward a few decades i get my old amiga out of the loft, I dust it off, sort it out so its in running order. As soon as i discovered the disks I had to have an external floppy drive, I just wanted that demo to work on my amiga. After seeing how much external amiga drives cost on ebay (which is just as much as an amiga itself costs to buy practically), I thought about building my own and with a bit of help from the amiga guru book and my 11 year old daughter with some investigating on the internet, we (myself and my daughter) built a prototype drive interface which did not work! but the drive light lit up, the drive made the right noises just something was not quite right. After about 8 different revisions, we arrived at a working prototype (shown in pictures) and the attached gerbers are the designs that we come up with from that, we hope to eventually use these in our home made External Drive. I finally got to see the demo run on my amiga, which is still as impressive and amazing as it was in 199, but more importantly I had a great time working with my daughter.
(**** 23 pin male D connectors are getting rare and harder to get, you can recycle an old serial 25 Pin D plug by sawing/rotary tooling off the end 2 pins at the angle they form, trim off the knub left over and with a little sanding and tweaking you can make the plug fit your amiga and use as normal, same thing applies for a video cables with a old printer cable.)
Amiga External Floppy PC drive interface(repaired)
*PCBWay community is a sharing platform. We are not responsible for any design issues and parameter issues (board thickness, surface finish, etc.) you choose.
Raspberry Pi 5 7 Inch Touch Screen IPS 1024x600 HD LCD HDMI-compatible Display for RPI 4B 3B+ OPI 5 AIDA64 PC Secondary Screen(Without Speaker)
BUY NOW- Comments(18)
- Likes(17)
-
Engineer
Sep 09,2025
-
Roman Kovář
May 22,2024
-
Engineer
Feb 24,2024
-
Daniel Beaver
Jan 19,2022
-
Darren Bassett
Aug 18,2021
-
ugur tezer
Jun 19,2021
-
Brian
Mar 20,2021
-
mike danick
Mar 13,2021
-
Johnny RetroFletch
Jan 03,2021
-
Miguel Angel Valero Navarro
Dec 26,2020
-
Jan-Ove Lorenzen
Dec 21,2020
-
ngr
Oct 26,2020
-
Stephen Mason
Sep 21,2020
-
Francesco Parodo
Sep 09,2020
-
Engineer
Aug 28,2020
-
SukkoPera
Aug 21,2020
-
(DIY) C64iSTANBUL
Aug 20,2020
- 0 USER VOTES
- YOUR VOTE 0.00 0.00
- 1
- 2
- 3
- 4
- 5
- 6
- 7
- 8
- 9
- 10
- 1
- 2
- 3
- 4
- 5
- 6
- 7
- 8
- 9
- 10
- 1
- 2
- 3
- 4
- 5
- 6
- 7
- 8
- 9
- 10
- 1
- 2
- 3
- 4
- 5
- 6
- 7
- 8
- 9
- 10
More by asmgabber
-
-
ARPS-2 – Arduino-Compatible Robot Project Shield for Arduino UNO
889 0 2 -
-
A Compact Charging Breakout Board For Waveshare ESP32-C3
1451 3 6 -
AI-driven LoRa & LLM-enabled Kiosk & Food Delivery System
1406 2 0 -
-
-
-
ESP32-C3 BLE Keyboard - Battery Powered with USB-C Charging
1592 0 1 -
-
mammoth-3D SLM Voron Toolhead – Manual Drill & Tap Edition
1208 0 1







