Darshit Sarma
INDIA • + Follow
Edit Project
Tools, APP Software Used etc.
|
|
EasyEDA |
Description
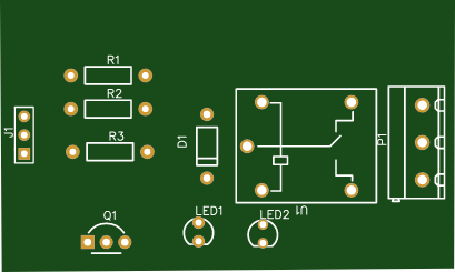
5 Volts Relay Module Single Channel
This Is A 5 Volt Realy which can be used for Arduino, ESP, Rasberry Projects, Etc.
Jun 15,2025
215 views
5 Volts Relay Module Single Channel
5 Volts Relay Module Single Channel
215
2
1
Published: Jun 15,2025
Standard PCB
Download Gerber file 5
Purchase
Donation Received ($)
PCBWay Donate 10% cost To Author
Only PCB
*PCBWay community is a sharing platform. We are not responsible for any design issues and parameter issues (board thickness, surface finish, etc.) you choose.
Copy this HTML into your page to embed a link to order this shared project
Copy
Under the
Attribution-ShareAlike (CC BY-SA)
License.
Raspberry Pi 5 7 Inch Touch Screen IPS 1024x600 HD LCD HDMI-compatible Display for RPI 4B 3B+ OPI 5 AIDA64 PC Secondary Screen(Without Speaker)
BUY NOW- Comments(1)
- Likes(2)
Upload photo
You can only upload 5 files in total. Each file cannot exceed 2MB. Supports JPG, JPEG, GIF, PNG, BMP
0 / 10000
It looks like you have not written anything. Please add a comment and try again.
You can upload up to 5 images!
Image size should not exceed 2MB!
File format not supported!
View More
-
Engineer
Mar 16,2026
-
Borsos Attila
Feb 21,2026
View More
VOTING
0 votes
- 0 USER VOTES
0.00
- YOUR VOTE 0.00 0.00
- 1
- 2
- 3
- 4
- 5
- 6
- 7
- 8
- 9
- 10
Design
1/4
- 1
- 2
- 3
- 4
- 5
- 6
- 7
- 8
- 9
- 10
Usability
2/4
- 1
- 2
- 3
- 4
- 5
- 6
- 7
- 8
- 9
- 10
Creativity
3/4
- 1
- 2
- 3
- 4
- 5
- 6
- 7
- 8
- 9
- 10
Content
4/4
More by Darshit Sarma
You may also like
-
-
ARPS-2 – Arduino-Compatible Robot Project Shield for Arduino UNO
919 0 2 -
-
A Compact Charging Breakout Board For Waveshare ESP32-C3
1482 3 6 -
AI-driven LoRa & LLM-enabled Kiosk & Food Delivery System
1437 2 0 -
-
-
-
ESP32-C3 BLE Keyboard - Battery Powered with USB-C Charging
1623 0 1 -
-
mammoth-3D SLM Voron Toolhead – Manual Drill & Tap Edition
1224 0 1







