|
Altium DesignerAltium Designer
|
|
|
Soldering iron |
|
|
Soldering Iron Wire Welding Lead Roll |
50Watts Audio Amplifier using TDA7265
Home theaters and speaker systems are very popular due to Bass songs, releasing everyday and I am very fond of music and songs. I want to buy one for me but I don’t need commercial one. Because I have a much deeper knowledge in analog/digital amplifier designing. So, I want to design a low power consuming and high efficiency circuit my own.

I used to design transistors amplifier but for a home system it is too big. Transistor amplifier are mostly used for high output and they are little bit noisy too. I need a super quite and HI-FI stereo circuit. Then I found the datasheet of TDA7265 audio amplifier IC.
TDA7265:

The TDA series of IC’s are very popular for their high-fidelity sound and super quite operations. There will be no humming or external noise if this IC is paired with proper external components. I am using TDA7265 which is a stereo IC, give the extreme output of 25watts per channel. TDA series need a very fewer external components too. But these class AB amplifiers are also need a cooling system. In most of the cases heatsink can do the job without any active cooling(fan).
Features:
I want to mention one thing here, TDA7265 need dual channel power supply. And this is possible only with transformer. As mentioned in the datasheet the maximum power voltage is 18-0-18. Therefore full power output and better efficiency same ratings transformer is required.
Mute options
Thermal Overload protection
Stand-By feature
Short circuit protection
High output power (25W at 8ohms speaker)
Components required:

1) TDA7265
2) 18K resistors
3) 560ohms resistor
4) 4.7ohm resistor
5) 100nf capacitor (Polyster film)
6) 1000uf capacitors (Electrolytic)
7) Custom PCB from PCBWAY
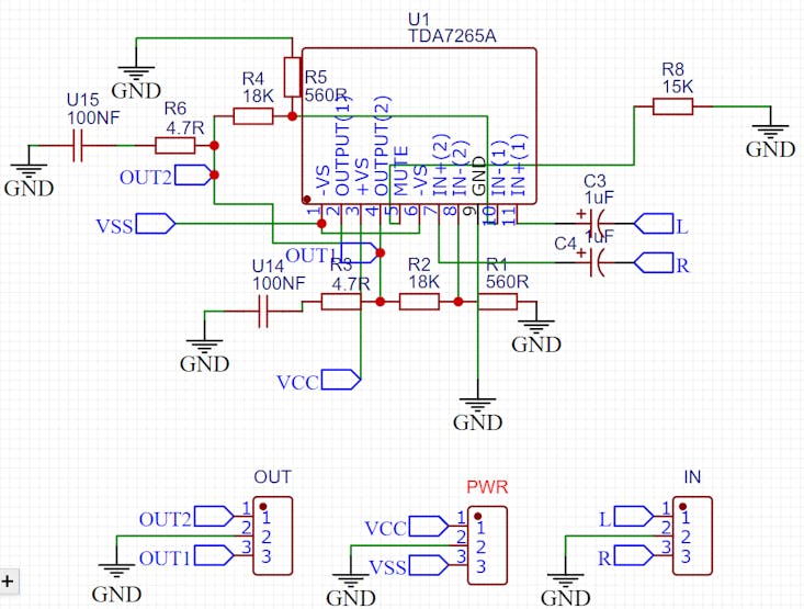
Circuit diagram:

I found this circuit in datasheet and this is real application circuit. Then I made my own with to understand it better. This IC is of 50watts, either we use 25watts for two channel for stereo operation or 50watts in bridge mode. The circuits for bridge mode is available here.
Moving to professional looks:

My circuit is complete but I want to give professional look to my project. So I designed the PCB to make the form factor as small as possible. A big shoutout to PCBWAY to sponsor this project. I upload my designs on PCBWAY.com offering best service in low prices. Ordering process is quite simple.

Go to PCBWay > Fill the size of board > choose color and finishing > save it to cart > upload the Gerber files > checkout and make payment.
Mt special link for Sign-up is here, if you register using this PCB discount coupons will be credited into your account. Enjoy the service of 5 professional looking PCBs just in $5 with PCBway.
PCB layouts:

These are PCB layouts I received after 1 week, the quality and surface finish is too good. I choose white color for my PCB, but there are a lot of options you can try from here. Download the PCB Gerber files from here.
Assembly:
Our design only contains through hole components, DIP IC, resistors and capacitors. So first of all start with the IC and resistors, It is easy to place components after placing small sized resistors. Then move on Big capacitors and other circuitry.

After placement of all the component, bend the legs of all so that when soldering they don’t fall. But first we will cut all the bended legs so that there will be no any dry soldering.

Clean the PCB with propanol or petrol after soldering to remove residual flux.
Mounting Heatsink:

Usually the heat sink, is depend on the area and thickness of aluminum. I am using a big 100mm heatsink with this single IC of thickness 2mm. The most important thing is that there should be no any space lest between the heatsink and IC. To transfer heat immediately from ic to heatsink, we need heatsink compound. Improper placement of heatsink will immediately burn the IC and components.

If you have a short heatsink then an external fan is needed to keep the system cool.
Making connections:
To give the input signal either we can AUX jack and give audio directly from mobile or PC. Then the second idea is to use a Bluetooth chip, which can be connected to mobile and laptop wirelessly. Wireless connection is made the risk smaller, powering the circuit first time using mobile is risky and cause damage.

For speakers I am using two speakers in a tube, having the maximum ratings of 70watts. I am using about 25watts per channel. So these speakers are totally fine to use.

As a power supply, I am using dual channel power unit from 12-0-12 transformer for testing. With proper filter capacitors and bridge rectifier circuit. The circuit constantly needs 2 ampere at that voltage for full power output.
Output sound:
As mentioned earlier these ICs is popular for quite operation and HI-FI output. You can see the output in the video embedded here:
ALL thanks to my PCB manufacturer PCBway.com
50Watts Audio Amplifier using TDA7265
*PCBWay community is a sharing platform. We are not responsible for any design issues and parameter issues (board thickness, surface finish, etc.) you choose.
Raspberry Pi 5 7 Inch Touch Screen IPS 1024x600 HD LCD HDMI-compatible Display for RPI 4B 3B+ OPI 5 AIDA64 PC Secondary Screen(Without Speaker)
BUY NOW- Comments(2)
- Likes(0)
- 1 USER VOTES
- YOUR VOTE 0.00 0.00
- 1
- 2
- 3
- 4
- 5
- 6
- 7
- 8
- 9
- 10
- 1
- 2
- 3
- 4
- 5
- 6
- 7
- 8
- 9
- 10
- 1
- 2
- 3
- 4
- 5
- 6
- 7
- 8
- 9
- 10
- 1
- 2
- 3
- 4
- 5
- 6
- 7
- 8
- 9
- 10
-
10design
-
10usability
-
10creativity
-
10content
More by Manoj kumar
-
STK4141 Amplifier is hidden GOLD
Analog audio amplifiers are very powerful enough to make a high noise with stable quality factor. I ...
-
More Bass Treble and Volume! With PT2313 DSP
When it comes to signal processing through a digital medium then DSPs are the one who comes into pla...
-
Solar Power MPPT Control Li-ion Battery Charger
When talking about standalone single cell battery chargers only one popular name came into my mind t...
-
AC Power Monitoring Using BL0937 IC
AC power monitoring is an amazing feature nowadays in IoT related applications, such as smart fans, ...
-
100W Lab Bench Power Supply From a Fast Charger
Power supplies play a very important role in testing electronic circuits. Power supplies are used to...
-
MPPT Solar LIPO Battery Charger
I was just charging my Li-ion battery manually with my IP2312 charger, the high current version I ha...
-
DIY Portable Power Supply
Whenever I am travelling from one place to another, I used to keep my electronics with me. And somet...
-
I made a Nano USB HUB
I want to use the USB hub internally in my laptop but the available ones are very bulky and do not s...
-
I made an ARDUINO NANO Clone Board
I made a series of Arduino Atmega328 boards and every new version has something new. We always learn...
-
Arduino Got Pro Max upgrade!!
I am aware of sensors, modules and integrated circuit used with microcontrollers like Arduino. And I...
-
Minimal Component tester using Arduino
You might know component tester and its different versions made by many hobbyists. Today I have made...
-
Making a Digital Light Measuring Meter
While working on a home automation project on light, the light intensity unit- lux (lumens per squar...
-
IR Jammer circuit using NE555 timer
I am working on IR protocol in university research Centre and then an idea of IR jammer comes into m...
-
Variable Current/Voltage DC power supply
To power up electronics circuits or while testing different voltage-ampere/power ranges are required...
-
PCB soldering reflow hot Plate! A good Idea?
let’s talk about soldering in a new and easy method. Because I am working with SMT components and st...
-
Non-contact Infrared temperature sensor using Arduino
Hello guys, I want to make my own most accurate temperature meter. When coming to the high temperatu...
-
Arduino serial Programmer CH340N
There are lot of programmer boards that are compatible with Arduino. But the cheapest and smaller on...
-
My own Arduino Nano Microcontroller board
Here is my new Arduino Nano board, This looks better with C-type and one step above compatible drive...
-
ARPS-2 – Arduino-Compatible Robot Project Shield for Arduino UNO
355 0 0 -
A Compact Charging Breakout Board For Waveshare ESP32-C3
700 3 6 -
AI-driven LoRa & LLM-enabled Kiosk & Food Delivery System
681 2 0 -
-
-
-
ESP32-C3 BLE Keyboard - Battery Powered with USB-C Charging
897 0 1 -
-
mammoth-3D SLM Voron Toolhead – Manual Drill & Tap Edition
776 0 1 -
-
AEL-2011 Power Supply Module
1517 0 2







