|
Esp Home Home Assistant AddonEsp Home
|
|
|
Home Assistant OS |
3 speed Fan controller with Local control
![]()
Bymakeriot2020
FEB 17, 2022 ESP8266, IoT

A typical desktop oscillating fan
Desk or floor-standing fans are one of those appliances that will be present in almost every home or office. Some of the newer ones may already have remote control of some sort, while the older models won’t. It is however quite easy to do a retro-fitted controller to most of them, and at the same time, give them some (limited) intelligence.
Your typical oscillating fan does not have a lot of intelligence built-in. They normally consist of an electrical motor, with three separate windings, of varying inductance ( meaning the number of turns in the coil of wire will change the magnetic field generated, thereby changing the speed of the electric motor).
These windings have one common side, where all three of them are connected together, and the other three are separated. Normally the live wire from your mains supply (220v AC in my case) will go to this common connection. The neutral wire will go to the common of a four-position mechanical switch, with each winding going to one of positions 2,3 and 4 ( This results in a 3-speed configuration, with the first switch being off). It is also VERY important to note that this mechanical switch is hardware interlocked, meaning that ONLY one switch can be on at any given time… This is to ensure that electricity can only flow through one winding at a time. If you were to send electricity through multiple windings at the same time, the motor will still work, but not for very long…
A more modern Oscillating Fan
In order to automate an oscillating fan, we would thus need a way to switch the separate windings on and off, while preventing other windings from getting power at the same time. I chose to do this with SPST relays, as a proof of concept, and plan to design it with DPDT relays at a later stage to implement a proper hardware interlock, in addition to the software interlock implemented in the control software ( more on that later)
My requirements for the device are the following:
1) Must operate from mains power, using the existing power cord of the fan.
2) Must allow for local operation of the fan using the existing control buttons.
3) Must be able to update firmware OTA, and have WiFi connectivity for control via Home Assistant or MQTT
4) Must be capable of adding support for ESP Now protocol at a later stage
5) The fan must not have any visible modifications on the outside
The 3 speed Fan controller PCB
Taking all of my requirements into consideration, I have designed the following PCB to take care of my needs. As I do not require a lot of GPIO for this ( only 3 outputs, and 3 inputs ), I have decided to use an ESP8266-12E module from Espressif ( manufactured by AITinker, not sponsored by either company). This module is relatively cheap and has more than enough flash memory, RAM, as well as GPIO available.
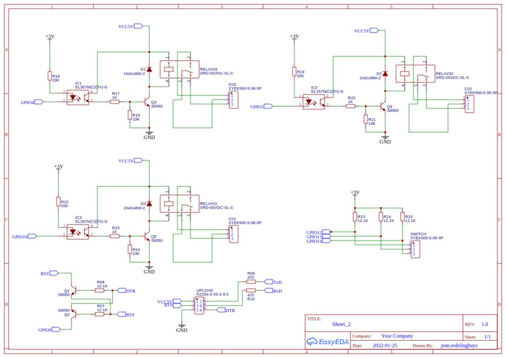
Circuit Diagram – Page 1
Circuit Diagram – Page 2
As we can see, the circuit is minimal, with optical isolation on the relay drivers, a programming header, and a 3-way input for the mechanical switch.
The completed PCB, wired to the oscillating fan
As seen in the picture above, the wiring is quite simple, with the neutral wire looped to the common terminal of each relay (I had only green mains rated cable available, will replace it later with a proper white cable to keep to wiring standards). Black is live, with one wire going to the mains socket, and the other to the common of the motor coil windings. Light blue, yellow and white ( connected to the N/O terminal of the relays) corresponds to speeds 1, 2 and 3 of the fan.
At the top of the board, 3 wires go to the mechanical switch and a fourth to DC ground. (Note that there is no AC voltage on any of the switches. )
Mounting the PCB in the base of the oscillating fan
The PCB is mounted in the base of the fan while taking care to ensure that no AC cables are near the DC components. The ESP8266 chip is oriented to the side ( logo side of PCB ) to prevent interference to the WiFi signal. The mechanical switch is mounted into its original position, and its wires are routed away from any AC carrying wires to prevent interference.
It is important to note here that the firmware for the PCB was uploaded before assembly. You should NOT attempt serial uploading while the device is connected to mains power under any circumstances. ( While I have taken every precaution to ensure that AC and DC components of the circuit are separated from each other, it is just common sense to not try to upload firmware with mains connected)
The completed PCB shows the Upload port near the right top corner.
Uploading firmware:
Initial uploading of firmware can be performed by connecting a USB-to-serial adapter to the UPLOAD port and providing 5v and ground from the USB-to-serial adapter. The flash button is held down, and the board is reset, after which you can proceed with uploading, alternatively, you can also connect the DTR and RTS lines from the serial adapter to automatically reset the board and enter flash mode as needed. ( If your adapter supports this of course).
ESPHome configuration
The YAML configuration for ESPHome is listed below:
esphome:
name: esphome-web-18df94
esp8266:
board: nodemcuv2
# Enable logging
logger:
# Enable Home Assistant API
api:
ota:
wifi:
ssid: !secret wifi_ssid
password: !secret wifi_password
# Enable fallback hotspot (captive portal) in case wifi connection fails
ap:
ssid: "Esphome-Web-18Df94"
password: "verysecurepassword"
captive_portal:
sensor:
- platform: adc
pin: VCC
name: "ESP8266 Chip Voltage"
id: mcu_voltage
unit_of_measurement: "V"
device_class: "voltage"
accuracy_decimals: 2
update_interval: 60s
- platform: wifi_signal
name: "WiFi Signal Sensor"
id: wifi_strength
device_class: "signal_strength"
unit_of_measurement: "dBm"
update_interval: 240s
binary_sensor:
- platform: gpio
pin:
number: 12
inverted: true
name: "Fan Local Control Speed 1"
id: "fan_local_1"
icon: "mdi:fan-speed-1"
filters:
- delayed_on: 500ms
- delayed_off: 500ms
on_press:
then:
- switch.turn_on: speed1
on_release:
then:
- switch.turn_off: speed1
- platform: gpio
pin:
number: 13
inverted: true
name: "Fan Local Control Speed 2"
id: "fan_local_2"
icon: "mdi:fan-speed-2"
filters:
- delayed_on: 500ms
- delayed_off: 500ms
on_press:
then:
- switch.turn_on: speed2
on_release:
then:
- switch.turn_off: speed2
- platform: gpio
pin:
number: 14
inverted: true
name: "Fan Local Control Speed 3"
id: "fan_local_3"
icon: "mdi:fan-speed-3"
filters:
- delayed_on: 500ms
- delayed_off: 500ms
on_press:
then:
- switch.turn_on: speed3
on_release:
then:
- switch.turn_off: speed3
switch:
- platform: template
name: "Fan Off"
id: "fan_off"
icon: "mdi:fan-off"
lambda: |-
if (id(speed1).state or id(speed2).state or id(speed3).state) {
return false;
} else {
return true;
}
turn_on_action:
- switch.turn_off: speed1
- switch.turn_off: speed2
- switch.turn_off: speed3
- platform: gpio
pin: 16
interlock: &interlock_group [speed1, speed2, speed3]
interlock_wait_time: 1000ms
name: "Fan Speed 1"
icon: "mdi:fan-speed-1"
id: "speed1"
inverted: true
- platform: gpio
pin: 5
interlock: *interlock_group
interlock_wait_time: 1000ms
name: "Fan Speed 2"
icon: "mdi:fan-speed-2"
id: "speed2"
inverted: true
- platform: gpio
pin: 4
interlock: *interlock_group
interlock_wait_time: 1000ms
name: "Fan Speed 3"
icon: "mdi:fan-speed-3"
id: "speed3"
inverted: true
It is important to note that the GPIO for controlling the relays are interlocked. There is also a 1000ms delay between switching different outputs on. This is to ensure that the relay are actually switched off, and to prevent energising more than one motor winding at a time.
esphome:
name: esphome-web-18df94
esp8266:
board: nodemcuv2
# Enable logging
logger:
# Enable Home Assistant API
api:
ota:
wifi:
ssid: !secret wifi_ssid
password: !secret wifi_password
# Enable fallback hotspot (captive portal) in case wifi connection fails
ap:
ssid: "Esphome-Web-18Df94"
password: "verysecurepassword"
captive_portal:
sensor:
- platform: adc
pin: VCC
name: "ESP8266 Chip Voltage"
id: mcu_voltage
unit_of_measurement: "V"
device_class: "voltage"
accuracy_decimals: 2
update_interval: 60s
- platform: wifi_signal
name: "WiFi Signal Sensor"
id: wifi_strength
device_class: "signal_strength"
unit_of_measurement: "dBm"
update_interval: 240s
binary_sensor:
- platform: gpio
pin:
number: 12
inverted: true
name: "Fan Local Control Speed 1"
id: "fan_local_1"
icon: "mdi:fan-speed-1"
filters:
- delayed_on: 500ms
- delayed_off: 500ms
on_press:
then:
- switch.turn_on: speed1
on_release:
then:
- switch.turn_off: speed1
- platform: gpio
pin:
number: 13
inverted: true
name: "Fan Local Control Speed 2"
id: "fan_local_2"
icon: "mdi:fan-speed-2"
filters:
- delayed_on: 500ms
- delayed_off: 500ms
on_press:
then:
- switch.turn_on: speed2
on_release:
then:
- switch.turn_off: speed2
- platform: gpio
pin:
number: 14
inverted: true
name: "Fan Local Control Speed 3"
id: "fan_local_3"
icon: "mdi:fan-speed-3"
filters:
- delayed_on: 500ms
- delayed_off: 500ms
on_press:
then:
- switch.turn_on: speed3
on_release:
then:
- switch.turn_off: speed3
switch:
- platform: template
name: "Fan Off"
id: "fan_off"
icon: "mdi:fan-off"
lambda: |-
if (id(speed1).state or id(speed2).state or id(speed3).state) {
return false;
} else {
return true;
}
turn_on_action:
- switch.turn_off: speed1
- switch.turn_off: speed2
- switch.turn_off: speed3
- platform: gpio
pin: 16
interlock: &interlock_group [speed1, speed2, speed3]
interlock_wait_time: 1000ms
name: "Fan Speed 1"
icon: "mdi:fan-speed-1"
id: "speed1"
inverted: true
- platform: gpio
pin: 5
interlock: *interlock_group
interlock_wait_time: 1000ms
name: "Fan Speed 2"
icon: "mdi:fan-speed-2"
id: "speed2"
inverted: true
- platform: gpio
pin: 4
interlock: *interlock_group
interlock_wait_time: 1000ms
name: "Fan Speed 3"
icon: "mdi:fan-speed-3"
id: "speed3"
inverted: true
3 speed Fan controller with Local control
*PCBWay community is a sharing platform. We are not responsible for any design issues and parameter issues (board thickness, surface finish, etc.) you choose.
Raspberry Pi 5 7 Inch Touch Screen IPS 1024x600 HD LCD HDMI-compatible Display for RPI 4B 3B+ OPI 5 AIDA64 PC Secondary Screen(Without Speaker)
BUY NOW- Comments(3)
- Likes(3)
-
Engineer
Jul 23,2024
-
Kris Karason
Apr 18,2022
-
Engineer
Feb 24,2022
- 1 USER VOTES
- YOUR VOTE 0.00 0.00
- 1
- 2
- 3
- 4
- 5
- 6
- 7
- 8
- 9
- 10
- 1
- 2
- 3
- 4
- 5
- 6
- 7
- 8
- 9
- 10
- 1
- 2
- 3
- 4
- 5
- 6
- 7
- 8
- 9
- 10
- 1
- 2
- 3
- 4
- 5
- 6
- 7
- 8
- 9
- 10
-
10design
-
10usability
-
10creativity
-
10content
More by Jean Redelinghuys MakerIoT2020
-
PCB_MCP23008_2023-10-08
MCP23008 BreakoutI designed this breakout to assist me during prototyping my next version of the “RP...
-
PCB_XiaoRP2040-Mouse-REV2
Xiao RP2040 Joystick Mouse – revision 2.00Revision 1.0 of the ProjectOver the last few months, I hav...
-
Multi Purpose IO Card
Multi-Purpose IO CardWhen we are working on a prototype, we always need access to pushbuttons, encod...
-
Variable Voltage Power Module
Variable Voltage Power ModulePowering electronics projects are always challenging. This Variable vol...
-
I2C Matrix Keypad
An I2C Matrix KeypadThe completed I2C Matrix KeypadIn a previous post this month I introduced my 4×4...
-
ESP32-S Development Board, in "Arduino Uno" form factor
UPDATE 24/06/2023:This board now has a Hardware Revision 2.0 available. It is the same board but wit...
-
W307186ASC94_Gerber_PCB_USB-Ports
USB Power Supply ModuleUSB Ports are quite handy to power all our day-to-day electronic devices, but...
-
Atmega 328P based PWM controller Card
ATMega 328P Based PWM controller CardAs part of my recent ESP-12E I2C Base Board project, I designed...
-
W307186ASC71_Gerber_PCB_ESP-Now Remote
Today we will look at the remote control unit for the Robotic Toy Car – Part 6.The project is close ...
-
W307186ASV69_Gerber_PCB_Robot-Car-MCU-Board Prototype
In our last project, we started working on repurposing an old toy car. In this part, Robot Toy Car –...
-
W307186ASV62_Gerber_PCB_DUAL-H-Bridge
by makeriot2020 on May 27, 2022Many of us have old toys laying around the house, they belong to ou...
-
CAN-BUS Breakout
Breadboard Compatible CAN-BUS Breakout ModuleWhat is this:Some of us have already used the commonly ...
-
RA-02 Breakout with Level converters
Breadboard and beginner-friendly RA-02 Breakout ModuleMost Makers and electronics enthusiasts may al...
-
ATMEGA328P Module with integrated LoRa and CAN Bus
ATMEGA328P Module with integrated LoRa and CAN-BUSINTRODUCTIONIn my quest to perfect my LoRa telemet...
-
Sx127x-Ra-02-Test-Module with ATMEGA328P-AU
SX127x LoRa/FSK/OOK Prototype Radio BoardI recently had a requirement to do some automation/telemetr...
-
USB-ASP Programmer ATMEGA8
Build your own USB-ASP Programmer CloneBymakeriot2020 FEB 21, 2022 Arduino, ASP programmerUsing mor...
-
ATTiny1616-LIGHT-Controller-with-CAN_B_PCB_ATTiny1616-LIGHT-Controller-with-C_2024-09-11
Assembly of the ATTiny1616 Can bus controller PCBThe Assembly of the ATTiny1616 Can Bus Controller P...
-
ATTiny1616QFN-CAN-Remote-Neopixel-Ligh_PCB_ATTiny1616QFN-CAN-Remote-Neopixel-2024-09-11_2024-09-11
NeoPixel CAN-Bus Module with local controlAs part of my current project to add NeoPixels to the cabi...
-
-
ARPS-2 – Arduino-Compatible Robot Project Shield for Arduino UNO
893 0 2 -
-
A Compact Charging Breakout Board For Waveshare ESP32-C3
1456 3 6 -
AI-driven LoRa & LLM-enabled Kiosk & Food Delivery System
1408 2 0 -
-
-
-
ESP32-C3 BLE Keyboard - Battery Powered with USB-C Charging
1592 0 1 -
-
mammoth-3D SLM Voron Toolhead – Manual Drill & Tap Edition
1208 0 1







