Engineer
INDIA • + Follow
Edit Project
Description
predictive-maintenance-of-motors-using-esp32
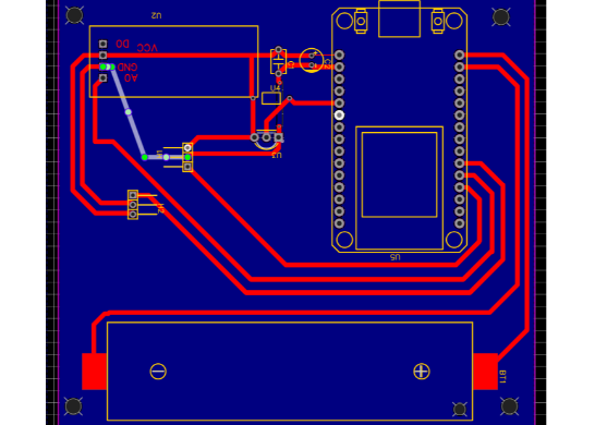
A project using ESP32 that induction motor health by collecting data such as vibration, noise and temperature using a SW420 vibration sensor , KY037 noise sensor and DS18B20 temperature sensor.
Mar 09,2026
8 views
predictive-maintenance-of-motors-using-esp32
2 Layers PCB 90.9 x 99.2 mm FR-4, 1.6 mm, 1, HASL with lead, Green Solder Mask, White silkscreen
A simple project to verify motor health using data such as vibration , temperature and noise , connected to an ESP32
8
0
1
Published: Mar 09,2026
Standard PCB
Download Gerber file 1
Purchase
Donation Received ($)
PCBWay Donate 10% cost To Author
Only PCB
*PCBWay community is a sharing platform. We are not responsible for any design issues and parameter issues (board thickness, surface finish, etc.) you choose.
Copy this HTML into your page to embed a link to order this shared project
Copy
Under the
Attribution-ShareAlike (CC BY-SA)
License.
Raspberry Pi 5 7 Inch Touch Screen IPS 1024x600 HD LCD HDMI-compatible Display for RPI 4B 3B+ OPI 5 AIDA64 PC Secondary Screen(Without Speaker)
BUY NOW- Comments(1)
- Likes(0)
Upload photo
You can only upload 5 files in total. Each file cannot exceed 2MB. Supports JPG, JPEG, GIF, PNG, BMP
0 / 10000
It looks like you have not written anything. Please add a comment and try again.
You can upload up to 5 images!
Image size should not exceed 2MB!
File format not supported!
View More
View More
VOTING
0 votes
- 0 USER VOTES
0.00
- YOUR VOTE 0.00 0.00
- 1
- 2
- 3
- 4
- 5
- 6
- 7
- 8
- 9
- 10
Design
1/4
- 1
- 2
- 3
- 4
- 5
- 6
- 7
- 8
- 9
- 10
Usability
2/4
- 1
- 2
- 3
- 4
- 5
- 6
- 7
- 8
- 9
- 10
Creativity
3/4
- 1
- 2
- 3
- 4
- 5
- 6
- 7
- 8
- 9
- 10
Content
4/4
More by Engineer
You may also like
-
-
ARPS-2 – Arduino-Compatible Robot Project Shield for Arduino UNO
796 0 2 -
A Compact Charging Breakout Board For Waveshare ESP32-C3
1349 3 6 -
AI-driven LoRa & LLM-enabled Kiosk & Food Delivery System
1244 2 0 -
-
-
-
ESP32-C3 BLE Keyboard - Battery Powered with USB-C Charging
1480 0 1 -
-
mammoth-3D SLM Voron Toolhead – Manual Drill & Tap Edition
1151 0 1 -







