hakan topuz
AZERBAIJAN • + Follow
Edit Project
Components
|
|
CD4047 |
x 1 | |
|
220 Ohm ResistorAdafruit
|
x 3 | |
|
|
SR211A221JARKYOCERA AVX
|
x 1 | |
|
3362P-1-203RLFBourns Inc.
|
x 1 | |
|
|
1000uF/16V |
x 1 |
Description
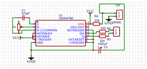
invertör mosfet driver
Günümüzde, MOSFET'ler birçok uygulamada doğrudan bir mantık devresi veya bir mikrodenetleyici tarafından sürülür. Şekil 2.2, bir güç rölesini açıp kapatmak için bir devrenin örneğini gösterir. Açma ve kapama süreleri yük anahtarları için birkaç saniye kadar yavaş olabileceğinden, MOSFET kapısı küçük bir akımla sürülebilir.

Mar 14,2025
410 views
invertör mosfet driver
İNVERTER MOSFET DRİVER 12VOLT
410
0
4
Published: Mar 14,2025
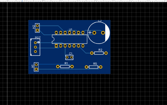
Standard PCB
Download Gerber file 4
BOM(Bill of materials)
Purchase
Donation Received ($)
PCBWay Donate 10% cost To Author
File Last Updated: 2025/03/15 (GMT+8)
File update record
2025-03-1509:43:34
Parts List (BOM) is updated.
Only PCB
PCB+Assembly
*PCBWay community is a sharing platform. We are not responsible for any design issues and parameter issues (board thickness, surface finish, etc.) you choose.
Copy this HTML into your page to embed a link to order this shared project
Copy
Under the
Attribution-ShareAlike (CC BY-SA)
License.
Raspberry Pi 5 7 Inch Touch Screen IPS 1024x600 HD LCD HDMI-compatible Display for RPI 4B 3B+ OPI 5 AIDA64 PC Secondary Screen(Without Speaker)
BUY NOW- Comments(4)
- Likes(0)
Upload photo
You can only upload 5 files in total. Each file cannot exceed 2MB. Supports JPG, JPEG, GIF, PNG, BMP
0 / 10000
It looks like you have not written anything. Please add a comment and try again.
You can upload up to 5 images!
Image size should not exceed 2MB!
File format not supported!
View More
View More
VOTING
0 votes
- 0 USER VOTES
0.00
- YOUR VOTE 0.00 0.00
- 1
- 2
- 3
- 4
- 5
- 6
- 7
- 8
- 9
- 10
Design
1/4
- 1
- 2
- 3
- 4
- 5
- 6
- 7
- 8
- 9
- 10
Usability
2/4
- 1
- 2
- 3
- 4
- 5
- 6
- 7
- 8
- 9
- 10
Creativity
3/4
- 1
- 2
- 3
- 4
- 5
- 6
- 7
- 8
- 9
- 10
Content
4/4
More by hakan topuz
You may also like
-
ARPS-2 – Arduino-Compatible Robot Project Shield for Arduino UNO
401 0 0 -
A Compact Charging Breakout Board For Waveshare ESP32-C3
749 3 6 -
AI-driven LoRa & LLM-enabled Kiosk & Food Delivery System
728 2 0 -
-
-
-
ESP32-C3 BLE Keyboard - Battery Powered with USB-C Charging
947 0 1 -
-
mammoth-3D SLM Voron Toolhead – Manual Drill & Tap Edition
797 0 1 -
-
AEL-2011 Power Supply Module
1562 0 2







