Universal 100khz - 900mhz Smart All Mode DSP Radio Receiver
Project Description
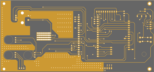
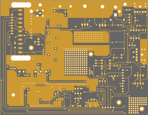
Uses a cd1316 tuner together with an ad831 and si4735 dsp chip , vco MS5351. Software is controlled via an esp32 board on a 4.0" tft lcd with touch.
Features :
Range : 100khz - 30mhz , 45mhz - 900mhz (Continuous)
Mode : AM -SW - FM
Power Input : 12v D.C
Software Features:
The radio has many features :
Memory Bank to store channels
Scan memory Feature
Decode Mode SSTV
Has waterfall and audio spectrum in display
Scan Band feature
Continuous range from 0.1-860MHz.
Separate potentiometers for volume, squelch, fine tune.
Uses an active high level mixer and crystal filters for reduced intermodulation and improved selection.
Smooth tuning, no chuffing.
Adjustable tuner AGC.
Slow scan waterfall with "touch to listen" function.
Tuning step selector (12 choices per modulation).
Bandwidth selector.
Optional NBFM hardware demodulator with tuning meter and AFC.
96 Memo banks that can be scanned. Values can be edited with a CSV editor.
Up/down scanner.
Preprogrammed shortwave and amateur radio bands. Additional user programmable bands.
Key pad to enter frequency, with recall for the last 10 frequencies.
Station scan that slowly scans through a list of 25 stations (with name display).
Panorama scanner while squelch is closed.
Touch tuner that displays a 1 MHz spectrum. Touch to listen function.
Web tool collection.
Independent BFO's for USB, LSB, CW.
CW decoder.
Audio waterfall.
SD card functions to import/export data and record audio.
Debug panel with debug functions and event list.
Many style options, like analog meters, configurable button styles, etc.
Mini window with configurable audio spectrum analyzer.
Can use a tinySA as spectrum analyzer/panorama adapter, syncs with current frequency.
Universal 100khz - 900mhz Smart All Mode DSP Radio Receiver
*Due to unresolved design issues with this PCB, orders cannot be placed at this time. We appreciate your understanding.
Raspberry Pi 5 7 Inch Touch Screen IPS 1024x600 HD LCD HDMI-compatible Display for RPI 4B 3B+ OPI 5 AIDA64 PC Secondary Screen(Without Speaker)
BUY NOW- Comments(1)
- Likes(2)
-
Abdullah GULER
Sep 28,2025
-
(DIY) C64iSTANBUL
Sep 12,2025
- 0 USER VOTES
- YOUR VOTE 0.00 0.00
- 1
- 2
- 3
- 4
- 5
- 6
- 7
- 8
- 9
- 10
- 1
- 2
- 3
- 4
- 5
- 6
- 7
- 8
- 9
- 10
- 1
- 2
- 3
- 4
- 5
- 6
- 7
- 8
- 9
- 10
- 1
- 2
- 3
- 4
- 5
- 6
- 7
- 8
- 9
- 10
More by Jason Markham
-
Universal 100khz - 900mhz Smart All Mode DSP Radio Receiver
Project DescriptionUses a cd1316 tuner together with an ad831 and si4735 dsp chip , vco MS5351. Soft...
-
Atmega Development Board with rs-485 and Lora Module E32
What is it?The Development board is based around the AVR processor ATMEGA328. Clocked at 16Mhz - the...
-
ARPS-2 – Arduino-Compatible Robot Project Shield for Arduino UNO
362 0 0 -
A Compact Charging Breakout Board For Waveshare ESP32-C3
707 3 6 -
AI-driven LoRa & LLM-enabled Kiosk & Food Delivery System
685 2 0 -
-
-
-
ESP32-C3 BLE Keyboard - Battery Powered with USB-C Charging
904 0 1 -
-
mammoth-3D SLM Voron Toolhead – Manual Drill & Tap Edition
777 0 1 -
-
AEL-2011 Power Supply Module
1523 0 2







