Engineer
UNITED STATES OF AMERICA • + Follow
Edit Project
Tools, APP Software Used etc.
|
KiCad 9.0 |
Description
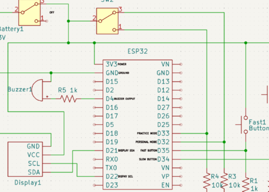
Synchronizing Assistant for Musicians(SAM)
This project is about making a metronome using an ESP32. It means to be a wearer on a performer during events or practice
Oct 11,2025
108 views
Synchronizing Assistant for Musicians(SAM)
108
0
1
Published: Oct 11,2025
Standard PCB
Download Gerber file 1
Purchase
Donation Received ($)
PCBWay Donate 10% cost To Author
Only PCB
*PCBWay community is a sharing platform. We are not responsible for any design issues and parameter issues (board thickness, surface finish, etc.) you choose.
Copy this HTML into your page to embed a link to order this shared project
Copy
This work is licensed under a Standard Digital File License.
Digital files have a strict non-commercial, personal use only license.
You shall not share, sub-license, sell, rent, host, transfer, or distribute
in any way the digital file or 3D printed versions of this object, nor any
other derivative work of this object in its digital or physical format
(including remixes of this object).
You can not host these files on other digital platforms, web stores or cloud
repositories.
The objects may not be used in any way whatsoever in which you charge money,
collect fees.
- ✖ | No sharing or redistributing in any way of the 3D files or derivatives
- ✖ | No remixing
- ✖ | Non-commercial Use (only for personal use)
Under the
Standard Digital File
License.
Raspberry Pi 5 7 Inch Touch Screen IPS 1024x600 HD LCD HDMI-compatible Display for RPI 4B 3B+ OPI 5 AIDA64 PC Secondary Screen(Without Speaker)
BUY NOW
Topic
- Comments(1)
- Likes(0)
Upload photo
You can only upload 5 files in total. Each file cannot exceed 2MB. Supports JPG, JPEG, GIF, PNG, BMP
0 / 10000
It looks like you have not written anything. Please add a comment and try again.
You can upload up to 5 images!
Image size should not exceed 2MB!
File format not supported!
View More
View More
VOTING
0 votes
- 0 USER VOTES
0.00
- YOUR VOTE 0.00 0.00
- 1
- 2
- 3
- 4
- 5
- 6
- 7
- 8
- 9
- 10
Design
1/4
- 1
- 2
- 3
- 4
- 5
- 6
- 7
- 8
- 9
- 10
Usability
2/4
- 1
- 2
- 3
- 4
- 5
- 6
- 7
- 8
- 9
- 10
Creativity
3/4
- 1
- 2
- 3
- 4
- 5
- 6
- 7
- 8
- 9
- 10
Content
4/4
More by Engineer
You may also like
-
ARPS-2 – Arduino-Compatible Robot Project Shield for Arduino UNO
553 0 0 -
A Compact Charging Breakout Board For Waveshare ESP32-C3
1008 3 6 -
AI-driven LoRa & LLM-enabled Kiosk & Food Delivery System
894 2 0 -
-
-
-
ESP32-C3 BLE Keyboard - Battery Powered with USB-C Charging
1158 0 1 -
-
mammoth-3D SLM Voron Toolhead – Manual Drill & Tap Edition
983 0 1 -
-
AEL-2011 Power Supply Module
1751 0 2







