|
fusion360 |
|
|
EagleAutodesk
|
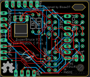
SuperBruce (v2.4)
SuperBruce is a PCB that allows you to use all the main modules of Bruce (cc1101, nNR24l01, PN532, and IR module) together in one neat and compact package. This is the easiest way to get yourself one, and I even earn a small commission! For more info, look for it on reddit or ask me. Feel free to ask me anything!
*Note: There was some bad tracing I did with the transistor on all boards before v2.4, If you have anything before v2.4 IT WILL NOT WORK. Very sorry to anyone who ordered before v2.4 but your board will not function properly.
*Note again: As of right now, the newest PCB is untested. I am 80% sure it will work, but purchase at your own risk. I am kind of an idiot, and as such I might mess up things a lot. Point out everything you might spot wrong.
Parts needed:
- cc1101 module
- nrf24l01 module
- pn532 module
- m5stack IR module
- 4 position switch (This or similar)
- 90 degree L DuPont headers (at least 8 pins)
- Micro SD card module (This type)
- BC547, 2N222, or S8050 transistors
- 5K ohm and 10k ohm resistors (or similar)
- At least 1 m5stack compatible GROVE cable (one comes with the IR module)
- A small standoff and 2 screws or 3 nuts and 1 screw (M3)
- M5stack StickC plus 2
The external battery pins are optional, if you want to use an external battery solder it there, and be sure to remove (or just disconnect) the sticks original battery!
Use a standoff (or 3 nuts like I did) between the PN532 and the PCB to hold it in place.
Also bend the transistor down once soldered so it fits into the slot.
I finally made an assembly manual! Feel free to ask any questions if you have them.
SuperBruce (v2.4)
*PCBWay community is a sharing platform. We are not responsible for any design issues and parameter issues (board thickness, surface finish, etc.) you choose.
Raspberry Pi 5 7 Inch Touch Screen IPS 1024x600 HD LCD HDMI-compatible Display for RPI 4B 3B+ OPI 5 AIDA64 PC Secondary Screen(Without Speaker)
BUY NOW- Comments(10)
- Likes(9)
-
Anthony Pedotto
Jul 29,2025
-
Engineer
Jul 08,2025
-
Engineer
Jun 26,2025
-
Engineer
May 21,2025
-
karim Benzema
May 21,2025
-
Kenji
May 05,2025
-
Rogerio Henrique de Lima
Mar 17,2025
-
David Kyazzentwatwa
Mar 10,2025
-
Bisaw 37
Mar 07,2025
- 0 USER VOTES
- YOUR VOTE 0.00 0.00
- 1
- 2
- 3
- 4
- 5
- 6
- 7
- 8
- 9
- 10
- 1
- 2
- 3
- 4
- 5
- 6
- 7
- 8
- 9
- 10
- 1
- 2
- 3
- 4
- 5
- 6
- 7
- 8
- 9
- 10
- 1
- 2
- 3
- 4
- 5
- 6
- 7
- 8
- 9
- 10
More by Bisaw 37
-
ARPS-2 – Arduino-Compatible Robot Project Shield for Arduino UNO
91 0 0 -
A Compact Charging Breakout Board For Waveshare ESP32-C3
563 3 4 -
AI-driven LoRa & LLM-enabled Kiosk & Food Delivery System
552 2 0 -
-
-
-
ESP32-C3 BLE Keyboard - Battery Powered with USB-C Charging
761 0 1 -
-
mammoth-3D SLM Voron Toolhead – Manual Drill & Tap Edition
717 0 1 -
-
AEL-2011 Power Supply Module
1396 0 2







