Mahesh Thilak K
INDIA • + Follow
Edit Project
Tools, APP Software Used etc.
|
KiCad 9.0 |
Description
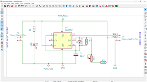
Servo Motor Tester
Servo Motor Tester based on an NA555 (555 timer) generating a standard servo control signal with adjustable pulse width using a 100 kΩ potentiometer. Designed for 6 V DC input, it provides a 3‑pin VCC/GND/SIG output header for directly driving and testing hobby servos, with on‑board LED indication and a compact 2‑layer PCB layout.
Schematic and Layout
CAD-Custom parts and enclosures
Jan 08,2026
102 views
Servo Motor Tester
102
0
0
Published: Jan 08,2026
Standard PCB
Download Gerber file 1
BOM(Bill of materials)
Centroid file
Purchase
Donation Received ($)
PCBWay Donate 10% cost To Author
Only PCB
PCB+Assembly
*PCBWay community is a sharing platform. We are not responsible for any design issues and parameter issues (board thickness, surface finish, etc.) you choose.
Copy this HTML into your page to embed a link to order this shared project
Copy
Under the
Attribution-MIT
License.
Raspberry Pi 5 7 Inch Touch Screen IPS 1024x600 HD LCD HDMI-compatible Display for RPI 4B 3B+ OPI 5 AIDA64 PC Secondary Screen(Without Speaker)
BUY NOW- Comments(0)
- Likes(0)
Upload photo
You can only upload 5 files in total. Each file cannot exceed 2MB. Supports JPG, JPEG, GIF, PNG, BMP
0 / 10000
It looks like you have not written anything. Please add a comment and try again.
You can upload up to 5 images!
Image size should not exceed 2MB!
File format not supported!
View More
View More
VOTING
0 votes
- 0 USER VOTES
0.00
- YOUR VOTE 0.00 0.00
- 1
- 2
- 3
- 4
- 5
- 6
- 7
- 8
- 9
- 10
Design
1/4
- 1
- 2
- 3
- 4
- 5
- 6
- 7
- 8
- 9
- 10
Usability
2/4
- 1
- 2
- 3
- 4
- 5
- 6
- 7
- 8
- 9
- 10
Creativity
3/4
- 1
- 2
- 3
- 4
- 5
- 6
- 7
- 8
- 9
- 10
Content
4/4
More by Mahesh Thilak K
-
EMG MUSCLE SENSOR
PCB Objective and Design IntentThe EMG sensor PCB is designed to capture extremely low-amplitude mu...
-
USING STM32 GPS TRACKER
This project presents a compact, reliable, and industry-oriented GPS tracking system built around an...
-
Transformer-Power-Supply
A compact AC-to-DC linear power supply PCB designed in KiCad. Features LM7805 voltage regulator, ful...
-
Servo Motor Tester
Servo Motor Tester based on an NA555 (555 timer) generating a standard servo control signal with adj...
-
Bread Board Power Supply
Bread Board Power Supply — Compact Regulated Power Module for Prototyping The Bread Board Power Su...
-
Tiny Solar Power Supply
Tiny Solar Power Supply — Ultra-Compact Renewable PCB Solution The Tiny Solar Power Supply is a...
-
Embedded MCU Data Logger with RTC & 512KB EEPROM
4-Layer ATmega328P IoT Data Logger PCBCompact 4-layer PCB (~50x40mm) featuring ATmega328P-AU MCU @16...
You may also like
-
ARPS-2 – Arduino-Compatible Robot Project Shield for Arduino UNO
612 0 0 -
A Compact Charging Breakout Board For Waveshare ESP32-C3
1113 3 6 -
AI-driven LoRa & LLM-enabled Kiosk & Food Delivery System
974 2 0 -
-
-
-
ESP32-C3 BLE Keyboard - Battery Powered with USB-C Charging
1240 0 1 -
-
mammoth-3D SLM Voron Toolhead – Manual Drill & Tap Edition
1022 0 1 -
-
AEL-2011 Power Supply Module
1828 0 2







