Marco
ITALY • + Follow
Edit Project
Description
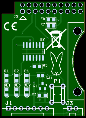
RaspberryPi - Media Center Raspy Adapter
Raspberry Pi signals interface and voltage level adapter for my home-made Kodi Media center
All resistors, capacitors and LEDs are 0805 package
Schematic and Layout
Dec 23,2025
76 views
RaspberryPi - Media Center Raspy Adapter
45.1x32.5mm 2 Layers,Thickness:1.6 mm, Finished copper:1,Surface finish:HASL with lead
76
0
2
Published: Dec 23,2025
Standard PCB
Download Gerber file 0
BOM(Bill of materials)
Purchase
Donation Received ($)
PCBWay Donate 10% cost To Author
File Last Updated: 2025/12/25 (GMT+8)
File update record
2025-12-2500:34:32
Parts List (BOM) is updated.
Only PCB
PCB+Assembly
*PCBWay community is a sharing platform. We are not responsible for any design issues and parameter issues (board thickness, surface finish, etc.) you choose.
Copy this HTML into your page to embed a link to order this shared project
Copy
Under the
Attribution-ShareAlike (CC BY-SA)
License.
Raspberry Pi 5 7 Inch Touch Screen IPS 1024x600 HD LCD HDMI-compatible Display for RPI 4B 3B+ OPI 5 AIDA64 PC Secondary Screen(Without Speaker)
BUY NOW- Comments(2)
- Likes(0)
Upload photo
You can only upload 5 files in total. Each file cannot exceed 2MB. Supports JPG, JPEG, GIF, PNG, BMP
0 / 10000
It looks like you have not written anything. Please add a comment and try again.
You can upload up to 5 images!
Image size should not exceed 2MB!
File format not supported!
View More
View More
VOTING
0 votes
- 0 USER VOTES
0.00
- YOUR VOTE 0.00 0.00
- 1
- 2
- 3
- 4
- 5
- 6
- 7
- 8
- 9
- 10
Design
1/4
- 1
- 2
- 3
- 4
- 5
- 6
- 7
- 8
- 9
- 10
Usability
2/4
- 1
- 2
- 3
- 4
- 5
- 6
- 7
- 8
- 9
- 10
Creativity
3/4
- 1
- 2
- 3
- 4
- 5
- 6
- 7
- 8
- 9
- 10
Content
4/4
More by Marco
-
RaspberryPi - Media Center CPU service board
CPU board with a simple microcontrolle (PIC16F628A) that manage the power ON/OFF and other "field" s...
-
RaspberryPi - Media Center Button and ligth board
Front button and ligth for my home-made Kodi Media center
-
RaspberryPi - Media Center Raspy Adapter
Raspberry Pi signals interface and voltage level adapter for my home-made Kodi Media centerAll resis...
-
RaspberryPi - Media Center Power Board
Power board for mi home-made Kodi Media center with Raspberri PI4 and 1TB HDDAll resistors, capacito...
You may also like
-
ARPS-2 – Arduino-Compatible Robot Project Shield for Arduino UNO
367 0 0 -
A Compact Charging Breakout Board For Waveshare ESP32-C3
718 3 6 -
AI-driven LoRa & LLM-enabled Kiosk & Food Delivery System
693 2 0 -
-
-
-
ESP32-C3 BLE Keyboard - Battery Powered with USB-C Charging
915 0 1 -
-
mammoth-3D SLM Voron Toolhead – Manual Drill & Tap Edition
779 0 1 -
-
AEL-2011 Power Supply Module
1526 0 2







