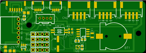
Project Aura AQ Sensor Hub PCB v1.1
This is the custom PCB for Project Aura AQ, an open-source ESP32-S3 air-quality monitor with touchscreen UI, local web dashboard, MQTT, and Home Assistant support.
What is included on the PCB:
- Built-in BMP388 pressure sensor
- Built-in PCF8523 RTC clock
- Sensirion SEN66 breakout adapter for a clean direct connection
- Connectors for optional sensors and modules, including CO, SFA40, DAC, and other supported I2C add-ons
- Shared I2C layout designed for the Project Aura firmware
Current status:
The first custom PCB batch has arrived and is being tested. So far, BMP388, PCF8523, SEN66, DAC, and the main sensor connections are working correctly in real Aura builds.
Firmware and documentation:
https://github.com/21cncstudio/project_aura
https://makerworld.com/en/crowdfunding/159-project-aura-aq-make-the-invisible-visible
This PCB design is shared for personal, non-commercial use only under CC BY-NC-ND.
Commercial production, resale, kits, assembled boards, or inclusion in paid products requires a separate Project Aura Merchant / Commercial License from 21CNCStudio.
Project Aura firmware is licensed separately under GPL-3.0-or-later, with a separate commercial license available for proprietary commercial distribution.
Project Aura AQ Sensor Hub PCB v1.1
*PCBWay community is a sharing platform. We are not responsible for any design issues and parameter issues (board thickness, surface finish, etc.) you choose.
Raspberry Pi 5 7 Inch Touch Screen IPS 1024x600 HD LCD HDMI-compatible Display for RPI 4B 3B+ OPI 5 AIDA64 PC Secondary Screen(Without Speaker)
BUY NOW- Comments(0)
- Likes(0)
- 0 USER VOTES
- YOUR VOTE 0.00 0.00
- 1
- 2
- 3
- 4
- 5
- 6
- 7
- 8
- 9
- 10
- 1
- 2
- 3
- 4
- 5
- 6
- 7
- 8
- 9
- 10
- 1
- 2
- 3
- 4
- 5
- 6
- 7
- 8
- 9
- 10
- 1
- 2
- 3
- 4
- 5
- 6
- 7
- 8
- 9
- 10
More by Volodymyr Papush
-
-
ARPS-2 – Arduino-Compatible Robot Project Shield for Arduino UNO
1841 0 5 -
-
A Compact Charging Breakout Board For Waveshare ESP32-C3
2426 3 7 -
AI-driven LoRa & LLM-enabled Kiosk & Food Delivery System
2491 2 0 -
-
-
-
ESP32-C3 BLE Keyboard - Battery Powered with USB-C Charging
2625 0 2 -
-







