KhronoSound Audio
FINLAND • + Follow
Edit Project
Tools, APP Software Used etc.
|
Cadsoft Eagle |
Description
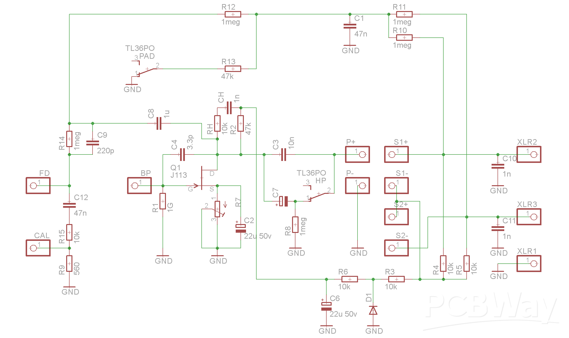
ORS87-Plus - Open-source U87 mic project (optionally FET847)
The beginnings of this project can be found on this thread on the GroupDIY forums. The actual "ORS87" begins crystallizing only on page 3 of the thread.
Feature list:
- no capsule coupling capacitor
- no exotic components
- no Teflon / PTFE isolation pin required
- option for attenuator pad (lowering capsule voltage)
- option for low-cut / high-pass
- pad & low-cut can either be vertical-mount switches (mechanical modifications to body tube needed), or internal 0.1" pin-headers & jumper-links
- option for additional high-frequency attenuation
- flexible output transformer wiring options
- fits Alctron MC001, Apex 435, BM700, BM800, Focusrite CM25 mk3 (possibly earlier ones as well), M-Audio Nova, MXL 440, MXL 2001, MXL 2006, sE 2200A, t.bone SC400, t.Bone SC450
- v1.1 - added "calibration" input
Construction details:
- C7 selection - DC-blocking output capacitor between the JFET drain and output transformer; several footprint options available (2.5mm-pitch electrolytic, 5mm or 7.5mm-pitch box film, and up to 15mm-pitch axial or epoxy-dipped radial film)
- C12 low-frequency filter - 47nF "stock" value; alternatively, install a 10nF from the component side, and add a second capacitor on the solder side of the board (10nF, 22nF, 33nF etc) until desired low-frequency extension is reached
- C13 high-frequency filter - 220pF "stock" value; alternatively, install a 100pF from the component side, and add a second capacitor on the solder side of the board (22pF, 33pF, 47pF etc) until desired high-frequency attenuation is reached
- RH and CH optional additional high-frequency reduction - 10k & 1nF can provide an additional 2dB of attenuation at 10kHz, if needed / desired (both included in the BOMs, regardless)
Part ordering:
- As it stands, the BOMs contain parts for strictly ONE board / microphone each
- If you wish to order parts for multiple mics, carefully try to do the math for how many of each component you need
- That being said, for the most cost-effective option, do yourself a favor and consider ordering up to the next price break - say, you only need two 47k resistors for 0.093eu/pc (so 0.186eu), but you could get 10pcs for 0.72eu (a bit less than the price for 8pcs). Can't hurt to have more spare parts (especially since they're cheap), for later projects, right?
Mouser BOMs:
- You will need the "ORS87-Plus BOM" (or "FET847 BOM") AND either the "ORS87-Plus jumpers" OR the "ORS87-Plus switches"
- If you're fine with a normal box-film PET capacitor for C7, change the row 3 quantity from 1 to 2
- If you're fine with an electrolytic capacitor for C7, change the row 1 quantity from 2 to 3
- If you wish to use a polypropylene film capacitor for C7, also add the "ORS87-Plus PP capacitor" to your basket
- ORS87-Plus BOM
- FET847 BOM
- ORS87-Plus jumpers
- ORS87-Plus switches
- ORS87-Plus PP capacitor
Digikey BOMs:
- You will need the "ORS87-Plus BOM" (or "FET847 BOM") AND either the "ORS87-Plus jumpers" OR the "ORS87-Plus switches"
- If you're fine with a normal box-film PET capacitor for C7, change the row 8 (FET847 row 7) quantity from 1 to 2
- If you're fine with an electrolytic capacitor for C7, change the row 9 (FET847 row 8) quantity from 2 to 3
- If you wish to use a polypropylene film capacitor for C7, also add the "ORS87-Plus PP capacitor" to your basket
- ORS87-Plus BOM
- FET847 BOM
- ORS87-Plus jumpers
- ORS87-Plus switches
- ORS87-Plus PP capacitor
Further details available in the PDF build guide (attached below).
Schematic and Layout
Jun 27,2024
7,039 views
ORS87-Plus - Open-source U87 mic project (optionally FET847)
Open-source stripped-down-but-upgraded DIY U87 microphone project
7039
33
21
10.00 (1)
Published: Jun 27,2024
Standard PCB
Purchase
Donation Received ($)
PCBWay Donate 10% cost To Author
File Last Updated: 2026/03/30 (GMT+8)
File update record
2026-03-3015:05:51
Gerber file is updated.
2025-08-1916:14:39
Gerber file is updated.
2025-08-1916:12:17
Other files for Assembly are updated.
2025-08-1916:12:17
Gerber file is updated.
2025-08-1817:15:09
Other files for Assembly are updated.
2025-04-1420:41:40
Gerber file is updated.
2025-04-1118:02:38
Gerber file is updated.
2024-09-0621:06:14
Gerber file is updated.
2024-07-0520:23:42
Gerber file is updated.
2024-06-2814:55:09
Gerber file is updated.
Only PCB
*PCBWay community is a sharing platform. We are not responsible for any design issues and parameter issues (board thickness, surface finish, etc.) you choose.
Copy this HTML into your page to embed a link to order this shared project
Copy
Under the
Attribution-NonCommercial (CC BY-NC)
License.
Raspberry Pi 5 7 Inch Touch Screen IPS 1024x600 HD LCD HDMI-compatible Display for RPI 4B 3B+ OPI 5 AIDA64 PC Secondary Screen(Without Speaker)
BUY NOW- Comments(21)
- Likes(33)
Upload photo
You can only upload 5 files in total. Each file cannot exceed 2MB. Supports JPG, JPEG, GIF, PNG, BMP
0 / 10000
It looks like you have not written anything. Please add a comment and try again.
You can upload up to 5 images!
Image size should not exceed 2MB!
File format not supported!
View More
-
Engineer
Apr 24,2026
-
AKR Builds
Apr 08,2026
-
Engineer
Apr 04,2026
-
Menarini89
Apr 02,2026
-
Engineer
Mar 24,2026
-
Engineer
Mar 24,2026
-
Engineer
Mar 18,2026
-
Engineer
Mar 04,2026
-
Engineer
Nov 30,2025
-
Engineer
Nov 25,2025
-
Pablo Picasso
Nov 07,2025
-
Engineer
Sep 10,2025
-
Engineer
Aug 02,2025
-
Engineer
Jul 22,2025
-
Engineer
Jun 12,2025
-
PAUL D
Apr 15,2025
-
Peter Wilson
Apr 09,2025
-
Engineer
Mar 19,2025
-
Pavel Collee Foley
Mar 08,2025
-
Engineer
Feb 11,2025
-
Engineer
Feb 09,2025
-
Jethro Karsters
Dec 06,2024
-
Engineer
Oct 28,2024
-
Engineer
Oct 24,2024
-
Engineer
Sep 13,2024
-
Engineer
Sep 06,2024
-
Engineer
Jul 27,2024
-
Namwoo Kim
Jul 21,2024
-
Geoffrey Rubay
Jul 10,2024
-
Engineer
Jul 06,2024
-
Engineer
Jul 04,2024
-
Engineer
Jun 29,2024
-
Engineer
Jun 28,2024
View More
VOTING
1 votes
- 1 USER VOTES
10.00
- YOUR VOTE 0.00 0.00
- 1
- 2
- 3
- 4
- 5
- 6
- 7
- 8
- 9
- 10
Design
1/4
- 1
- 2
- 3
- 4
- 5
- 6
- 7
- 8
- 9
- 10
Usability
2/4
- 1
- 2
- 3
- 4
- 5
- 6
- 7
- 8
- 9
- 10
Creativity
3/4
- 1
- 2
- 3
- 4
- 5
- 6
- 7
- 8
- 9
- 10
Content
4/4
-
10design
-
10usability
-
10creativity
-
10content
10.00
More by KhronoSound Audio
You may also like
-
-
ARPS-2 – Arduino-Compatible Robot Project Shield for Arduino UNO
1875 0 5 -
-
A Compact Charging Breakout Board For Waveshare ESP32-C3
2475 3 7 -
AI-driven LoRa & LLM-enabled Kiosk & Food Delivery System
2551 2 0 -
-
-
-
ESP32-C3 BLE Keyboard - Battery Powered with USB-C Charging
2662 0 2 -
-







