AUDIO USTAOGLU
TURKEY • + Follow
Edit Project
Description
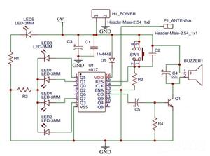
Non-contact Voltage Tester
Non-contact voltage tester From Tarsus/TURKEY
https://www.youtube.com/watch?v=TYqjKuIR9lg
Jan 24,2024
1,213 views
Non-contact Voltage Tester
Non-contact voltage tester cd4017 ne555
1213
0
0
Published: Jan 24,2024
Standard PCB
Purchase
Donation Received ($)
PCBWay Donate 10% cost To Author
Only PCB
*PCBWay community is a sharing platform. We are not responsible for any design issues and parameter issues (board thickness, surface finish, etc.) you choose.
Copy this HTML into your page to embed a link to order this shared project
Copy
Under the
Attribution-ShareAlike (CC BY-SA)
License.
Raspberry Pi 5 7 Inch Touch Screen IPS 1024x600 HD LCD HDMI-compatible Display for RPI 4B 3B+ OPI 5 AIDA64 PC Secondary Screen(Without Speaker)
BUY NOW- Comments(0)
- Likes(0)
Upload photo
You can only upload 5 files in total. Each file cannot exceed 2MB. Supports JPG, JPEG, GIF, PNG, BMP
0 / 10000
It looks like you have not written anything. Please add a comment and try again.
You can upload up to 5 images!
Image size should not exceed 2MB!
File format not supported!
View More
View More
VOTING
0 votes
- 0 USER VOTES
0.00
- YOUR VOTE 0.00 0.00
- 1
- 2
- 3
- 4
- 5
- 6
- 7
- 8
- 9
- 10
Design
1/4
- 1
- 2
- 3
- 4
- 5
- 6
- 7
- 8
- 9
- 10
Usability
2/4
- 1
- 2
- 3
- 4
- 5
- 6
- 7
- 8
- 9
- 10
Creativity
3/4
- 1
- 2
- 3
- 4
- 5
- 6
- 7
- 8
- 9
- 10
Content
4/4
More by AUDIO USTAOGLU
-
HF 0-30 MHZ MOSFET POWER
MOSFET FOR QRP TRANSCEIVER HF PA FROM TARSUS/TURKEYDESING BY USTAOGLU AUDIO
-
MC145151 FM TRANSMITTER BFW16A
MC145151 FM MODULATOR 0-1W ADJUSTABLE RF OUT U893 OR U891BSE PRESS CALLER FROMTURKEY/TARSUS USTAOGLU...
-
CRYSTAL TESTER
With this circuit, you can accurately test your crystals with very high values. You can monitor the ...
-
LED PWM CHASER
LED PWM CHASER FROM TARSUS
-
MICROPHONE EKOLAYZER AND COMPRESOR
TRANSCEIVER FOR MIKE MICROPHONE EKOLAYZER AND COMPRESOR LA3600 AND BA3308 AND KA2223
-
PRESCALER FOR FREQUENCY METER AND FREQUENCY COUNTER
MB1501L, MB1504 AND MB1506 PRESCALER FOR LOW FREQUENCY FREQUENCY METER
-
IK3OIL FREQUENCY METER COUNTER
IK3OIL FREQUENCY METER FOR PIC16F628A NEW SOFTWARE.FOR PIC16F628A HEX FILE IK3OILhttps://drive.googl...
-
1.8" TFT SCREEN YORADIO
https://github.com/e2002/yoradioWEB RADIO PROJECT. 1.8" TFT LCD
-
YORADIO WEB RADIO 2.2 INCH
WEB RADIO DESINGN FROM TARSUS USTAOGLU AUDIOhttps://github.com/e2002/yoradio
-
YORADIO WEB RADIO 3.5 INCH
This radio is great. I tried it and got good results. Good luck to those who will do it. Greetings a...
-
YORADIO WEB RADIO PCB ESP32
YORADIO WEB RADIO PROJECT. PCB DESINGN TB5CVN USTAOGLU AUDIOhttps://github.com/e2002/yoradio
-
YOURADIO WEB RADIO
TB5CVNhttps://github.com/e2002/yoradioFROM TARSUS USTAOGLU AUDIO
-
DL4YHF FREQUENCY METER
test counter frequency meter
-
RD15HVF1 FM AMPLIFIER PA
RD15HVF1 FM PA RF POWER AMPLIFIER.
-
FM PLL MODULATOR
FM PLL MODULATOR FROM TARSUS/TURKEY USTAOGLU AUDIO. DESINGN BY TB5CVN MC145151P2 LB3500 PRESCALLER /...
-
Non-contact Voltage Tester
Non-contact voltage tester From Tarsus/TURKEYhttps://www.youtube.com/watch?v=TYqjKuIR9lg
-
220 volt TRACKER FAZ
220 VOLT FAZ TRACKER CD4017
-
R2017 Aviation band receiver 118M-136MHz Aviation radio AM
AIR BAND RECEIVER. FROM TARSUS DESINGN BY USTAOGLU AUDIOhttps://www.youtube.com/watch?v=5Pfnvn8ny6s
You may also like
-
ARPS-2 – Arduino-Compatible Robot Project Shield for Arduino UNO
311 0 0 -
A Compact Charging Breakout Board For Waveshare ESP32-C3
663 3 6 -
AI-driven LoRa & LLM-enabled Kiosk & Food Delivery System
646 2 0 -
-
-
-
ESP32-C3 BLE Keyboard - Battery Powered with USB-C Charging
849 0 1 -
-
mammoth-3D SLM Voron Toolhead – Manual Drill & Tap Edition
752 0 1 -
-
AEL-2011 Power Supply Module
1479 0 2







