Engineer
SWITZERLAND • + Follow
Edit Project
Tools, APP Software Used etc.
|
Altium DesignerAltium Designer
|
Description
Miniaturized Buck Converter
The explanation video is: https://youtu.be/O4w0PcgfhCA
All passive components are 0805 except for diode, Inductor, Cin and Cout. The latter two are 1206.
BOM is available as CSV to download (part numbers from Digikey, because it's where I got them).
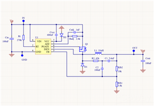
Schematic and Layout
Aug 08,2024
714 views
Miniaturized Buck Converter
A miniaturized buck converter 5V, 2A output based around the IC: LM25085 from TI.
Schematic and explanation in YT video by 5VLogic.
714
0
0
Published: Aug 08,2024
Standard PCB
Download Gerber file 6
BOM(Bill of materials)
Centroid file
Purchase
Donation Received ($)
PCBWay Donate 10% cost To Author
File Last Updated: 2024/10/16 (GMT+8)
File update record
2024-10-1615:39:12
Centroid file is updated.
2024-10-1600:07:39
Parts List (BOM) is updated.
2024-08-0803:34:07
Parts List (BOM) is updated.
Only PCB
PCB+Assembly
*PCBWay community is a sharing platform. We are not responsible for any design issues and parameter issues (board thickness, surface finish, etc.) you choose.
Copy this HTML into your page to embed a link to order this shared project
Copy
Under the
Attribution-ShareAlike (CC BY-SA)
License.
Raspberry Pi 5 7 Inch Touch Screen IPS 1024x600 HD LCD HDMI-compatible Display for RPI 4B 3B+ OPI 5 AIDA64 PC Secondary Screen(Without Speaker)
BUY NOW
Topic
- Comments(0)
- Likes(0)
Upload photo
You can only upload 5 files in total. Each file cannot exceed 2MB. Supports JPG, JPEG, GIF, PNG, BMP
0 / 10000
It looks like you have not written anything. Please add a comment and try again.
You can upload up to 5 images!
Image size should not exceed 2MB!
File format not supported!
View More
View More
VOTING
0 votes
- 0 USER VOTES
0.00
- YOUR VOTE 0.00 0.00
- 1
- 2
- 3
- 4
- 5
- 6
- 7
- 8
- 9
- 10
Design
1/4
- 1
- 2
- 3
- 4
- 5
- 6
- 7
- 8
- 9
- 10
Usability
2/4
- 1
- 2
- 3
- 4
- 5
- 6
- 7
- 8
- 9
- 10
Creativity
3/4
- 1
- 2
- 3
- 4
- 5
- 6
- 7
- 8
- 9
- 10
Content
4/4
More by Engineer
You may also like
-
ARPS-2 – Arduino-Compatible Robot Project Shield for Arduino UNO
540 0 0 -
A Compact Charging Breakout Board For Waveshare ESP32-C3
994 3 6 -
AI-driven LoRa & LLM-enabled Kiosk & Food Delivery System
875 2 0 -
-
-
-
ESP32-C3 BLE Keyboard - Battery Powered with USB-C Charging
1148 0 1 -
-
mammoth-3D SLM Voron Toolhead – Manual Drill & Tap Edition
978 0 1 -
-
AEL-2011 Power Supply Module
1741 0 2







