|
|
irs2092 |
x 1 |
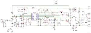
IRS2092 amplifier
Усилитель мощности звуковой частоты класса D построенный на базе микросхемы IRS2092. Выходная мощность около 250-300 ватт на нагрузка 4 Ома, рекомендованная рабочая частота 350-400 кГц, присутствует защита от короткого замыкания в нагрузке. Схема рассчитана на работу с полевыми транзисторами IRFB5615, при использовании других транзисторов необходимо пересчитать некоторые номиналы. Усилитель при правильной сборке работает сразу, требуется только настройка желательной рабочей частоты переменным резистором. Для питания Усилителя необходим источник питания с силовым двухполярным выходным напряжением 35-50 вольт (допускается до 55 вольт) с силой тока 2.4 Ампер на один канал, и слаботочное напряжение 12 вольт для питания логики.
Дроссель намотан на сердечнике Т106-2 проводом 1 мм количество витков 56
Class D audio frequency power amplifier based on the IRS2092 chip. Output power about 250-300 watts per 4 Ohm load, recommended operating frequency 350-400 kHz, there is protection against short circuit in the load. The circuit is designed to work with field-effect transistors IRFB5615, when using other transistors it is necessary to recalculate some denominations. The amplifier at the correct assembly works at once, only adjustment of desirable operating frequency by the variable resistor is required. The power supply of the Amplifier requires a power supply with a power bipolar output voltage of 35-50 volts (up to 55 volts is allowed) with a current of 2.4 Amperes per channel, and a low-voltage voltage of 12 volts to power the logic.
The choke is wound on the core T106-2 wire 1 mm number of turns 56
IRS2092 amplifier
*PCBWay community is a sharing platform. We are not responsible for any design issues and parameter issues (board thickness, surface finish, etc.) you choose.
Raspberry Pi 5 7 Inch Touch Screen IPS 1024x600 HD LCD HDMI-compatible Display for RPI 4B 3B+ OPI 5 AIDA64 PC Secondary Screen(Without Speaker)
BUY NOW- Comments(3)
- Likes(9)
-
ANDRII
Nov 06,2025
-
supun kumara
Nov 02,2024
-
Engineer
Feb 18,2024
-
Aleksandr Sergeevich Evteev
Sep 16,2022
-
Engineer
Feb 20,2022
-
Evgen Pilyugin
Aug 11,2021
-
Alex 9pixel
Jul 21,2021
-
Engineer
Nov 15,2020
-
Алексей Андрианов
Sep 30,2020
- 6 USER VOTES
- YOUR VOTE 0.00 0.00
- 1
- 2
- 3
- 4
- 5
- 6
- 7
- 8
- 9
- 10
- 1
- 2
- 3
- 4
- 5
- 6
- 7
- 8
- 9
- 10
- 1
- 2
- 3
- 4
- 5
- 6
- 7
- 8
- 9
- 10
- 1
- 2
- 3
- 4
- 5
- 6
- 7
- 8
- 9
- 10
-
7design
-
8usability
-
7creativity
-
7content
-
5design
-
5usability
-
5creativity
-
6content
-
10design
-
9usability
-
10creativity
-
10content
-
9design
-
9usability
-
10creativity
-
8content
-
1design
-
1usability
-
1creativity
-
1content
-
10design
-
10usability
-
10creativity
-
10content
More by Дмитрий Новоселецкий
-
Simple watch on Arduino MAX7219
A simple clock on Arduino displaying time, ambient temperature. Automatically adjusts display bright...
-
IRS2092 amplifier V2.0
IRS2092 amplifierУсилитель мощности звуковой частоты класса D построенный на базе микросхемы IRS2092...
-
Watch on vacuum luminescent indicators
Полностью законченная конструкция часов на лампах ИВ-22 с корпусом. Сердцем и мозгом выступает микро...
-
Clock on vacuum fluorescent indicators
Clock on vacuum fluorescent indicators - IV-6. Simple features - display and adjust the time. Very s...
-
Простой усилитель без лишних понтов ПУБЛП V2.0
Отличный усилитель авторства Ильи Стельмаха на разведённых мною печатных платах. Платы полностью про...
-
IRS2092 amplifier
Усилитель мощности звуковой частоты класса D построенный на базе микросхемы IRS2092. Выходная мощнос...
-
Dorofeev amplifier - усилитель Дорофеева SMD
Very simple audio amplifier. No settings required. Has a wery good sound. Works in class B. At a vol...
-
IR2161 Блок питания (тороидальный трансформатор)
IR2161 Импульсный источник питания для усилителя мощности звуковой частоты с двухполярным выходом. З...
-
IR2161 Power Supply
IR2161 Импульсный источник питания для усилителя мощности звуковой частоты с двухполярным выходом. З...
-
Простой усилитель без лишних понтов ПУБЛП
Отличный усилитель авторства Ильи Стельмаха на расзведённых мною печатных платах. Платы полностью пр...
-
ARPS-2 – Arduino-Compatible Robot Project Shield for Arduino UNO
112 0 0 -
A Compact Charging Breakout Board For Waveshare ESP32-C3
592 3 4 -
AI-driven LoRa & LLM-enabled Kiosk & Food Delivery System
582 2 0 -
-
-
-
ESP32-C3 BLE Keyboard - Battery Powered with USB-C Charging
793 0 1 -
-
mammoth-3D SLM Voron Toolhead – Manual Drill & Tap Edition
726 0 1 -
-
AEL-2011 Power Supply Module
1430 0 2







