Plentiful_Props_3D
CANADA • + Follow
Edit Project
Description
Helldivers 2 Strataem Ball Prop PCB
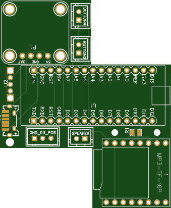
This PCB will allow you to add lights and sounds to the MakerLab Stratagem Beacon from Helldivers 2! the hardware required along with the code and MP3 file can be found in the description of the full length tutorial on my Youtube channel.
Mar 01,2025
754 views
Helldivers 2 Strataem Ball Prop PCB
This PCB will allow you to add lights and sounds to the MakerLab Stratagem Beacon from Helldivers 2!
754
0
0
Published: Mar 01,2025
Standard PCB
Download Gerber file 13
Purchase
Donation Received ($)
PCBWay Donate 10% cost To Author
Only PCB
*PCBWay community is a sharing platform. We are not responsible for any design issues and parameter issues (board thickness, surface finish, etc.) you choose.
Copy this HTML into your page to embed a link to order this shared project
Copy
Under the
Attribution-ShareAlike (CC BY-SA)
License.
Raspberry Pi 5 7 Inch Touch Screen IPS 1024x600 HD LCD HDMI-compatible Display for RPI 4B 3B+ OPI 5 AIDA64 PC Secondary Screen(Without Speaker)
BUY NOW- Comments(0)
- Likes(0)
Upload photo
You can only upload 5 files in total. Each file cannot exceed 2MB. Supports JPG, JPEG, GIF, PNG, BMP
0 / 10000
It looks like you have not written anything. Please add a comment and try again.
You can upload up to 5 images!
Image size should not exceed 2MB!
File format not supported!
View More
View More
VOTING
0 votes
- 0 USER VOTES
0.00
- YOUR VOTE 0.00 0.00
- 1
- 2
- 3
- 4
- 5
- 6
- 7
- 8
- 9
- 10
Design
1/4
- 1
- 2
- 3
- 4
- 5
- 6
- 7
- 8
- 9
- 10
Usability
2/4
- 1
- 2
- 3
- 4
- 5
- 6
- 7
- 8
- 9
- 10
Creativity
3/4
- 1
- 2
- 3
- 4
- 5
- 6
- 7
- 8
- 9
- 10
Content
4/4
More by Plentiful_Props_3D
-
ESP32-S3 breakout board for motorizing Iron Man helmets
this PCB will allow you to create a breakcout board for a WaveShare ESP32-S3 specifically for the pu...
-
Iron Man Motorized helmet breakout board for ESP32 S3 Mini
Please watch this YouTube tutorial covering how to 3D print, assemble, solder the PCB, and upload th...
-
Iron Man Repulsor Glove PCB (with laser)
This PCB will allow you to build your very own Iron Man repulsor glove, complete with movement based...
-
Helldivers 2 Strataem Ball Prop PCB
This PCB will allow you to add lights and sounds to the MakerLab Stratagem Beacon from Helldivers 2!...
-
PP3D ESP32 breakout board for Iron Man helmet voice recognition module
this PCB is abreakout board for a WaveShare ESP32-S3 which will allow you to easily wire up and cont...
-
Iron Man Repulsor Glove PCB
This PCB will allow you to build your very own Iron Man repulsor glove, complete with movement based...
-
Helldivers 2 Sample Container Prop
Check out the drive link to get access to the other PCB gerber files (common sample and RGB array) a...
-
Iron Man Arc Reactor Prop
these PCBs combined with the modified crashworks code will allow you to make an illuminated Arc Reac...
-
Breakout Board for Motorizing Iron Man Cosplay Helmets!
This is a PCB breakout board intended to be used for motorizing Iron Man helmets. With an ATTiny85 U...
You may also like
-
-
ARPS-2 – Arduino-Compatible Robot Project Shield for Arduino UNO
2122 0 5 -
-
A Compact Charging Breakout Board For Waveshare ESP32-C3
2628 3 7 -
AI-driven LoRa & LLM-enabled Kiosk & Food Delivery System
2781 2 0 -
-
-
-
ESP32-C3 BLE Keyboard - Battery Powered with USB-C Charging
2824 0 2 -
-







