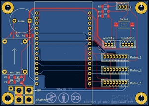
GyroCube v1.2 Smd
Balancing Cube project based on the "remrc" model
Creation of an Application to facilitate calibration and motor testing,
Merging the main program with the motors test program,
Creation of a printed circuit for those who wish to have a beautiful object,
Addition of a Power button,
Addition of a button to turn on the LEDs and change their colors,
Explanatory video: https://youtu.be/zuOgj580Nhk
Led function video: https://youtu.be/vczHyelNjr4
Open source project: https://www.thingiverse.com/thing:6800917
All Files: https://github.com/Pedro-51/GyroCube
_______________________________________________________________________________________________________________
Projet Balancing Cube sur la base du modèle de "remrc"
Création d'une Application pour faciliter le calibrage et les tests moteurs,
Fusion du programme principal avec celui des tests moteurs,
Création d'un circuit imprimé pour ceux qui souhaite avoir un bel objet,
Ajout d'un bouton Power,
Ajout d'un bouton pour allumer les leds et en changer la couleurs,
Vidéo explicative: https://youtu.be/zuOgj580Nhk
Vidéo fonction led: https://youtu.be/vczHyelNjr4
Projet Open source: https://www.thingiverse.com/thing:6800917
Tous les fichiers nécessaires: https://github.com/Pedro-51/GyroCube
GyroCube v1.2 Smd
*PCBWay community is a sharing platform. We are not responsible for any design issues and parameter issues (board thickness, surface finish, etc.) you choose.
Raspberry Pi 5 7 Inch Touch Screen IPS 1024x600 HD LCD HDMI-compatible Display for RPI 4B 3B+ OPI 5 AIDA64 PC Secondary Screen(Without Speaker)
BUY NOW- Comments(0)
- Likes(0)
- 0 USER VOTES
- YOUR VOTE 0.00 0.00
- 1
- 2
- 3
- 4
- 5
- 6
- 7
- 8
- 9
- 10
- 1
- 2
- 3
- 4
- 5
- 6
- 7
- 8
- 9
- 10
- 1
- 2
- 3
- 4
- 5
- 6
- 7
- 8
- 9
- 10
- 1
- 2
- 3
- 4
- 5
- 6
- 7
- 8
- 9
- 10
More by Pedro51 .
-
GyroCube v1.2 Std
Balancing Cube project based on the "remrc" modelCreation of an Application to facilitate calibratio...
-
GyroCube v1.2 Smd
Balancing Cube project based on the "remrc" modelCreation of an Application to facilitate calibratio...
-
Picapic Pcb v1.2
Prototyping board for Picaxe system compatible with the Arduino Uno card format.Integrated programme...
-
ARPS-2 – Arduino-Compatible Robot Project Shield for Arduino UNO
84 0 0 -
A Compact Charging Breakout Board For Waveshare ESP32-C3
555 3 4 -
AI-driven LoRa & LLM-enabled Kiosk & Food Delivery System
543 2 0 -
-
-
-
ESP32-C3 BLE Keyboard - Battery Powered with USB-C Charging
753 0 1 -
-
mammoth-3D SLM Voron Toolhead – Manual Drill & Tap Edition
713 0 1 -
-
AEL-2011 Power Supply Module
1392 0 2







