Engineer
SWITZERLAND • + Follow
Edit Project
Description
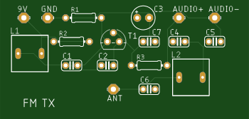
Fm transmitter
PART LIST:
C1, C5, C6 : 22 pf capacitor
C2: 10 pF trimmer capacitor
C3: 22 uF capacitor
C4 : 10 pf capacitor
C7: 470 pF capacitor
L1, L2 : 100 nH or 4 turns coil with 5 mm diameter
R1: 100 Ohm resistor
R2: 100 kOhm reistor
R3: 15 kOhm resistor
3,5 mm Audio Jack
ANT: 20 - 30 cm of wire
Jul 31,2025
287 views
Fm transmitter
Fm transmitter
287
0
0
Published: Jul 31,2025
Standard PCB
BOM(Bill of materials)
Purchase
Donation Received ($)
PCBWay Donate 10% cost To Author
File Last Updated: 2025/08/01 (GMT+8)
File update record
2025-08-0101:13:11
Gerber file is updated.
2025-08-0101:00:57
Gerber file is updated.
2025-08-0100:59:32
Parts List (BOM) is updated.
2025-08-0100:59:32
Gerber file is updated.
Only PCB
PCB+Assembly
*PCBWay community is a sharing platform. We are not responsible for any design issues and parameter issues (board thickness, surface finish, etc.) you choose.
Copy this HTML into your page to embed a link to order this shared project
Copy
Under the
Attribution-ShareAlike (CC BY-SA)
License.
Raspberry Pi 5 7 Inch Touch Screen IPS 1024x600 HD LCD HDMI-compatible Display for RPI 4B 3B+ OPI 5 AIDA64 PC Secondary Screen(Without Speaker)
BUY NOW
Topic
- Comments(0)
- Likes(0)
Upload photo
You can only upload 5 files in total. Each file cannot exceed 2MB. Supports JPG, JPEG, GIF, PNG, BMP
0 / 10000
It looks like you have not written anything. Please add a comment and try again.
You can upload up to 5 images!
Image size should not exceed 2MB!
File format not supported!
View More
View More
VOTING
0 votes
- 0 USER VOTES
0.00
- YOUR VOTE 0.00 0.00
- 1
- 2
- 3
- 4
- 5
- 6
- 7
- 8
- 9
- 10
Design
1/4
- 1
- 2
- 3
- 4
- 5
- 6
- 7
- 8
- 9
- 10
Usability
2/4
- 1
- 2
- 3
- 4
- 5
- 6
- 7
- 8
- 9
- 10
Creativity
3/4
- 1
- 2
- 3
- 4
- 5
- 6
- 7
- 8
- 9
- 10
Content
4/4
More by Engineer
-
TDA7000 Fm Radio
Fm Radio with TDA7000ANT 1 is antenna ground (if you use a telescopic or a single wire connect the p...
-
Fm notch filter
FM Bandstop (Notch) FilterL1, L2, L3 : 0.3 uHC1: C2, C3: 7 pF
-
microphone module
microphone amplifier module
-
Altimeter sensor
Altimeter, pressure sensor with MS561101BA03
-
BF199 untuned radio receiver
Receives shortwave (not tuned)T1: BF199C1: 100 nFR1: 1.5kR2: 300kC2: 1 nFL1: 10 uHL2: 2 uHAF / AFGND...
-
LM7809 9V Voltage Regulator
9v power supply using LM709, with reverse polarity protection at the input. Use an heatsink1x LM7809...
-
LM386 Amplifier board
Mono audio amplifier with a LM386, gain of 200 (47 db)IC1: LM386C1: 100 uFC2: 10 uFIN: Audio jackOUT...
-
MAV-11BSM / ERA-11 Amplifier board
MAV-11BSM or ERA-11 Amplifier board1x MAV-11BSM (or ERA-11)C1, C2: 150 pFR1: 70 OhmRFIN - RFOUT 2 x ...
-
TA7642 Direct conversion Medium wave receiver
Voltage: 3 - 5 VPARTS:1x TA7642T1: BC337 (or any NPN transistor)R1: 100kR2: R3 1kR3: 1KR4: 470RR5: 4...
-
AM Medium wave transmitter
Low power AM Medium wave transmitter, for old radios for example.If you use an antenna longer than 1...
-
vibration sensor
PARTS:9V Battery ClipIC1: LM741 or UA741PIEZO: Piezo transducer positivePIEZO_GND: Piezo negativeC1:...
-
Heart pulse sensor
Place one finger on both TX and RX IR leds, and the PULSE led will blink. IC socketIC1: LM358TX: IR...
-
HF preamp medium wave 40 db
MW gain: 40 dbSW gain: 20 - 10 dbQ1: J111 or J310T1: 2N3904C1: 10 nFC2, C3: 100 nFR1: 1MOhmR2: 6,8 k...
-
Proximity sensor
IC1: LM358TM1: 100KΩ variable resistorR1: 1KΩR2: 10KΩD1: IR LedD2: IR receiver photodiode (black)9D3...
-
Fm transmitter
PART LIST:C1, C5, C6 : 22 pf capacitorC2: 10 pF trimmer capacitorC3: 22 uF capacitorC4 : 10 pf capac...
-
CD4026 Counter with external clock
Counter with CD4026 and 1-digit 7 segments led display. Needs external clock ( from a 555, signal ge...
-
Air quality sensor
MQ-135 Air quality sensor, Arduino nano, SSD1306 OLED
You may also like
-
ARPS-2 – Arduino-Compatible Robot Project Shield for Arduino UNO
21 0 0 -
A Compact Charging Breakout Board For Waveshare ESP32-C3
530 3 4 -
AI-driven LoRa & LLM-enabled Kiosk & Food Delivery System
517 2 0 -
-
-
-
ESP32-C3 BLE Keyboard - Battery Powered with USB-C Charging
728 0 1 -
-
mammoth-3D SLM Voron Toolhead – Manual Drill & Tap Edition
694 0 1 -
-
AEL-2011 Power Supply Module
1371 0 2







