Mohammad Ali Afzal Haider
PAKISTAN • + Follow
Edit Project
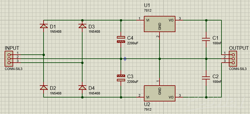
Components
|
|
1N5408 |
x 4 | |
|
|
7812 |
x 1 | |
|
|
7912 |
x 1 | |
|
|
2200uF 35V 16X25 |
x 2 | |
|
|
CAP-X7R-0402-100NF-50V |
x 2 |
Description
Dual 12 Volt Supply Circuit
This project is a Dual 12-volt supply circuit that takes a 12V AC input from a centre-tapped transformer and provides a DC +12 to -12 output.
Schematic and Layout
Jun 25,2025
328 views
Dual 12 Volt Supply Circuit
This circuit provide +12 and -12 with current upto 3A
328
0
0
Published: Jun 25,2025
Standard PCB
Download Gerber file 3
Purchase
Donation Received ($)
PCBWay Donate 10% cost To Author
Only PCB
*PCBWay community is a sharing platform. We are not responsible for any design issues and parameter issues (board thickness, surface finish, etc.) you choose.
Copy this HTML into your page to embed a link to order this shared project
Copy
Under the
Attribution-ShareAlike (CC BY-SA)
License.
Raspberry Pi 5 7 Inch Touch Screen IPS 1024x600 HD LCD HDMI-compatible Display for RPI 4B 3B+ OPI 5 AIDA64 PC Secondary Screen(Without Speaker)
BUY NOW- Comments(0)
- Likes(0)
Upload photo
You can only upload 5 files in total. Each file cannot exceed 2MB. Supports JPG, JPEG, GIF, PNG, BMP
0 / 10000
It looks like you have not written anything. Please add a comment and try again.
You can upload up to 5 images!
Image size should not exceed 2MB!
File format not supported!
View More
View More
VOTING
0 votes
- 0 USER VOTES
0.00
- YOUR VOTE 0.00 0.00
- 1
- 2
- 3
- 4
- 5
- 6
- 7
- 8
- 9
- 10
Design
1/4
- 1
- 2
- 3
- 4
- 5
- 6
- 7
- 8
- 9
- 10
Usability
2/4
- 1
- 2
- 3
- 4
- 5
- 6
- 7
- 8
- 9
- 10
Creativity
3/4
- 1
- 2
- 3
- 4
- 5
- 6
- 7
- 8
- 9
- 10
Content
4/4
More by Mohammad Ali Afzal Haider
You may also like
-
ARPS-2 – Arduino-Compatible Robot Project Shield for Arduino UNO
403 0 0 -
A Compact Charging Breakout Board For Waveshare ESP32-C3
752 3 6 -
AI-driven LoRa & LLM-enabled Kiosk & Food Delivery System
730 2 0 -
-
-
-
ESP32-C3 BLE Keyboard - Battery Powered with USB-C Charging
949 0 1 -
-
mammoth-3D SLM Voron Toolhead – Manual Drill & Tap Edition
798 0 1 -
-
AEL-2011 Power Supply Module
1563 0 2







