Engineer
UNITED KINGDOM • + Follow
Edit Project
Description
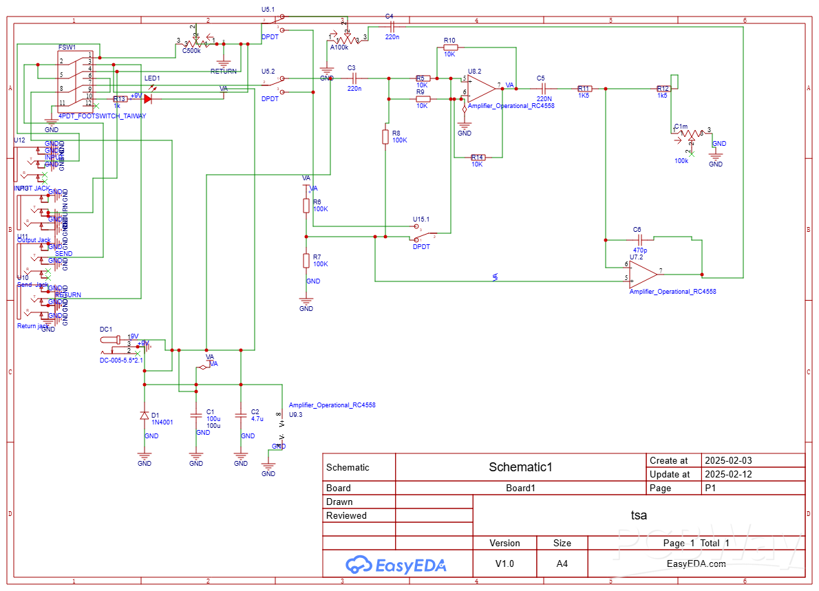
Death By Audio Total Sonic Annihalation 2
Really wanted to play with this pedal but couldn't justify the price. the circuit is easy and fun. Uses not very common footswitch
Schematic and Layout
Feb 13,2025
317 views
Death By Audio Total Sonic Annihalation 2
2 Layers PCB 85.3 x 102.5 mm FR-4, 1.6 mm, 1, HASL with lead, Green Solder Mask, White silkscreen
feedback loop with switches to limit or control phase
317
0
0
Published: Feb 13,2025
Standard PCB
Download Gerber file 5
BOM(Bill of materials)
Purchase
Donation Received ($)
PCBWay Donate 10% cost To Author
File Last Updated: 2025/02/13 (GMT+8)
File update record
2025-02-1311:01:21
Parts List (BOM) is updated.
2025-02-1311:01:21
Gerber file is updated.
Only PCB
PCB+Assembly
*PCBWay community is a sharing platform. We are not responsible for any design issues and parameter issues (board thickness, surface finish, etc.) you choose.
Copy this HTML into your page to embed a link to order this shared project
Copy
Under the
Attribution-ShareAlike (CC BY-SA)
License.
Raspberry Pi 5 7 Inch Touch Screen IPS 1024x600 HD LCD HDMI-compatible Display for RPI 4B 3B+ OPI 5 AIDA64 PC Secondary Screen(Without Speaker)
BUY NOW- Comments(0)
- Likes(0)
Upload photo
You can only upload 5 files in total. Each file cannot exceed 2MB. Supports JPG, JPEG, GIF, PNG, BMP
0 / 10000
It looks like you have not written anything. Please add a comment and try again.
You can upload up to 5 images!
Image size should not exceed 2MB!
File format not supported!
View More
View More
VOTING
0 votes
- 0 USER VOTES
0.00
- YOUR VOTE 0.00 0.00
- 1
- 2
- 3
- 4
- 5
- 6
- 7
- 8
- 9
- 10
Design
1/4
- 1
- 2
- 3
- 4
- 5
- 6
- 7
- 8
- 9
- 10
Usability
2/4
- 1
- 2
- 3
- 4
- 5
- 6
- 7
- 8
- 9
- 10
Creativity
3/4
- 1
- 2
- 3
- 4
- 5
- 6
- 7
- 8
- 9
- 10
Content
4/4
More by Engineer
You may also like
-
ARPS-2 – Arduino-Compatible Robot Project Shield for Arduino UNO
407 0 0 -
A Compact Charging Breakout Board For Waveshare ESP32-C3
758 3 6 -
AI-driven LoRa & LLM-enabled Kiosk & Food Delivery System
733 2 0 -
-
-
-
ESP32-C3 BLE Keyboard - Battery Powered with USB-C Charging
950 0 1 -
-
mammoth-3D SLM Voron Toolhead – Manual Drill & Tap Edition
827 0 1 -
-
AEL-2011 Power Supply Module
1564 0 2







