|
MFR-25FBF52-6K8YAGEO
|
x 1 |
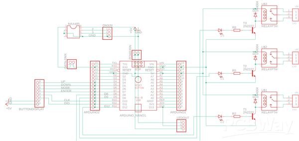
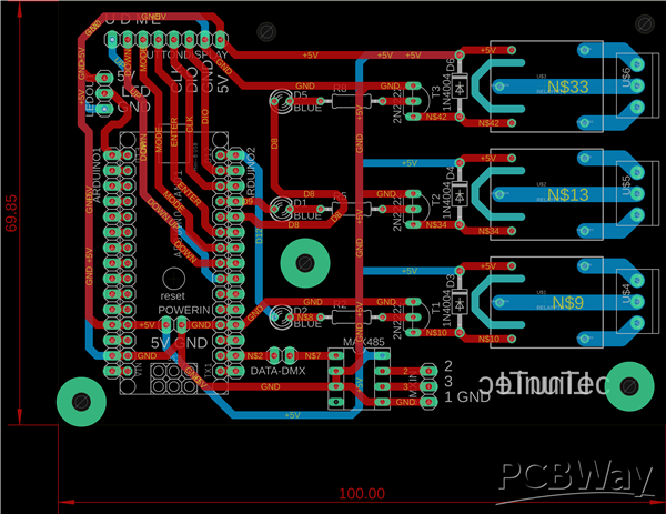
DMX-Lüfter
Benötigte Bauteile:
4x Taster 6x6mm (https://funduinoshop.com/bauelemente/taster-und-schalter/taster/taster-sortiment-10x20-stueck-6mm-basis)
3x 1/4W 6,8K Widerstand (https://www.reichelt.de/widerstand-kohleschicht-6-8-kohm-0207-250-mw-5--1-4w-6-8k-p1453.html)
1x Arduino Nano (https://funduinoshop.com/elektronische-module/sonstige/mikrocontroller/funduino-nano-r3-ch340-chip-ungeloetet)
2x Buchsenleiste, gerade, 15pol, 2,54mm (https://funduinoshop.com/bauelemente/steckverbinder/stift-und-buchsenleisten/buchsenleiste-1-x-15p-2.54mm-rastermass-11mm-pinlaenge)
4x Buchsenleiste, gerade, 8pol, 2,54mm (ein Pin entfernen) (https://funduinoshop.com/bauelemente/steckverbinder/stift-und-buchsenleisten/buchsenleiste/header-pin-female-1-x-8p-2.54mm-1cm-pinlaenge)
1x Stiftleiste, (https://funduinoshop.com/bauelemente/steckverbinder/stift-und-buchsenleisten/40-pin-pinleiste-schwarz/2.54mm-raster-standard-im-bereich-arduino)
1x Lüfter (https://dalap.at/products/bodenventilator-o-45-cm-chrom-x1687)
1x MAX 485 (https://www.reichelt.de/rs485-422-1-treiber-1-empfaenger-dip-8-max-485-cpa-p39599.html)
1x IC-Sockel, 8-polig (https://www.reichelt.de/ic-sockel-8-polig-doppelter-federkontakt-gs-8-p8230.html?search=ic+sockel+8)
1x XLR-Flanschbuchse, (3-polig) (https://www.reichelt.com/neutrik-xlr-flanschbuchse-3-polig-neutrik-nc-3fdl-p34532.html)
1x XLR-Flanschstecker, (3-polig) (https://www.reichelt.com/neutrik-xlr-flanschstecker-3-polig-neutrik-nc-3mdl-p34537.html)
1x JST - Buchsengehäuse, 1x3-polig - PH (https://www.reichelt.de/jst-buchsengehaeuse-1x3-polig-ph-jst-ph3p-bu-p185042.html)
1x JST - Stiftleiste, gerade, 1x3-polig - PH (https://www.reichelt.de/jst-stiftleiste-gerade-1x3-polig-ph-jst-ph3p-st-p185050.html)
3x JST - Crimpkontakt, Buchse - PH (https://www.reichelt.de/jst-crimpkontakt-buchse-ph-jst-ph-ckb-p185071.html)
3x SRD-05VDC-SL-C (https://www.lcsc.com/product-detail/Power-Relays_Ningbo-Songle-Relay-SRD-05VDC-SL-C_C35449.html)
3x BC 548A Bipolartransistor, NPN (https://www.reichelt.de/bipolartransistor-npn-30v-0-1a-0-5w-to-92-bc-548a-p5008.html)
3x 1N 4007 Gleichrichterdiode (https://www.reichelt.de/gleichrichterdiode-1000-v-1-a-do-41-1n-4007-p1729.html)
3x LED, 3mm, bedrahtet, rot (https://www.reichelt.de/led-3mm-bedrahtet-rot-10-mcd-60--3004r4d-epa-p-p361586.html)
https://funduinoshop.com/ & https://www.reichelt.com/de/ & https://www.conrad.de/ & https://www.voelkner.de/


DMX-Lüfter
*PCBWay community is a sharing platform. We are not responsible for any design issues and parameter issues (board thickness, surface finish, etc.) you choose.
Raspberry Pi 5 7 Inch Touch Screen IPS 1024x600 HD LCD HDMI-compatible Display for RPI 4B 3B+ OPI 5 AIDA64 PC Secondary Screen(Without Speaker)
BUY NOW- Comments(0)
- Likes(0)
- 0 USER VOTES
- YOUR VOTE 0.00 0.00
- 1
- 2
- 3
- 4
- 5
- 6
- 7
- 8
- 9
- 10
- 1
- 2
- 3
- 4
- 5
- 6
- 7
- 8
- 9
- 10
- 1
- 2
- 3
- 4
- 5
- 6
- 7
- 8
- 9
- 10
- 1
- 2
- 3
- 4
- 5
- 6
- 7
- 8
- 9
- 10
More by Linus Emmering
-
DMX LED Bar 1 Nur Taster Teil 2
DMX LED Bar 1 Nur Taster Teil 1Arduino Projekt Max485Benötigte Bauteile:4x Taster 6x6mm4x Widerständ...
-
7 segment with 7 Servo / 7 Segment mit 7 Servos / Siebensegmentanzeige
Siebensegmentanzeige mit 7 ServosBenötigte Bauteile:7x 1/4W 220 Widerstand, Kohleschicht, 220 Ohm14x...
-
E-Dimmer 0-50V 4 fach
E-Dimmer 0-50V 4 fach
-
E-Dimmer 0-50V 1 fach
E-Dimmer 0-50V 1 fach
-
DMX Relias Box V2 Tasterplatine
DMX Relias BoxBenötigte Bauteile:4x Taster 6x6mm4x Widerstände 1kOhm
-
DMX Relias Box V2 Hauptplatine
DMX Relias BoxBenötigte Bauteile:1x Arduino Nano1x Max4851x IC-Sockel, 8-polig2x Buchsenleiste, gera...
-
Arduino-Spinnen-Roboter Pro Mini
Anleitung auf Bau ProgrammierungAnleitung Bluetooth ControlSpider robot(quad robot, quadruped)-SG90B...
-
Arduino-Spinnen-Roboter Nano
Anleitung auf Bau ProgrammierungAnleitung Bluetooth ControlSpider robot(quad robot, quadruped)-SG90B...
-
Neopixel-LED-Matrix
Benötigte Library:Adafruit_NeoPixelAdafruit_NeoMatrixBenötigte Bauteile:1x Arduino NanoWS2812B 4Pin ...
-
DMX-Lüfter
Benötigte Bauteile:4x Taster 6x6mm (https://funduinoshop.com/bauelemente/taster-und-schalter/taster/...
-
Arduino-Flugzeugbeleuchtung-mit-Attiny85
Arduino Flugzeugbeleuchtung mit Attiny85Benötigte Bauteile:4x Widerstand 270Ohm5x Widerstand 150Ohm1...
-
Arduino Programmierstation Atmega328 & Attiny85
Arduino Programmierstation Atmega328 & Attiny85Benötigte Bauteile:- 1x LED Grün 3mm- ...
-
Temperaturmessstation
Arduino Temp SensorBenötigte Bauteile:4x Taster 6x6mm4x Widerstände 1kOhm1x Arduino Nano1x Widerstan...
-
DMX LED Bar 2 Nur Taster Teil 1
DMX LED Bar 2 Nur Taster Teil 1Arduino Projekt Max485Benötigte Bauteile:4x Taster 6x6mm4x Widerständ...
-
DMX Relias Box
DMX Relias BoxBenötigte Bauteile:4x Taster 6x6mm4x Widerstände 1kOhm1x Arduino Nano1x Max4851x IC-So...
-
-
ARPS-2 – Arduino-Compatible Robot Project Shield for Arduino UNO
814 0 2 -
A Compact Charging Breakout Board For Waveshare ESP32-C3
1366 3 6 -
AI-driven LoRa & LLM-enabled Kiosk & Food Delivery System
1295 2 0 -
-
-
-
ESP32-C3 BLE Keyboard - Battery Powered with USB-C Charging
1494 0 1 -
-
mammoth-3D SLM Voron Toolhead – Manual Drill & Tap Edition
1163 0 1 -







