DAC with TDA1541
DAC with TDA1541. only TDA1541
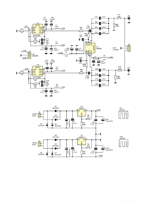
D/A converters were made as a modular device. Individual tiles perform one system function, each of them has a separate power supply. The block diagram of the proposed solution is shown to Figure 1.
SPDIF receiver.
The SPDIF signal from the J1 connector through the TR1 separating transformer is given to the U2 system input. Role of the SPDIF/I2S decoder The WM8804 system is full - the Wolfson receiver, popular and enjoying good reputation. WM8804 is very easy to apply, it is also characterized by good parameters of the I2S output signal, e.g. a small jitter. The ideological diagram of the receiver is presented in Figure 2. The system is configured. Generator work frequency The WM8804 clock receiver is stabilized with an external XT1 quartz with a frequency of 12 MHz. It is worth taking care of the quality of the clock signal generator and try to buy a quartz with the best stability.
The correct recovery restart is provided by a specialized MCP100T (U1) system in a version powered by a voltage of 3 V, because, according to my experience - the often used RC circuit sometimes fails causing incorrect operation of the receiver. The decated I2S signal is connected to the J4 connector. The receiver is powered by two LDO stabilizers, the digital and analog (U2) part are powered separately. An additional circuit consisting of a L2 choke and a capacitor C4 filters the power supply of the PLL loop. Variable voltage is straightened using the rapid bridge and filtered by CE1 capacitor with low ESR. The 6 V/0.5A alternating voltage is taken from a separate power transformer winding. The LD1 LED signals the correct collection of SPDIF data.
D/A converter.
The I2S signal from the receiver, through the U1 and U3 lines transceivers ensuring a signal converting 3.3 V to the TTL level accepted by the transducer system, is supplied to the I2S U4 system inputs. The 3.3 V power supply required for the correct operation of transceivers is supplied from the receiver module. Capacitors C3...C16 separates TDA1541 conversion levels. It is worth taking care of their quality because they have a direct impact on the transducer operation. Very good quality plastic capacitors should be used, preferably from proven manufacturers. Philips recommended the use of 100 NF capacitors, but in many factory applications larger capacities are used, from a fast diode rectifier and a separate transformer winding. In addition, each of the voltages is filtered with a choke and capacitor (e.g. a choke L1, C18 and CE1 capacitors) to ensure unused power supply and low influence of cooperating analog and digital transducer. The processed analog current signal is connected to the J5 connector.
Conversion system I/U.
The diagram of the system is shown in Figure 4. The output converter current is processed into a voltage signal and filtered in a system based on high -quality operational amplifiers. The converter has separate amplifiers for each channel. AD797 amplifiers have been used characterized by the precision of work and a wide transfer band as well as the good opinion of users. The filter is built on a modern double LM4562 amplifier. In the system, to fully use the properties of amplifiers, it is necessary to use high quality passive elements. This is necessary due to the shaping of frequency characteristics, and what is associated with it - a direct impact on the sound. Precise or at least selected for the sake of value tolerance and to minimize the differences between stereo channels.
The system is powered from a separate power supply with a systemic solution identical as in the D/A converter. Due to on a large required coupling capacity at the output is possible to use a single C5L, C5R axial capacitor or a set of several smaller block C6L...C8L, C6R...C8R.
DAC with TDA1541
*PCBWay community is a sharing platform. We are not responsible for any design issues and parameter issues (board thickness, surface finish, etc.) you choose.
Raspberry Pi 5 7 Inch Touch Screen IPS 1024x600 HD LCD HDMI-compatible Display for RPI 4B 3B+ OPI 5 AIDA64 PC Secondary Screen(Without Speaker)
BUY NOW- Comments(7)
- Likes(9)
-
Ben Burkitt
May 04,2025
-
Engineer
Feb 28,2025
-
Engineer
Feb 11,2025
-
Riccardo Allegri
Aug 24,2024
-
Engineer
Apr 15,2024
-
Engineer
May 10,2023
-
J j
Feb 21,2023
-
MINORU HOROKANAI SHUMARINAI
Oct 24,2022
-
Engineer
Sep 23,2022
- 0 USER VOTES
- YOUR VOTE 0.00 0.00
- 1
- 2
- 3
- 4
- 5
- 6
- 7
- 8
- 9
- 10
- 1
- 2
- 3
- 4
- 5
- 6
- 7
- 8
- 9
- 10
- 1
- 2
- 3
- 4
- 5
- 6
- 7
- 8
- 9
- 10
- 1
- 2
- 3
- 4
- 5
- 6
- 7
- 8
- 9
- 10
More by John Sparrow
-
Nixie bargraph thermometer with Arduino
Besides the well known numerical nixie tubes, other types of neon filled tubes were also used in the...
-
Сirklotron with germanium transistors Darlington output.
Сirklotron with germanium transistors Darlington output.Forum:https://www.diyaudio.com/forums/solid-...
-
Speaker Turn-On Delay and DC Protector
Speaker protection with galvanic isolation from the amplifier.
-
YES-4M-SAB amplifier
Forum thread:https://forum.vegalab.ru/showthread.php?t=81794
-
Christmas tree
Circular Christmas tree 2023(C) Elektor
-
Delay Power On
Device for delaying the supply of anode voltage in tube power amplifiers. The delay time is adjustab...
-
MM RIAA preamp 6Ж38П - 6Н6П
RIAA preamp 6Ж38П - 6Н6ПAlmost universal printed circuit board on which you can collect RIAA preamp.
-
MM RIAA preamp EF86 - ECC88
RIAA preamp EF86 - ECC88Almost universal printed circuit board on which you can collect RIAA preamp.
-
"The End Millennium" clone amplifier
Amplifier Millennium v4
-
JFET Circlotrons without NFB KP-3
JFET Circlotrons without NFB KP-3Power supply: https://www.pcbway.com/project/shareproject/Power_sup...
-
Power supply for JFET Circlotrons without NFB KP-3
Stabelized power supply for JFET Circlotrons without NFB KP-3
-
Amplifier "Yes-6"
Audio amplifier "Yes-6".https://forum.vegalab.ru/showthread.php?t=90816
-
RIAA MM/MC preamplifier Parasound Zphono
RIAA preamplifier Parasound Zphono
-
Loudspeaker Testing Jiq
Features and Specifications- Measures loudspeaker driver frequency and phase responses- Measures lou...
-
Salas folded simplistic phono
Salas folded simplistic phonohttps://www.diyaudio.com/community/threads/simplistic-njfet-riaa.129126...
-
Amplifier "Yes-7"
Amplifier "Yes-7"Audio amplifier "Yes-7".Published with the permission of the author.Link to the for...
-
Amplifier "Yes-7"
Audio amplifier "Yes-7".Published with the permission of the author.Link to the forum (russian) with...
-
Salas UltraBiB shunt regulator with LT4320 diode bridge
My version of tracing printed circuit boards Salas UltraBiB shunt regulator.PCB are not for commerci...
-
ARPS-2 – Arduino-Compatible Robot Project Shield for Arduino UNO
463 0 0 -
A Compact Charging Breakout Board For Waveshare ESP32-C3
844 3 6 -
AI-driven LoRa & LLM-enabled Kiosk & Food Delivery System
793 2 0 -
-
-
-
ESP32-C3 BLE Keyboard - Battery Powered with USB-C Charging
1036 0 1 -
-
mammoth-3D SLM Voron Toolhead – Manual Drill & Tap Edition
895 0 1 -
-
AEL-2011 Power Supply Module
1648 0 2







