|
Altium DesignerAltium Designer
|
|
|
|
LT Spice VIILinear Tech / Analog Devices
|
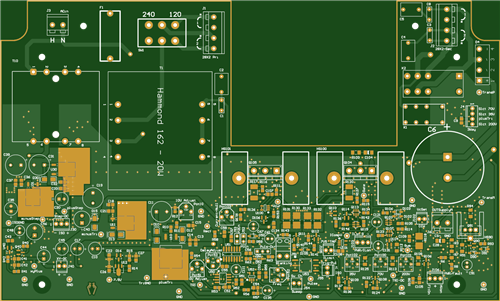
Curve Tracer Rev 3 (1 of 4)
This is 1 of 4 PCB's designed and built by Paul Versteeg, Bud Bennet and Mark Allie. The original design is all from Paul Versteeg. The curve tracer is described in more detail than humans should be allowed on Paul's Blog. Search for Paul curve tracer and you will find it. Go there now and read about it. There is everything from schematics to circuit descriptions and construction hints. Once you look at this blog you can decide if you want to build one of these. It is mostly surface mount which in my opinion makes it easier to build than through hole.
PCB way made 10 of these for me with all surface mount components installed. They did a fine job.
Note there are no schematics given here as they are all on Paul's Blog and that is where everything is kept up to date.
Total 4 pcb design for the Curve Tracer Rev 3 project:
One thing I did when I made the curve tracer was only populated connectors on one side of the wires. I soldered the other side to the board directly. I did this to save money. I used connectors on the front panel when ever possible. Any connection that went to the main board from the front panel had the wires soldered directly to the main board with a connector on the front panel. There is a description on putting all this together on Paul V’s curve tracer blog.
Curve Tracer Rev 3 (1 of 4)
*PCBWay community is a sharing platform. We are not responsible for any design issues and parameter issues (board thickness, surface finish, etc.) you choose.
Raspberry Pi 5 7 Inch Touch Screen IPS 1024x600 HD LCD HDMI-compatible Display for RPI 4B 3B+ OPI 5 AIDA64 PC Secondary Screen(Without Speaker)
BUY NOW- Comments(0)
- Likes(2)
-
Engineer
May 07,2025
-
Darren Conway
Oct 08,2023
- 0 USER VOTES
- YOUR VOTE 0.00 0.00
- 1
- 2
- 3
- 4
- 5
- 6
- 7
- 8
- 9
- 10
- 1
- 2
- 3
- 4
- 5
- 6
- 7
- 8
- 9
- 10
- 1
- 2
- 3
- 4
- 5
- 6
- 7
- 8
- 9
- 10
- 1
- 2
- 3
- 4
- 5
- 6
- 7
- 8
- 9
- 10
More by Mark Allie
-
Curve Tracer Rev 3 (4 of 4)
This is 4 of 4 PCB's designed and built by Paul Versteeg, Bud Bennet and Mark Allie. The original de...
-
Curve Tracer Rev 3 (3 of 4)
This is 3 of 4 PCB's designed and built by Paul Versteeg, Bud Bennet and Mark Allie. The original de...
-
Curve Tracer Rev 3 (2 of 4)
This is 2 of 4 PCB's designed and built by Paul Versteeg, Bud Bennet and Mark Allie. The original de...
-
Curve Tracer Rev 3 (1 of 4)
This is 1 of 4 PCB's designed and built by Paul Versteeg, Bud Bennet and Mark Allie. The original de...
-
ARPS-2 – Arduino-Compatible Robot Project Shield for Arduino UNO
112 0 0 -
A Compact Charging Breakout Board For Waveshare ESP32-C3
592 3 4 -
AI-driven LoRa & LLM-enabled Kiosk & Food Delivery System
584 2 0 -
-
-
-
ESP32-C3 BLE Keyboard - Battery Powered with USB-C Charging
794 0 1 -
-
mammoth-3D SLM Voron Toolhead – Manual Drill & Tap Edition
726 0 1 -
-
AEL-2011 Power Supply Module
1430 0 2







