Engineer
UNITED STATES OF AMERICA • + Follow
Edit Project
Components
|
|
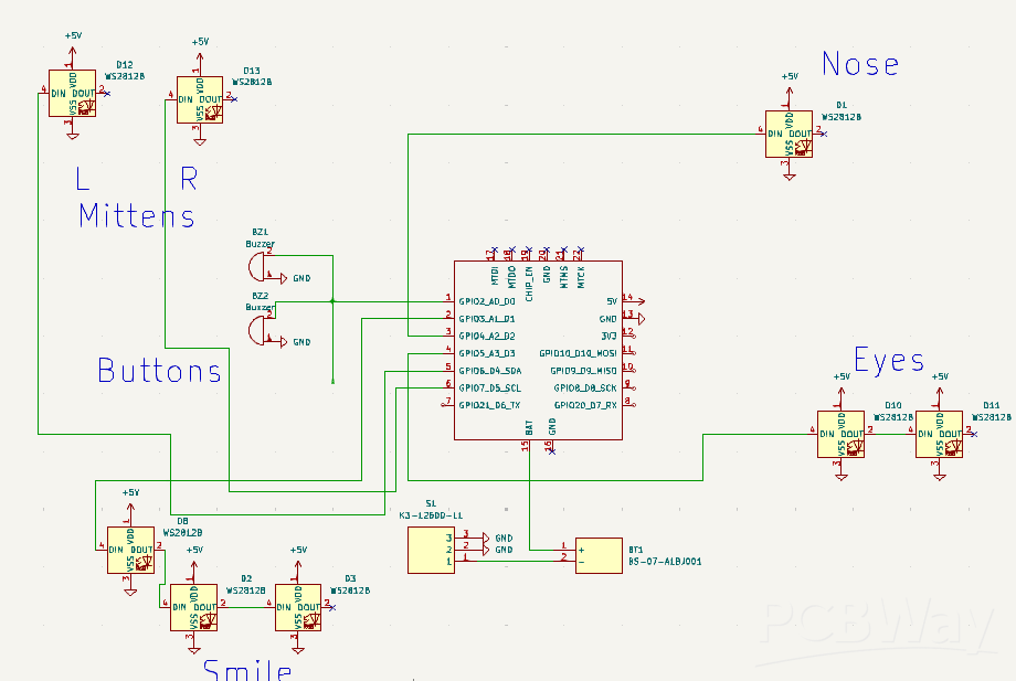
Xiao ESP32C3Seeed Studio
|
x 1 | |
|
|
WS2812B-2020Worldsemi
|
x 8 | |
|
|
CR2032-BS-5-1 |
x 1 | |
|
TP124005-2DB UNLIMITED
|
x 2 | |
|
|
450301014042Würth Elektronik
|
x 1 |
Tools, APP Software Used etc.
|
arduino IDEArduino
|
Description
Christmas Ornament Snowman
This PCB makes for a wonderful gift during the holiday season. It is a snowman, which uses RGB LEDs and some buzzers that are customizable.
The large part on the side is there to allow for it to be assembled on one side, helping to reduce the cost if assembled at a fab. This breaks off easily or can be cut using a dremel.
Jan 17,2025
242 views
Christmas Ornament Snowman
This PCB makes for a wonderful gift during the holiday season. It is a snowman, which uses RGB LEDs and some buzzers that are customizable.
242
0
3
Published: Jan 17,2025
Standard PCB
BOM(Bill of materials)
Purchase
Donation Received ($)
PCBWay Donate 10% cost To Author
File Last Updated: 2025/01/17 (GMT+8)
File update record
2025-01-1709:34:49
Parts List (BOM) is updated.
Only PCB
PCB+Assembly
*PCBWay community is a sharing platform. We are not responsible for any design issues and parameter issues (board thickness, surface finish, etc.) you choose.
Copy this HTML into your page to embed a link to order this shared project
Copy
Under the
Attribution-ShareAlike (CC BY-SA)
License.
Raspberry Pi 5 7 Inch Touch Screen IPS 1024x600 HD LCD HDMI-compatible Display for RPI 4B 3B+ OPI 5 AIDA64 PC Secondary Screen(Without Speaker)
BUY NOW
Topic
- Comments(3)
- Likes(0)
Upload photo
You can only upload 5 files in total. Each file cannot exceed 2MB. Supports JPG, JPEG, GIF, PNG, BMP
0 / 10000
It looks like you have not written anything. Please add a comment and try again.
You can upload up to 5 images!
Image size should not exceed 2MB!
File format not supported!
View More
View More
VOTING
0 votes
- 0 USER VOTES
0.00
- YOUR VOTE 0.00 0.00
- 1
- 2
- 3
- 4
- 5
- 6
- 7
- 8
- 9
- 10
Design
1/4
- 1
- 2
- 3
- 4
- 5
- 6
- 7
- 8
- 9
- 10
Usability
2/4
- 1
- 2
- 3
- 4
- 5
- 6
- 7
- 8
- 9
- 10
Creativity
3/4
- 1
- 2
- 3
- 4
- 5
- 6
- 7
- 8
- 9
- 10
Content
4/4
More by Engineer
You may also like
-
ARPS-2 – Arduino-Compatible Robot Project Shield for Arduino UNO
536 0 0 -
A Compact Charging Breakout Board For Waveshare ESP32-C3
987 3 6 -
AI-driven LoRa & LLM-enabled Kiosk & Food Delivery System
871 2 0 -
-
-
-
ESP32-C3 BLE Keyboard - Battery Powered with USB-C Charging
1143 0 1 -
-
mammoth-3D SLM Voron Toolhead – Manual Drill & Tap Edition
974 0 1 -
-
AEL-2011 Power Supply Module
1737 0 2







