CNC PCB Machine Controller Board
This project is a custom-designed PCB controller for CNC machines, focusing on reliability, precision, and ease of integration. The goal is to create a compact and cost-effective solution that can control stepper motors, spindle, and other CNC peripherals with high accuracy.
I decided to build this project because most CNC controller boards available in the market are either too expensive or lack the flexibility for hobbyists and makers. By designing my own PCB, I have full control over the layout, connectors, and features, making it suitable for small desktop CNC machines used for PCB milling, engraving, and light machining tasks.
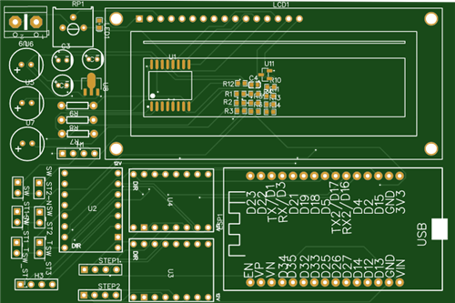
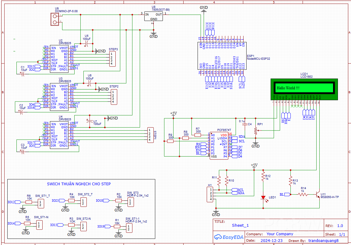
The board features:
Microcontroller-based control for smooth motion and precise timing
Stepper motor driver interfaces (compatible with popular driver modules)
Relay/SSR outputs for spindle and coolant control
Limit switch inputs for homing and safety
Isolated communication interface (RS485 or USB) for robust data transfer
Compact PCB design to fit into small CNC enclosures
The system works by connecting to a computer running CNC control software (e.g., GRBL, bCNC, or CNCjs). The controller receives G-code commands, interprets them, and sends step/direction signals to the stepper drivers, precisely controlling the CNC machine's motion.
This project demonstrates how PCB design can optimize CNC control, improve reliability, and make DIY CNC machines more accessible for makers and engineers.
CNC PCB Machine Controller Board
*PCBWay community is a sharing platform. We are not responsible for any design issues and parameter issues (board thickness, surface finish, etc.) you choose.
Raspberry Pi 5 7 Inch Touch Screen IPS 1024x600 HD LCD HDMI-compatible Display for RPI 4B 3B+ OPI 5 AIDA64 PC Secondary Screen(Without Speaker)
BUY NOW- Comments(4)
- Likes(2)
-
Marko Malekin
Dec 29,2025
-
Quang Doan
Sep 17,2025
- 0 USER VOTES
- YOUR VOTE 0.00 0.00
- 1
- 2
- 3
- 4
- 5
- 6
- 7
- 8
- 9
- 10
- 1
- 2
- 3
- 4
- 5
- 6
- 7
- 8
- 9
- 10
- 1
- 2
- 3
- 4
- 5
- 6
- 7
- 8
- 9
- 10
- 1
- 2
- 3
- 4
- 5
- 6
- 7
- 8
- 9
- 10
More by Quang Doan
-
-
ARPS-2 – Arduino-Compatible Robot Project Shield for Arduino UNO
878 0 2 -
-
A Compact Charging Breakout Board For Waveshare ESP32-C3
1441 3 6 -
AI-driven LoRa & LLM-enabled Kiosk & Food Delivery System
1391 2 0 -
-
-
-
ESP32-C3 BLE Keyboard - Battery Powered with USB-C Charging
1580 0 1 -
-
mammoth-3D SLM Voron Toolhead – Manual Drill & Tap Edition
1205 0 1







