RECEP UNAL
TURKEY • + Follow
Edit Project
Components
Tools, APP Software Used etc.
|
|
AVRDUDE+XLOADER |
Description
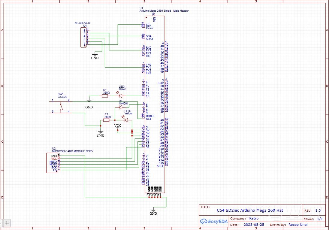
Commodore C64 SD2iec Hat For Arduino Mega 2560 R3
This project tested and works. With the project I have prepared, you will be able to have an external SD2iec for C64/C16/C116 (any computer with Serial port compatibility with Commodore 64) in the easiest way. The programming software and source file required to program Arduino Mega 2560 R3 as SD2iec are included in the appendix of my project.
Code
Schematic and Layout
May 26,2025
720 views
Commodore C64 SD2iec Hat For Arduino Mega 2560 R3
Commodore C64 SD2iec Hat For Arduino Mega 2560 R3
720
4
0
Published: May 26,2025
Standard PCB
Download Gerber file 14
Purchase
Donation Received ($)
PCBWay Donate 10% cost To Author
File Last Updated: 2025/06/28 (GMT+8)
File update record
2025-06-2821:47:24
Gerber file is updated.
2025-05-2822:02:51
Gerber file is updated.
2025-05-2616:34:09
Gerber file is updated.
Only PCB
*PCBWay community is a sharing platform. We are not responsible for any design issues and parameter issues (board thickness, surface finish, etc.) you choose.
Copy this HTML into your page to embed a link to order this shared project
Copy
Under the
Attribution-ShareAlike (CC BY-SA)
License.
Raspberry Pi 5 7 Inch Touch Screen IPS 1024x600 HD LCD HDMI-compatible Display for RPI 4B 3B+ OPI 5 AIDA64 PC Secondary Screen(Without Speaker)
BUY NOW- Comments(0)
- Likes(4)
Upload photo
You can only upload 5 files in total. Each file cannot exceed 2MB. Supports JPG, JPEG, GIF, PNG, BMP
0 / 10000
It looks like you have not written anything. Please add a comment and try again.
You can upload up to 5 images!
Image size should not exceed 2MB!
File format not supported!
View More
-
Arbe Lehmann
Oct 10,2025
-
Zoltan Hegyi
Jul 17,2025
-
Nazmi Mete Sev
Jul 01,2025
-
(DIY) C64iSTANBUL
May 27,2025
View More
VOTING
0 votes
- 0 USER VOTES
0.00
- YOUR VOTE 0.00 0.00
- 1
- 2
- 3
- 4
- 5
- 6
- 7
- 8
- 9
- 10
Design
1/4
- 1
- 2
- 3
- 4
- 5
- 6
- 7
- 8
- 9
- 10
Usability
2/4
- 1
- 2
- 3
- 4
- 5
- 6
- 7
- 8
- 9
- 10
Creativity
3/4
- 1
- 2
- 3
- 4
- 5
- 6
- 7
- 8
- 9
- 10
Content
4/4
More by RECEP UNAL
-
2332 2364 Rom To 27C64 Eprom Adaptor
This project has been tested and works for the Commodore C64. I'm using the adapter in my project in...
-
Commodore C64 SD2iec Hat For Arduino Mega 2560 R3
This project tested and works. With the project I have prepared, you will be able to have an externa...
-
ArduJOY (DB9 Retro Joystick to USB Adapter)
This circuit was made so that you can use your old style retro 9 pin joysticks in a PC environment. ...
-
ATARI 800XL 512 KB RAM CARD
With this circuit, your Atari 800 XL computer will have 512 KB of additional RAM that is Rambo/Compy...
You may also like
-
ARPS-2 – Arduino-Compatible Robot Project Shield for Arduino UNO
112 0 0 -
A Compact Charging Breakout Board For Waveshare ESP32-C3
595 3 4 -
AI-driven LoRa & LLM-enabled Kiosk & Food Delivery System
585 2 0 -
-
-
-
ESP32-C3 BLE Keyboard - Battery Powered with USB-C Charging
796 0 1 -
-
mammoth-3D SLM Voron Toolhead – Manual Drill & Tap Edition
726 0 1 -
-
AEL-2011 Power Supply Module
1430 0 2







