|
KiCad 9.0 |
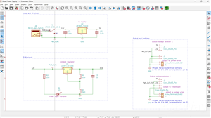
Bread Board Power Supply
Bread Board Power Supply — Compact Regulated Power Module for Prototyping
The Bread Board Power Supply is a purpose-built PCB module that delivers clean, regulated DC power directly to standard solderless breadboards, eliminating the need for bulky external adapters during electronics prototyping, testing, and learning. Designed with simplicity, reliability, and ease of use in mind, this board is ideal for students, hobbyists, makers, and embedded system developers who frequently build and iterate on circuit designs.
Bread Board Power Supply
*PCBWay community is a sharing platform. We are not responsible for any design issues and parameter issues (board thickness, surface finish, etc.) you choose.
Raspberry Pi 5 7 Inch Touch Screen IPS 1024x600 HD LCD HDMI-compatible Display for RPI 4B 3B+ OPI 5 AIDA64 PC Secondary Screen(Without Speaker)
BUY NOW- Comments(0)
- Likes(0)
- 0 USER VOTES
- YOUR VOTE 0.00 0.00
- 1
- 2
- 3
- 4
- 5
- 6
- 7
- 8
- 9
- 10
- 1
- 2
- 3
- 4
- 5
- 6
- 7
- 8
- 9
- 10
- 1
- 2
- 3
- 4
- 5
- 6
- 7
- 8
- 9
- 10
- 1
- 2
- 3
- 4
- 5
- 6
- 7
- 8
- 9
- 10
More by Mahesh Thilak K
-
EMG MUSCLE SENSOR
PCB Objective and Design IntentThe EMG sensor PCB is designed to capture extremely low-amplitude mu...
-
USING STM32 GPS TRACKER
This project presents a compact, reliable, and industry-oriented GPS tracking system built around an...
-
Transformer-Power-Supply
A compact AC-to-DC linear power supply PCB designed in KiCad. Features LM7805 voltage regulator, ful...
-
Servo Motor Tester
Servo Motor Tester based on an NA555 (555 timer) generating a standard servo control signal with adj...
-
Bread Board Power Supply
Bread Board Power Supply — Compact Regulated Power Module for Prototyping The Bread Board Power Su...
-
Tiny Solar Power Supply
Tiny Solar Power Supply — Ultra-Compact Renewable PCB Solution The Tiny Solar Power Supply is a...
-
Embedded MCU Data Logger with RTC & 512KB EEPROM
4-Layer ATmega328P IoT Data Logger PCBCompact 4-layer PCB (~50x40mm) featuring ATmega328P-AU MCU @16...
-
ARPS-2 – Arduino-Compatible Robot Project Shield for Arduino UNO
558 0 0 -
A Compact Charging Breakout Board For Waveshare ESP32-C3
1019 3 6 -
AI-driven LoRa & LLM-enabled Kiosk & Food Delivery System
901 2 0 -
-
-
-
ESP32-C3 BLE Keyboard - Battery Powered with USB-C Charging
1165 0 1 -
-
mammoth-3D SLM Voron Toolhead – Manual Drill & Tap Edition
989 0 1 -
-
AEL-2011 Power Supply Module
1759 0 2







