|
KiCADKicad
|
|
|
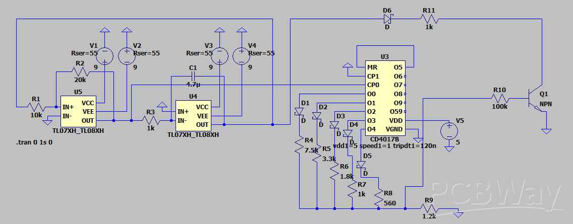
LT Spice |
Analogue IV Curve Tracer
The Analog I-V Curve Tracer is a compact evaluation module designed to generate standard characteristic curves for two- and three-terminal devices on any oscilloscope equipped with an X-Y mode. By utilizing a continuous triangle wave generated by an op-amp integrator and a decade counter used to generate a staircase wave, the module safely steps base current while sweeping collector voltage.
Simulations were conducted in LTSpice to validate design. A comparator op-amp circuit generates a 100Hz square wave that is fed into a comparator circuit generating a triangle wave. The op-amps used are the TL072H.
The square wave is fed into the clock signal of the CD4017B and the decade counter is used to generate the staircase wave. The staircase wave output is fed into a npn or NMOS (if that is the current DUT) through an external base / gate resistor.
The triangle wave is fed into a diode and resistor in series to pass only positive values of the triangle wave. This resistor connection is connected to the collector / drain of a npn or NMOS transistor of the top of a resistor, capacitor, inductor or positive side of a diode (schottky, zener etc) depending on the DUT.

For the PCB:
The 9V battery is connected through a 1N5817 diode, used for reverse polarity protection, then a 11V TVS diode is connected from the cathode of 1N5817 to ground for ESD protection.
The line continues then to connect to the 5V LDO HT7350-A used to connect to VDD of the CD4017B. The 9V battery is also connected to an ICL7660 charge pump that gives us -9V which we can use ±9V for the op-amp. From there, the connections are basically same as in LTSpice. There are 0.1 bypass capacitors added to the input pins of the ICs to reduce / prevent noise.
The outputs of the entire circuit needed for the DUT is connected to a 3-pin 2.54mm header socket. There are also test points placed, that can be used for debugging or other purposes.


Using the online PCBWay instant quote:
For a PCBA, each board would cost about $29
Without PCBA, each board would cost about $17
Analogue IV Curve Tracer
*PCBWay community is a sharing platform. We are not responsible for any design issues and parameter issues (board thickness, surface finish, etc.) you choose.
Raspberry Pi 5 7 Inch Touch Screen IPS 1024x600 HD LCD HDMI-compatible Display for RPI 4B 3B+ OPI 5 AIDA64 PC Secondary Screen(Without Speaker)
BUY NOW- Comments(0)
- Likes(1)
-
Engineer
Apr 29,2026
- 0 USER VOTES
- YOUR VOTE 0.00 0.00
- 1
- 2
- 3
- 4
- 5
- 6
- 7
- 8
- 9
- 10
- 1
- 2
- 3
- 4
- 5
- 6
- 7
- 8
- 9
- 10
- 1
- 2
- 3
- 4
- 5
- 6
- 7
- 8
- 9
- 10
- 1
- 2
- 3
- 4
- 5
- 6
- 7
- 8
- 9
- 10
More by Engineer
-
-
ARPS-2 – Arduino-Compatible Robot Project Shield for Arduino UNO
1817 0 5 -
-
A Compact Charging Breakout Board For Waveshare ESP32-C3
2398 3 7 -
AI-driven LoRa & LLM-enabled Kiosk & Food Delivery System
2465 2 0 -
-
-
-
ESP32-C3 BLE Keyboard - Battery Powered with USB-C Charging
2600 0 2 -
-







