Engineer
SPAIN • + Follow
Edit Project
Description
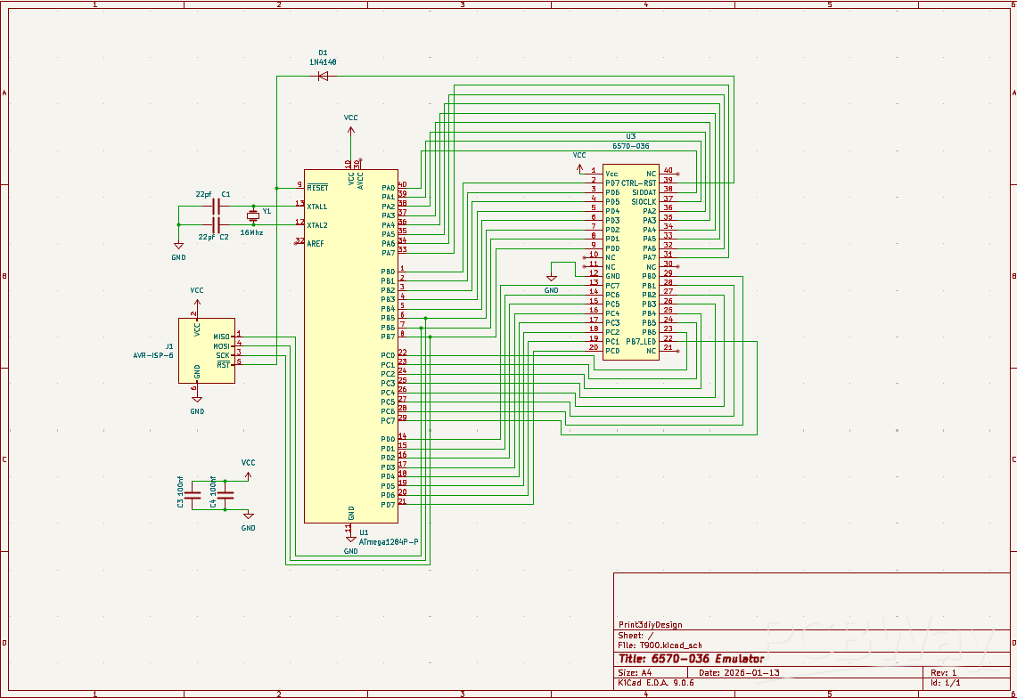
Amiga 500 6570-036 Replacement
After my Amiga 500 keyboard stoped to work and facing difficult to find a cheap replacement for the 6570-036 CI that I discovered was damaged I decided to create a alternative replacement.
Started with a Arduino 2650 to make a pilot and some tests and after some time with the prototype working I did move on developping a board using 1284P.
Firmware is still in progress so I can´t provide it.
Schematic and Layout
Jan 17,2026
294 views
Amiga 500 6570-036 Replacement
After my Amiga 500 keyboard stoped working and I did identify the CI 6570-036 was damaged I did develop a substitute for it.
294
1
0
Published: Jan 17,2026
Standard PCB
BOM(Bill of materials)
Purchase
Donation Received ($)
PCBWay Donate 10% cost To Author
Only PCB
PCB+Assembly
*PCBWay community is a sharing platform. We are not responsible for any design issues and parameter issues (board thickness, surface finish, etc.) you choose.
Copy this HTML into your page to embed a link to order this shared project
Copy
Under the
Attribution-NonCommercial-NoDerivs (CC BY-NC-ND)
License.
Raspberry Pi 5 7 Inch Touch Screen IPS 1024x600 HD LCD HDMI-compatible Display for RPI 4B 3B+ OPI 5 AIDA64 PC Secondary Screen(Without Speaker)
BUY NOW- Comments(0)
- Likes(1)
Upload photo
You can only upload 5 files in total. Each file cannot exceed 2MB. Supports JPG, JPEG, GIF, PNG, BMP
0 / 10000
It looks like you have not written anything. Please add a comment and try again.
You can upload up to 5 images!
Image size should not exceed 2MB!
File format not supported!
View More
-
Tony RetroManiak
Jan 29,2026
View More
VOTING
0 votes
- 0 USER VOTES
0.00
- YOUR VOTE 0.00 0.00
- 1
- 2
- 3
- 4
- 5
- 6
- 7
- 8
- 9
- 10
Design
1/4
- 1
- 2
- 3
- 4
- 5
- 6
- 7
- 8
- 9
- 10
Usability
2/4
- 1
- 2
- 3
- 4
- 5
- 6
- 7
- 8
- 9
- 10
Creativity
3/4
- 1
- 2
- 3
- 4
- 5
- 6
- 7
- 8
- 9
- 10
Content
4/4
More by Engineer
You may also like
-
ARPS-2 – Arduino-Compatible Robot Project Shield for Arduino UNO
687 0 1 -
A Compact Charging Breakout Board For Waveshare ESP32-C3
1220 3 6 -
AI-driven LoRa & LLM-enabled Kiosk & Food Delivery System
1094 2 0 -
-
-
-
ESP32-C3 BLE Keyboard - Battery Powered with USB-C Charging
1342 0 1 -
-
mammoth-3D SLM Voron Toolhead – Manual Drill & Tap Edition
1066 0 1 -
-
AEL-2011 Power Supply Module
1896 0 2







