|
arduino IDEArduino
|
21-Bands Audio Spectrum Analyzer
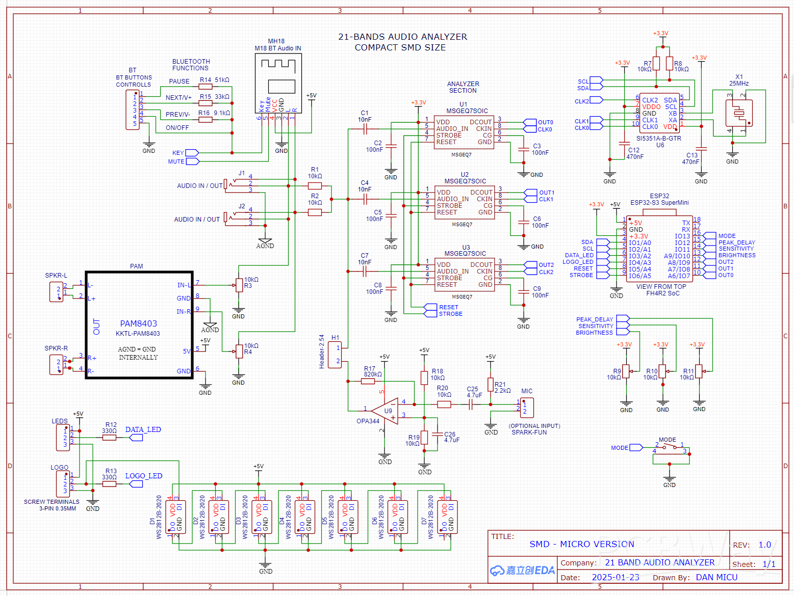
21 Band Audio Spectrum Analyzer in a Miniature PCB design form factor with full functionality for Bluetooth and Audio Amp. SMD footprints for MSGEQ7 and Si3531. Board size is 60cm x 39.4cm. The 420 RGB leds are now being powered using the USB-C or from one of the LED terminal blocks using 5V. Waveshare ESP32-S3 Zero 18 pin Dev board has enough GPIOs to make this project work. For a while the FastLED library was not available for this board, but version 3.9.11 seems to work. The design was tested on breadboard, and 15 boards were ordered and built by JLCPCB.
21-Bands Audio Spectrum Analyzer
*PCBWay community is a sharing platform. We are not responsible for any design issues and parameter issues (board thickness, surface finish, etc.) you choose.
Raspberry Pi 5 7 Inch Touch Screen IPS 1024x600 HD LCD HDMI-compatible Display for RPI 4B 3B+ OPI 5 AIDA64 PC Secondary Screen(Without Speaker)
BUY NOW- Comments(4)
- Likes(0)
- 0 USER VOTES
- YOUR VOTE 0.00 0.00
- 1
- 2
- 3
- 4
- 5
- 6
- 7
- 8
- 9
- 10
- 1
- 2
- 3
- 4
- 5
- 6
- 7
- 8
- 9
- 10
- 1
- 2
- 3
- 4
- 5
- 6
- 7
- 8
- 9
- 10
- 1
- 2
- 3
- 4
- 5
- 6
- 7
- 8
- 9
- 10
More by Daniel Micu
-
ARPS-2 – Arduino-Compatible Robot Project Shield for Arduino UNO
109 0 0 -
A Compact Charging Breakout Board For Waveshare ESP32-C3
590 3 4 -
AI-driven LoRa & LLM-enabled Kiosk & Food Delivery System
574 2 0 -
-
-
-
ESP32-C3 BLE Keyboard - Battery Powered with USB-C Charging
786 0 1 -
-
mammoth-3D SLM Voron Toolhead – Manual Drill & Tap Edition
724 0 1 -
-
AEL-2011 Power Supply Module
1426 0 2







