Mriganka Majumdar
INDIA • + Follow
Edit Project
Description
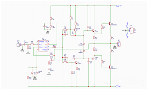
170W Mono Amplifier
Hello Friends, I made a mono amplifier in this post using a pair of 2SC2922 & 2SA1216 Transistors. which can deliver up to 170W output at 4Ω ±45V.
Apr 04,2024
953 views
170W Mono Amplifier
High-performance, high-power Amplifier using 2SC2922 and 2SA1216.
953
3
0
Published: Apr 04,2024
Standard PCB
Download Gerber file 37
Purchase
Donation Received ($)
PCBWay Donate 10% cost To Author
Only PCB
*PCBWay community is a sharing platform. We are not responsible for any design issues and parameter issues (board thickness, surface finish, etc.) you choose.
Copy this HTML into your page to embed a link to order this shared project
Copy
Under the
Attribution-ShareAlike (CC BY-SA)
License.
Raspberry Pi 5 7 Inch Touch Screen IPS 1024x600 HD LCD HDMI-compatible Display for RPI 4B 3B+ OPI 5 AIDA64 PC Secondary Screen(Without Speaker)
BUY NOW
Topic
- Comments(0)
- Likes(3)
Upload photo
You can only upload 5 files in total. Each file cannot exceed 2MB. Supports JPG, JPEG, GIF, PNG, BMP
0 / 10000
It looks like you have not written anything. Please add a comment and try again.
You can upload up to 5 images!
Image size should not exceed 2MB!
File format not supported!
View More
-
Engineer
Jul 28,2025
-
Engineer
Nov 24,2024
-
Prasanna K
Nov 05,2024
View More
VOTING
0 votes
- 0 USER VOTES
0.00
- YOUR VOTE 0.00 0.00
- 1
- 2
- 3
- 4
- 5
- 6
- 7
- 8
- 9
- 10
Design
1/4
- 1
- 2
- 3
- 4
- 5
- 6
- 7
- 8
- 9
- 10
Usability
2/4
- 1
- 2
- 3
- 4
- 5
- 6
- 7
- 8
- 9
- 10
Creativity
3/4
- 1
- 2
- 3
- 4
- 5
- 6
- 7
- 8
- 9
- 10
Content
4/4
More by Mriganka Majumdar
-
Speaker Protection 4KW
Components1. 3×10KΩ resistor 1/4W.2. 1×39KΩ resistor 1/4W.3. 2×1KΩ resistor 1/4W.4. 5×1N4007 Diode.5...
-
40KuF Power Supply
Components1. 1×680Ω resistor 1/4W. 2. 4×Diode 1N4007. 3. 3×2 pin XHB connector 2.54 mm. 4. 1×7805 +V...
-
400W Mono Amplifier
Components1. 4×2SC5200 Transistor.2. 4×2SA1943 Transistor.3. 1×C5198 Transistor.4. 1×A1941 Transisto...
-
Bass Booster
Components1. 1×UA741/ TL071/ TL081 IC.2. 1×1KΩ resistor 1/4W.3. 1×100KΩ resistor 1/4W.4. 1×680Ω resi...
-
500W Mono Amplifier.
Components1. 1×UA741/ TL071 IC.2. 5×2SC5200 Transistor.3. 5×2SA1943 Transistor.4. 1×C5198/ D718 Tran...
-
100W Bridge Amplifier.
Components1. 1×C4793 Transistor.2. 1×A1837 Transistor.3. 1×2SC5200 Transistor.4. 1×2SA1943 Transisto...
-
LA4440 dual channel amplifier
Components1. 4×15KΩ resistor 1/4W.2. 2×10KΩ resistor 1/4W.3. 2×220Ω resistor 1/4W.4. 4×2.2Ω resistor...
-
TDA7379 Dual Channel Amplifier.
Hello friends, I made a dual bridge stereo amplifier in this post, which can deliver up to 38W outpu...
-
TDA7265 Bridge Mono Amplifier
Components1. 4×18K resistor 1/4W.2. 2×10K resistor 1/4W.3. 1×1K resistor 1/4W.4. 2×560Ω resistor 1/4...
-
TDA7294 Amplifier
Components1. 3×22KΩ resistor 1/4W.2. 1×10KΩ resistor 1/4W.3. 1×1KΩ resistor 1/4W.4. 1×680Ω resistor ...
-
TDA7265 Dual Bridge Amplifier.
Components1. 8×18kΩ resistor 1/4W.2. 4×560Ω resistor 1/4W.3. 2×15kΩ resistor 1/4W.4. 4×10kΩ resistor...
-
LM1875 Stereo Amplifier.
Components1. 4×10KΩ resistor 1/4W.2. 2×1MΩ resistor 1/4W.3. 2×22KΩ resistor 1/4W.4. 2×1KΩ resistor 1...
-
LM3886 Mono Amplifier.
Components 1. LM3886 IC.2. 2×1kΩ resistor 1/4W.3. 3×22kΩ resistor 1/4W.4. 1×10Ω resistor 1W.5. 1×10Ω...
-
TDA7294 100W Amplifier
Components1. 3×22KΩ resistor 1/4W.2. 1×10KΩ resistor 1/4W.3. 1×680Ω resistor 1/4W.4. 2×22uF capacit...
-
100W Compact Amplifier.
Components1. 3×22KΩ resistor 1/4W.2. 2×3.3KΩ resistor 1/4W.3. 1×33Ω resistor 1/4W.4. 1×470Ω resistor...
-
50+50W dual ch. amplifier.
Components1. 4×47KΩ resistor 1/4W.2. 4×4.7KΩ resistor 1/4W.3. 2×1KΩ resistor 1/4W.4. 2×100KΩ resisto...
-
TDA7294 stereo amplifier
Components1. 6×22KΩ resistor 1/4W.2. 2×10KΩ resistor 1/4W.4. 2×680Ω resistor 1/4W.5. 4×22uF capacito...
-
100+100W Dual Ch. Amplifier.
Components1. 4×47K resistor 1/4W.2. 4×4.7K resistor 1/4W.3. 2×1K resistor 1/4W.4. 2×100K resistor 1/...
You may also like
-
-
ARPS-2 – Arduino-Compatible Robot Project Shield for Arduino UNO
909 0 2 -
-
A Compact Charging Breakout Board For Waveshare ESP32-C3
1468 3 6 -
AI-driven LoRa & LLM-enabled Kiosk & Food Delivery System
1426 2 0 -
-
-
-
ESP32-C3 BLE Keyboard - Battery Powered with USB-C Charging
1612 0 1 -
-
mammoth-3D SLM Voron Toolhead – Manual Drill & Tap Edition
1217 0 1







