|
KiCad 9.0 |
Racool Crowd density and air quality PCB
What is Racool?
The project originated as a collaborative university assignment focused on developing a functional PCB with a real-world application. After the team phase, I continued improving the design independently to turn the prototype into a more complete, deployment-ready solution.
Now why this name? I'll let you guess :P
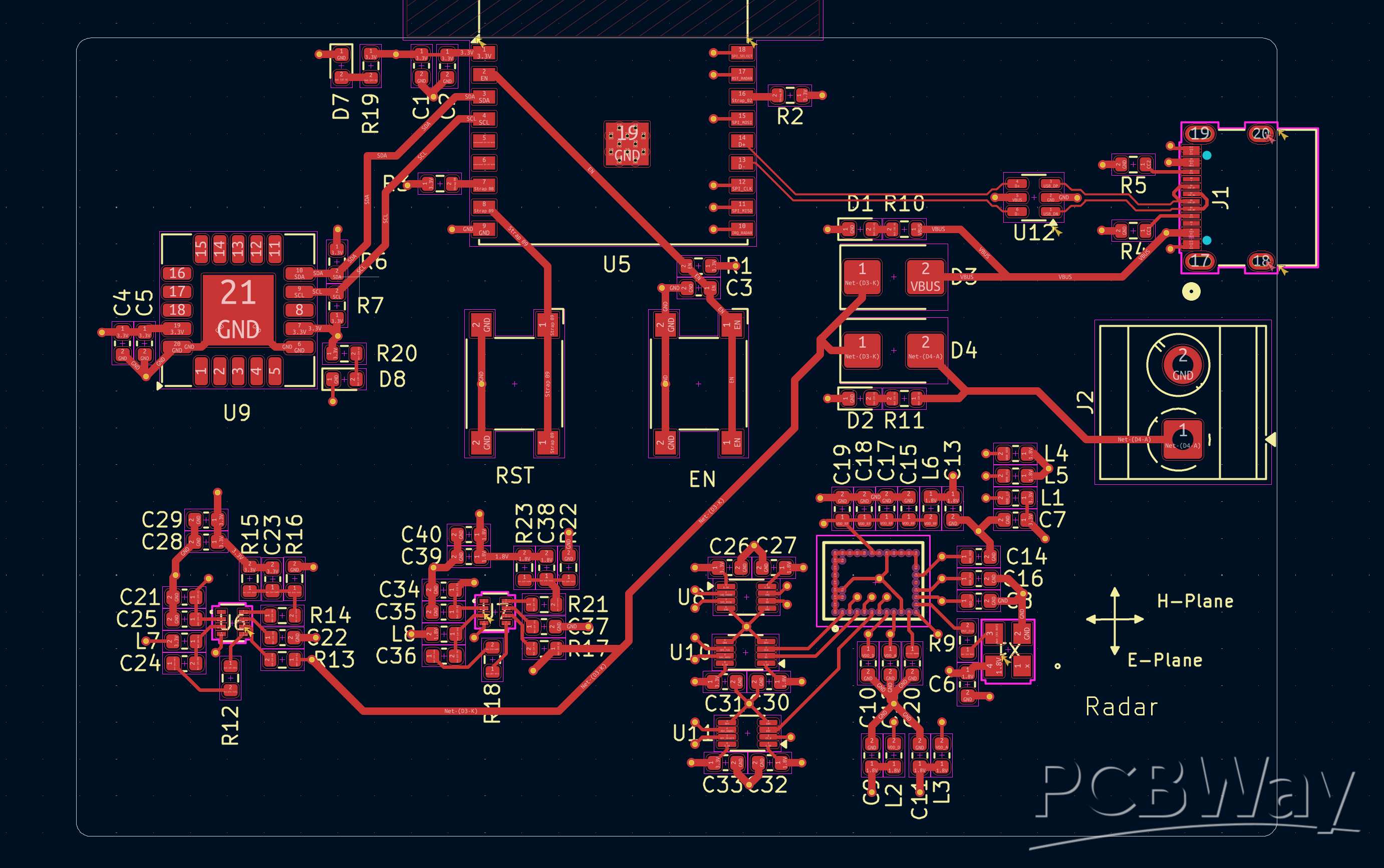
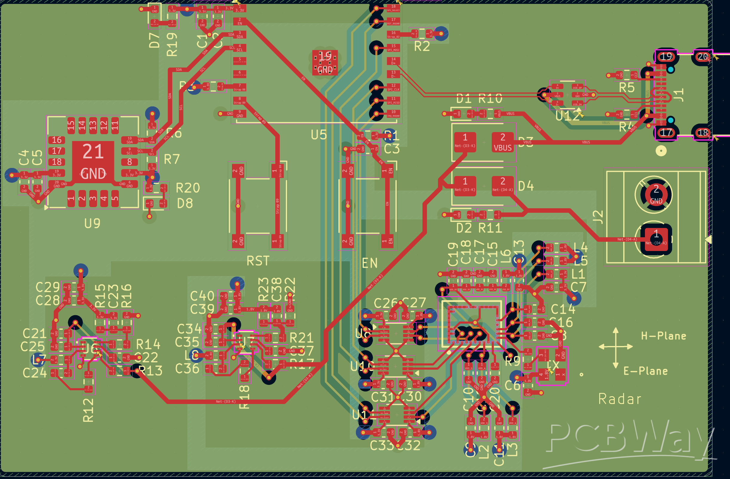
Racool is a system built to monitor crowd presence, CO2 levels, and temperature in enclosed public spaces such as trains, buses, and public buildings while fully preserving user privacy.
The system uses radar-based motion sensing instead of cameras, ensuring that occupancy monitoring remains anonymous and ethically responsible.
The PCB also integrates a CO2 sensor and a temperature sensor.
These provide real-time insight into air quality, ventilation quality and thermal comfort conditions.
Data Processing & Communication
The system is powered by an ESP32-C3 microcontroller, which handles:
- sensor data acquisition
- filtering and smoothing algorithms
- communication via I²C and SPI
- wireless data transmission
Collected data is then sent to a:
- cloud backend / MQTT broker
- dashboard or monitoring platform
- mobile application
Where the System Can Be Used
Racool is designed for deployment in:
- trains & metro cars
- buses and trams
- offices & public buildings
- libraries & hospitals
Racool Crowd density and air quality PCB
*PCBWay community is a sharing platform. We are not responsible for any design issues and parameter issues (board thickness, surface finish, etc.) you choose.
- ✖ | No sharing or redistributing in any way of the 3D files or derivatives
- ✖ | No remixing
- ✖ | Non-commercial Use (only for personal use)
Raspberry Pi 5 7 Inch Touch Screen IPS 1024x600 HD LCD HDMI-compatible Display for RPI 4B 3B+ OPI 5 AIDA64 PC Secondary Screen(Without Speaker)
BUY NOW- Comments(0)
- Likes(0)
- 0 USER VOTES
- YOUR VOTE 0.00 0.00
- 1
- 2
- 3
- 4
- 5
- 6
- 7
- 8
- 9
- 10
- 1
- 2
- 3
- 4
- 5
- 6
- 7
- 8
- 9
- 10
- 1
- 2
- 3
- 4
- 5
- 6
- 7
- 8
- 9
- 10
- 1
- 2
- 3
- 4
- 5
- 6
- 7
- 8
- 9
- 10
More by Engineer
-
ARPS-2 – Arduino-Compatible Robot Project Shield for Arduino UNO
540 0 0 -
A Compact Charging Breakout Board For Waveshare ESP32-C3
994 3 6 -
AI-driven LoRa & LLM-enabled Kiosk & Food Delivery System
875 2 0 -
-
-
-
ESP32-C3 BLE Keyboard - Battery Powered with USB-C Charging
1148 0 1 -
-
mammoth-3D SLM Voron Toolhead – Manual Drill & Tap Edition
978 0 1 -
-
AEL-2011 Power Supply Module
1741 0 2







