Tom Olsson
SWEDEN • + Follow
Edit Project
Tools, APP Software Used etc.
|
SolidworksDassault Systems
|
|
|
KiCad 9.0 |
Description
Quadruped PCB v1.0
Nov 07,2025
868 views
Quadruped PCB v1.0
Quadruped, a robot designed to be low-cost but capable
868
1
0
Published: Nov 07,2025
Standard PCB
BOM(Bill of materials)
Centroid file
Purchase
Donation Received ($)
PCBWay Donate 10% cost To Author
File Last Updated: 2025/11/07 (GMT+8)
File update record
2025-11-0716:34:23
Centroid file is updated.
2025-11-0716:34:23
Parts List (BOM) is updated.
2025-11-0716:34:23
Gerber file is updated.
Only PCB
PCB+Assembly
*PCBWay community is a sharing platform. We are not responsible for any design issues and parameter issues (board thickness, surface finish, etc.) you choose.
Copy this HTML into your page to embed a link to order this shared project
Copy
Under the
Attribution-NonCommercial-NoDerivs (CC BY-NC-ND)
License.
Raspberry Pi 5 7 Inch Touch Screen IPS 1024x600 HD LCD HDMI-compatible Display for RPI 4B 3B+ OPI 5 AIDA64 PC Secondary Screen(Without Speaker)
BUY NOW- Comments(0)
- Likes(1)
Upload photo
You can only upload 5 files in total. Each file cannot exceed 2MB. Supports JPG, JPEG, GIF, PNG, BMP
0 / 10000
It looks like you have not written anything. Please add a comment and try again.
You can upload up to 5 images!
Image size should not exceed 2MB!
File format not supported!
View More
-
Electronic Adam
Mar 06,2026
View More
VOTING
0 votes
- 0 USER VOTES
0.00
- YOUR VOTE 0.00 0.00
- 1
- 2
- 3
- 4
- 5
- 6
- 7
- 8
- 9
- 10
Design
1/4
- 1
- 2
- 3
- 4
- 5
- 6
- 7
- 8
- 9
- 10
Usability
2/4
- 1
- 2
- 3
- 4
- 5
- 6
- 7
- 8
- 9
- 10
Creativity
3/4
- 1
- 2
- 3
- 4
- 5
- 6
- 7
- 8
- 9
- 10
Content
4/4
More by Tom Olsson
-
Quadruped PCB v1.0
Link to the full project:https://www.printables.com/model/1451339-quadruped-v10-full-project
-
HexaPod PCB
https://www.printables.com/@TomKnox
-
WheelieBot-ServoDebug
Debug board for the Wheeliebot
-
Titan - Servo Controller
Servo Controller for the Titan project.
-
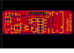
WheelieBot-OledPCB
https://www.printables.com/model/1475637-wheeliebot
-
WheelieBot-MainPCB
https://www.printables.com/model/1475637-wheeliebot
-
WheelieBot-Encoder
Encoder PCB for the Wheelibot You need 2 of these!
-
Titan - Quaddruped PCBs
PCB Design for the Titan Quadruped RC car.
You may also like
-
-
ARPS-2 – Arduino-Compatible Robot Project Shield for Arduino UNO
813 0 2 -
A Compact Charging Breakout Board For Waveshare ESP32-C3
1365 3 6 -
AI-driven LoRa & LLM-enabled Kiosk & Food Delivery System
1294 2 0 -
-
-
-
ESP32-C3 BLE Keyboard - Battery Powered with USB-C Charging
1494 0 1 -
-
mammoth-3D SLM Voron Toolhead – Manual Drill & Tap Edition
1163 0 1 -








