DANO Laboratory
ROMANIA • + Follow
Edit Project
Description
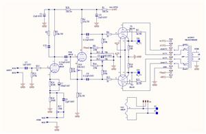
Push Pull Tube Amplifier
Pcb for push pull amplifier with EL34, 6P3S, KT88 like final tubes and for input and phase spliter can be used ECC81, ECC82, ECC83, ECC88, 6N1P, 6N2P with necessaries modifications for filaments and other components
These phase spliter is used in a lot of commercial hi-fi tube amplifiers
can be used in combination with PSU board from here
https://www.pcbway.com/project/shareproject/Power_supply_for_tube_amplifiers.html
Dec 17,2020
7,799 views
Push Pull Tube Amplifier
EL34 Push pull amplifier
7799
23
10
8.13 (4)
Published: Dec 17,2020
Standard PCB
Purchase
Donation Received ($)
PCBWay Donate 10% cost To Author
Only PCB
*PCBWay community is a sharing platform. We are not responsible for any design issues and parameter issues (board thickness, surface finish, etc.) you choose.
Copy this HTML into your page to embed a link to order this shared project
Copy
Under the
Attribution-ShareAlike (CC BY-SA)
License.
Raspberry Pi 5 7 Inch Touch Screen IPS 1024x600 HD LCD HDMI-compatible Display for RPI 4B 3B+ OPI 5 AIDA64 PC Secondary Screen(Without Speaker)
BUY NOW- Comments(10)
- Likes(23)
Upload photo
You can only upload 5 files in total. Each file cannot exceed 2MB. Supports JPG, JPEG, GIF, PNG, BMP
0 / 10000
It looks like you have not written anything. Please add a comment and try again.
You can upload up to 5 images!
Image size should not exceed 2MB!
File format not supported!
View More
-
Spyros Tsoukalas
Oct 21,2025
-
Engineer
Sep 11,2023
-
Engineer
Jul 04,2023
-
09etep
Jun 12,2023
-
Engineer
Jun 02,2023
-
Chris Allan
Mar 19,2023
-
Blyshchyk Alexandr
Mar 11,2023
-
Виталий
Nov 10,2022
-
Engineer
Sep 06,2022
-
Prasanna K
Apr 25,2022
-
Vasilii Makarov
Jan 14,2022
-
Engineer
Sep 15,2021
-
Uncle Fedor
Aug 17,2021
-
Zoran Milic
Aug 03,2021
-
Michelle Asjes
Jul 09,2021
-
Sylvain Leclerc
May 16,2021
-
Engineer
Mar 31,2021
-
Khassanov Marat
Jan 27,2021
-
Catrinoiu Bogdan Catrinoiu
Jan 27,2021
-
DANO Laboratory
Jan 22,2021
-
Engineer
Jan 20,2021
-
Engineer
Dec 30,2020
-
Engineer
Dec 20,2020
View More
VOTING
4 votes
- 4 USER VOTES
8.13
- YOUR VOTE 0.00 0.00
- 1
- 2
- 3
- 4
- 5
- 6
- 7
- 8
- 9
- 10
Design
1/4
- 1
- 2
- 3
- 4
- 5
- 6
- 7
- 8
- 9
- 10
Usability
2/4
- 1
- 2
- 3
- 4
- 5
- 6
- 7
- 8
- 9
- 10
Creativity
3/4
- 1
- 2
- 3
- 4
- 5
- 6
- 7
- 8
- 9
- 10
Content
4/4
-
10design
-
5usability
-
10creativity
-
10content
8.75
-
10design
-
10usability
-
10creativity
-
10content
10.00
-
8design
-
8usability
-
8creativity
-
6content
7.50
-
1design
-
10usability
-
9creativity
-
5content
6.25
More by DANO Laboratory
-
Power supply for tube amplifiers
Classic power supply for tube amplifierscan be used in combination with these project:https://www.pc...
-
Push Pull Tube Amplifier
Pcb for push pull amplifier with EL34, 6P3S, KT88 like final tubes and for input and phase spliter c...
-
Paraphase Push Pull Amplifier EL84 or 6P14P-EV
Paraphase Push Pull Amplifier with ECC83 and EL84 or russian version 6P14PA sample with amplifier in...
-
Simple EL84 Single ended amplifier
Single ended amplifier with EL84I used ECC83 because this i had in my drawer and sound good, can be ...
You may also like
-
ARPS-2 – Arduino-Compatible Robot Project Shield for Arduino UNO
97 0 0 -
A Compact Charging Breakout Board For Waveshare ESP32-C3
581 3 4 -
AI-driven LoRa & LLM-enabled Kiosk & Food Delivery System
565 2 0 -
-
-
-
ESP32-C3 BLE Keyboard - Battery Powered with USB-C Charging
779 0 1 -
-
mammoth-3D SLM Voron Toolhead – Manual Drill & Tap Edition
722 0 1 -
-
AEL-2011 Power Supply Module
1413 0 2







