DANO Laboratory
ROMANIA • + Follow
Edit Project
Description
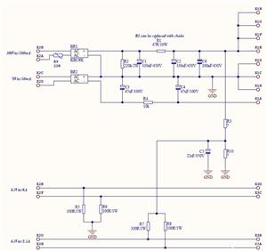
Power supply for tube amplifiers
Classic power supply for tube amplifiers
can be used in combination with these project:
https://www.pcbway.com/project/shareproject/Push_Pull_Tube_Amplifier.html
Dec 17,2020
4,372 views
Power supply for tube amplifiers
Power supply for tube amplifiers HV: max450Vdc
4372
13
2
7.50 (3)
Published: Dec 17,2020
Standard PCB
Purchase
Donation Received ($)
PCBWay Donate 10% cost To Author
Only PCB
*PCBWay community is a sharing platform. We are not responsible for any design issues and parameter issues (board thickness, surface finish, etc.) you choose.
Copy this HTML into your page to embed a link to order this shared project
Copy
Under the
Attribution-ShareAlike (CC BY-SA)
License.
Raspberry Pi 5 7 Inch Touch Screen IPS 1024x600 HD LCD HDMI-compatible Display for RPI 4B 3B+ OPI 5 AIDA64 PC Secondary Screen(Without Speaker)
BUY NOW- Comments(2)
- Likes(13)
Upload photo
You can only upload 5 files in total. Each file cannot exceed 2MB. Supports JPG, JPEG, GIF, PNG, BMP
0 / 10000
It looks like you have not written anything. Please add a comment and try again.
You can upload up to 5 images!
Image size should not exceed 2MB!
File format not supported!
View More
-
DANO Laboratory
Feb 09,2024
-
Taso
Sep 22,2023
-
09etep
Jun 12,2023
-
Engineer
Jun 02,2023
-
Blyshchyk Alexandr
Mar 11,2023
-
Виталий
Nov 10,2022
-
Engineer
Sep 06,2022
-
Prasanna K
Apr 25,2022
-
Vasilii Makarov
Jan 14,2022
-
Arpad Attila Bakos
Apr 25,2021
-
Bakmaev Igor
Feb 26,2021
-
Michael Nelson
Jan 11,2021
-
Catrinoiu Bogdan Catrinoiu
Dec 20,2020
View More
VOTING
3 votes
- 3 USER VOTES
7.50
- YOUR VOTE 0.00 0.00
- 1
- 2
- 3
- 4
- 5
- 6
- 7
- 8
- 9
- 10
Design
1/4
- 1
- 2
- 3
- 4
- 5
- 6
- 7
- 8
- 9
- 10
Usability
2/4
- 1
- 2
- 3
- 4
- 5
- 6
- 7
- 8
- 9
- 10
Creativity
3/4
- 1
- 2
- 3
- 4
- 5
- 6
- 7
- 8
- 9
- 10
Content
4/4
-
2design
-
1usability
-
3creativity
-
9content
3.75
-
9design
-
9usability
-
8creativity
-
9content
8.75
-
10design
-
10usability
-
10creativity
-
10content
10.00
More by DANO Laboratory
-
Power supply for tube amplifiers
Classic power supply for tube amplifierscan be used in combination with these project:https://www.pc...
-
Push Pull Tube Amplifier
Pcb for push pull amplifier with EL34, 6P3S, KT88 like final tubes and for input and phase spliter c...
-
Paraphase Push Pull Amplifier EL84 or 6P14P-EV
Paraphase Push Pull Amplifier with ECC83 and EL84 or russian version 6P14PA sample with amplifier in...
-
Simple EL84 Single ended amplifier
Single ended amplifier with EL84I used ECC83 because this i had in my drawer and sound good, can be ...
You may also like
-
ARPS-2 – Arduino-Compatible Robot Project Shield for Arduino UNO
355 0 0 -
A Compact Charging Breakout Board For Waveshare ESP32-C3
700 3 6 -
AI-driven LoRa & LLM-enabled Kiosk & Food Delivery System
681 2 0 -
-
-
-
ESP32-C3 BLE Keyboard - Battery Powered with USB-C Charging
897 0 1 -
-
mammoth-3D SLM Voron Toolhead – Manual Drill & Tap Edition
776 0 1 -
-
AEL-2011 Power Supply Module
1517 0 2







