PICkit 2 Complete Clone
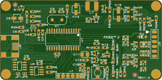
This is a complete PICkit2 clone. The main reason for doing this work was that there was no PICkit2 clone on the market that was exactly like the original. Almost all of the clones on the market do not have 100% of the functions of the original. Therefore, I decided to design my own clone. The board dimensions are 85x42mm. Approximately the size of a credit card.
While designing, I came up with an alternative solution because some parts were limited in the market. For example, the FDC6420C dual MOSFET in the VDD output stage is not available in most vendors in the market. Instead, I used the IRLML6401 and IRLML2502 MOSFETs, which are much easier to find on the market and relatively affordable. These are almost equivalent to the MOSFETs in the FDC6420C.
After making my clone, I made another small revision to the circuit. Since the MCP6001U OPAMP found in the VDD production stage is hard to find, I replaced it with the electrically equivalent MCP6001. The MCP6001 is very easy to find and is sold everywhere.
The 4148 in the clamp circuit is originally in SOT23 sheath. I replaced it with a MELF sheath which is easier to obtain.
In the Programmer to Go section, I put two jumpers to be able to set the A2 address bits. Microchip offered a primitive solution of lifting the EEPROM leg and connecting it to VDD with a wire. The jumper eliminates the trouble of lifting the EEPROM leg and connecting it to VDD with a wire. Jumper settings:1-2 : GND, 2-3 : VDD.
If you do not need the Programmer to Go feature, you can leave the EEPROMs (U3, U4) and their auxiliary components (C9, C10, R8, R10) blank.
The circuit is generally the same as the original. I tried to give the reference numbers as similar as possible to the original schematic.
PICkit 2 Complete Clone
*PCBWay community is a sharing platform. We are not responsible for any design issues and parameter issues (board thickness, surface finish, etc.) you choose.
Raspberry Pi 5 7 Inch Touch Screen IPS 1024x600 HD LCD HDMI-compatible Display for RPI 4B 3B+ OPI 5 AIDA64 PC Secondary Screen(Without Speaker)
BUY NOW- Comments(0)
- Likes(1)
-
Engineer
May 15,2025
- 0 USER VOTES
- YOUR VOTE 0.00 0.00
- 1
- 2
- 3
- 4
- 5
- 6
- 7
- 8
- 9
- 10
- 1
- 2
- 3
- 4
- 5
- 6
- 7
- 8
- 9
- 10
- 1
- 2
- 3
- 4
- 5
- 6
- 7
- 8
- 9
- 10
- 1
- 2
- 3
- 4
- 5
- 6
- 7
- 8
- 9
- 10
More by ipli jeton
-
ARPS-2 – Arduino-Compatible Robot Project Shield for Arduino UNO
323 0 0 -
A Compact Charging Breakout Board For Waveshare ESP32-C3
671 3 6 -
AI-driven LoRa & LLM-enabled Kiosk & Food Delivery System
654 2 0 -
-
-
-
ESP32-C3 BLE Keyboard - Battery Powered with USB-C Charging
861 0 1 -
-
mammoth-3D SLM Voron Toolhead – Manual Drill & Tap Edition
758 0 1 -
-
AEL-2011 Power Supply Module
1486 0 2







