Electro Supun
SRI LANKA • + Follow
Edit Project
Description
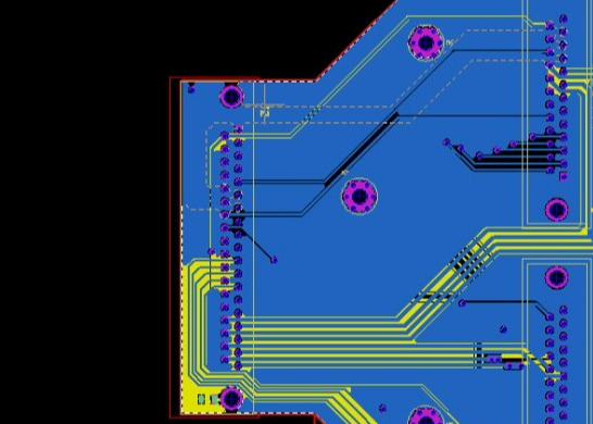
PCB Run-in Adaptor _H1_Valve Motor assembly _V2
PCB Run-in Adaptor H1 Valve Motor Assembly A01 is an intermediate connector adaptor board used for reliable electrical interfacing within the valve motor assembly. It is designed with three connectors to support secure signal and power transfer, simplify assembly integration, and ensure stable operation in manufacturing and test environments.
Mar 30,2026
96 views
PCB Run-in Adaptor _H1_Valve Motor assembly _V2
PCB is an intermediate connector adaptor board used for reliable electrical interfacing within motors and Motor driving assembly .
96
0
1
Published: Mar 30,2026
Standard PCB
Purchase
Donation Received ($)
PCBWay Donate 10% cost To Author
Only PCB
*PCBWay community is a sharing platform. We are not responsible for any design issues and parameter issues (board thickness, surface finish, etc.) you choose.
Copy this HTML into your page to embed a link to order this shared project
Copy
Under the
Attribution-ShareAlike (CC BY-SA)
License.
Raspberry Pi 5 7 Inch Touch Screen IPS 1024x600 HD LCD HDMI-compatible Display for RPI 4B 3B+ OPI 5 AIDA64 PC Secondary Screen(Without Speaker)
BUY NOW
Topic
- Comments(1)
- Likes(0)
Upload photo
You can only upload 5 files in total. Each file cannot exceed 2MB. Supports JPG, JPEG, GIF, PNG, BMP
0 / 10000
It looks like you have not written anything. Please add a comment and try again.
You can upload up to 5 images!
Image size should not exceed 2MB!
File format not supported!
View More
View More
VOTING
0 votes
- 0 USER VOTES
0.00
- YOUR VOTE 0.00 0.00
- 1
- 2
- 3
- 4
- 5
- 6
- 7
- 8
- 9
- 10
Design
1/4
- 1
- 2
- 3
- 4
- 5
- 6
- 7
- 8
- 9
- 10
Usability
2/4
- 1
- 2
- 3
- 4
- 5
- 6
- 7
- 8
- 9
- 10
Creativity
3/4
- 1
- 2
- 3
- 4
- 5
- 6
- 7
- 8
- 9
- 10
Content
4/4
More by Electro Supun
-
PCB Adapter Sensor V1
PCB Adapter Sensor is a precision sensor interface board designed for reliable signal conditioning a...
-
PCB Adapter RS232-485_761232-B
PCB Adapter RS232-485_761232-B is a specialized serial communication interface board designed for re...
-
PCB Adapter Power V1
PCB Adapter Power V1is a dedicated power distribution interface board engineered for reliable voltag...
-
PCB Adapter Cluster_V1
PCB Adapter Cluster_ is an intermediate connector adaptor board designed to provide reliable electri...
-
PCB Run-in Adaptor _H1_Valve Motor assembly _V2
PCB Run-in Adaptor H1 Valve Motor Assembly A01 is an intermediate connector adaptor board used for r...
-
CPI831-IC-TEST_dummyboard_II_PCB
PCB is an innovative and highly adaptable interface control technology designed to streamline and en...
-
IV RUBIN OG2_ICT_ADAPTER PCB_XS01A00002168F
PCB is an innovative and highly adaptable interface control technology designed to streamline and en...
You may also like
-
-
ARPS-2 – Arduino-Compatible Robot Project Shield for Arduino UNO
2207 0 5 -
-
A Compact Charging Breakout Board For Waveshare ESP32-C3
2712 3 7 -
AI-driven LoRa & LLM-enabled Kiosk & Food Delivery System
2903 2 0 -
-
-
-
ESP32-C3 BLE Keyboard - Battery Powered with USB-C Charging
2927 0 2 -
-







