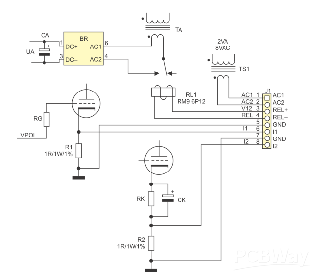
Measurement of the current of the anode of the output tubes.
The system is based on the ATTINY26 [U2] microcontroller. The current measurement is carried out indirectly on resistance with a resistance of 1R, connected to the cathode circuit of the tubes, as shown in Figure 2. In order not to have a significant effect on the tube working point, the resistor must have a slight resistance. The voltage corresponding to the current is intensified by 10 times by amplifiers of the U1 system and is supplied to the analog-digital converter built into the U2 microcontroller. The measurement result is displayed on the LCD screen with a resolution of 2 line X 8 characters attached to the X2 connector. Depending on the tuning of the jumper X3, you can make measurements in one (monoblock) or two channels [stereo -power].
The transistor Q1 with related elements controls the voltage relay with a delay on the anode, which is set for 60 seconds. The countdown is displayed on the LCD display.
The power system is typical and does not require a detailed description. As a power source, a small transformer was used 2VA, galvanically untied with the amplifier circuit. This increases the flexibility of the applications, but each time in the case of a stereoamplifier, check if the connection of the amplifier malfunction will cause the connection.
The potentiometer RV1 allows you to set the contrast, the resistors R7 and R8 are responsible for the intensity of the backlight. The model uses a backlight display, perfectly combined with tube radiators.
The system is assembled on a double-sided printed circuit board, the assembly scheme of which is shown in Figure 3. The typical assembly method: first we mount the SMD elements, then elements of the through opening, then the LCD-display, which is a mechanical base of the system and is connected to the plate using a 2-lane outlet. x 2.54 mm. The display mounting holes are used to assemble everything in an amplifier. Make sure they are not connected to the grounding of the system. In this case, it should be installed with isolated couplings to avoid grounding contours in the system.
The system does not require launch, you only need to set the contrast of the display and choose the number of measuring channels.
Measurement of the current of the anode of the output tubes.
*PCBWay community is a sharing platform. We are not responsible for any design issues and parameter issues (board thickness, surface finish, etc.) you choose.
Raspberry Pi 5 7 Inch Touch Screen IPS 1024x600 HD LCD HDMI-compatible Display for RPI 4B 3B+ OPI 5 AIDA64 PC Secondary Screen(Without Speaker)
BUY NOW- Comments(0)
- Likes(0)
- 0 USER VOTES
- YOUR VOTE 0.00 0.00
- 1
- 2
- 3
- 4
- 5
- 6
- 7
- 8
- 9
- 10
- 1
- 2
- 3
- 4
- 5
- 6
- 7
- 8
- 9
- 10
- 1
- 2
- 3
- 4
- 5
- 6
- 7
- 8
- 9
- 10
- 1
- 2
- 3
- 4
- 5
- 6
- 7
- 8
- 9
- 10
More by John Sparrow
-
Nixie bargraph thermometer with Arduino
Besides the well known numerical nixie tubes, other types of neon filled tubes were also used in the...
-
Сirklotron with germanium transistors Darlington output.
Сirklotron with germanium transistors Darlington output.Forum:https://www.diyaudio.com/forums/solid-...
-
Speaker Turn-On Delay and DC Protector
Speaker protection with galvanic isolation from the amplifier.
-
YES-4M-SAB amplifier
Forum thread:https://forum.vegalab.ru/showthread.php?t=81794
-
Christmas tree
Circular Christmas tree 2023(C) Elektor
-
Delay Power On
Device for delaying the supply of anode voltage in tube power amplifiers. The delay time is adjustab...
-
MM RIAA preamp 6Ж38П - 6Н6П
RIAA preamp 6Ж38П - 6Н6ПAlmost universal printed circuit board on which you can collect RIAA preamp.
-
MM RIAA preamp EF86 - ECC88
RIAA preamp EF86 - ECC88Almost universal printed circuit board on which you can collect RIAA preamp.
-
"The End Millennium" clone amplifier
Amplifier Millennium v4
-
JFET Circlotrons without NFB KP-3
JFET Circlotrons without NFB KP-3Power supply: https://www.pcbway.com/project/shareproject/Power_sup...
-
Power supply for JFET Circlotrons without NFB KP-3
Stabelized power supply for JFET Circlotrons without NFB KP-3
-
Amplifier "Yes-6"
Audio amplifier "Yes-6".https://forum.vegalab.ru/showthread.php?t=90816
-
RIAA MM/MC preamplifier Parasound Zphono
RIAA preamplifier Parasound Zphono
-
Loudspeaker Testing Jiq
Features and Specifications- Measures loudspeaker driver frequency and phase responses- Measures lou...
-
Salas folded simplistic phono
Salas folded simplistic phonohttps://www.diyaudio.com/community/threads/simplistic-njfet-riaa.129126...
-
Amplifier "Yes-7"
Amplifier "Yes-7"Audio amplifier "Yes-7".Published with the permission of the author.Link to the for...
-
Amplifier "Yes-7"
Audio amplifier "Yes-7".Published with the permission of the author.Link to the forum (russian) with...
-
Salas UltraBiB shunt regulator with LT4320 diode bridge
My version of tracing printed circuit boards Salas UltraBiB shunt regulator.PCB are not for commerci...
-
ARPS-2 – Arduino-Compatible Robot Project Shield for Arduino UNO
455 0 0 -
A Compact Charging Breakout Board For Waveshare ESP32-C3
822 3 6 -
AI-driven LoRa & LLM-enabled Kiosk & Food Delivery System
792 2 0 -
-
-
-
ESP32-C3 BLE Keyboard - Battery Powered with USB-C Charging
1020 0 1 -
-
mammoth-3D SLM Voron Toolhead – Manual Drill & Tap Edition
887 0 1 -
-
AEL-2011 Power Supply Module
1633 0 2







