|
1.8" Color TFT LCD display with MicroSD Card Breakout - ST7735R (ID: 358)Adafruit
|
x 1 | |
|
|
NANOArduino
|
x 1 | |
|
|
IP2312 |
x 1 | |
|
|
MCP2515-I/ST |
x 1 | |
|
|
18650 Battery Case 2XDEAH
|
x 1 |
|
|
Easyeda |
|
|
|
Arduino ide |
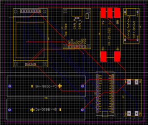
Intelligent Car Control Unit
SmartCAN Logger - Portable Vehicle Data Center
A portable data logging device that connects directly to your vehicle's OBD-II port. It reads real-time vehicle data via CAN Bus, displays it on a color TFT screen, and records all data to an SD card.
Equipped with an Arduino Nano and MCP2515 module for robust performance. Operates wirelessly for extended periods using dual 18650 batteries. Its compact design ensures easy compatibility with any vehicle.
Setup is simple - just establish the OBD-II connection. Suitable for various applications from daily driving to performance analysis. A smart companion that understands your vehicle's language.
Intelligent Car Control Unit
*PCBWay community is a sharing platform. We are not responsible for any design issues and parameter issues (board thickness, surface finish, etc.) you choose.
Raspberry Pi 5 7 Inch Touch Screen IPS 1024x600 HD LCD HDMI-compatible Display for RPI 4B 3B+ OPI 5 AIDA64 PC Secondary Screen(Without Speaker)
BUY NOW- Comments(0)
- Likes(0)
- 0 USER VOTES
- YOUR VOTE 0.00 0.00
- 1
- 2
- 3
- 4
- 5
- 6
- 7
- 8
- 9
- 10
- 1
- 2
- 3
- 4
- 5
- 6
- 7
- 8
- 9
- 10
- 1
- 2
- 3
- 4
- 5
- 6
- 7
- 8
- 9
- 10
- 1
- 2
- 3
- 4
- 5
- 6
- 7
- 8
- 9
- 10
More by Mert Arif Kurubaş
-
-
ARPS-2 – Arduino-Compatible Robot Project Shield for Arduino UNO
791 0 2 -
A Compact Charging Breakout Board For Waveshare ESP32-C3
1344 3 6 -
AI-driven LoRa & LLM-enabled Kiosk & Food Delivery System
1239 2 0 -
-
-
-
ESP32-C3 BLE Keyboard - Battery Powered with USB-C Charging
1478 0 1 -
-
mammoth-3D SLM Voron Toolhead – Manual Drill & Tap Edition
1147 0 1 -







