Components
|
|
Criatal 12MHZ |
x 1 | |
|
|
CH340C |
x 1 |
Tools, APP Software Used etc.
|
Cadsoft Eagle |
Description
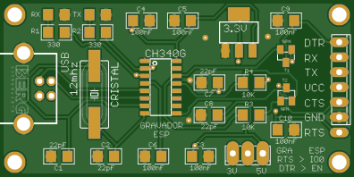
Gravador Esp32 Esp8266 boot reset automatico
Gravador prático e versátil com chip CH340G
Grava esp32 e es8266 sem a necessidade de botões externos de boot e reset - totalmente automático
Conector: USB tipo B
Conectar:
DTR módulo no EN (RST) do esp
RX módulo no TX do esp
TX módulo no RX do esp
GND módulo no GND do esp
RTS módulo no GPIO0 (ZERO) do esp
Schematic and Layout
Jul 11,2025
162 views
Gravador Esp32 Esp8266 boot reset automatico
Gravador usb para Esp32 Esp8266 boot reset automatico
162
0
0
Published: Jul 11,2025
Standard PCB
Purchase
Donation Received ($)
PCBWay Donate 10% cost To Author
File Last Updated: 2025/07/12 (GMT+8)
File update record
2025-07-1200:18:38
Gerber file is updated.
Only PCB
*PCBWay community is a sharing platform. We are not responsible for any design issues and parameter issues (board thickness, surface finish, etc.) you choose.
Copy this HTML into your page to embed a link to order this shared project
Copy
Under the
Attribution-ShareAlike (CC BY-SA)
License.
Raspberry Pi 5 7 Inch Touch Screen IPS 1024x600 HD LCD HDMI-compatible Display for RPI 4B 3B+ OPI 5 AIDA64 PC Secondary Screen(Without Speaker)
BUY NOW- Comments(0)
- Likes(0)
Upload photo
You can only upload 5 files in total. Each file cannot exceed 2MB. Supports JPG, JPEG, GIF, PNG, BMP
0 / 10000
It looks like you have not written anything. Please add a comment and try again.
You can upload up to 5 images!
Image size should not exceed 2MB!
File format not supported!
View More
View More
VOTING
0 votes
- 0 USER VOTES
0.00
- YOUR VOTE 0.00 0.00
- 1
- 2
- 3
- 4
- 5
- 6
- 7
- 8
- 9
- 10
Design
1/4
- 1
- 2
- 3
- 4
- 5
- 6
- 7
- 8
- 9
- 10
Usability
2/4
- 1
- 2
- 3
- 4
- 5
- 6
- 7
- 8
- 9
- 10
Creativity
3/4
- 1
- 2
- 3
- 4
- 5
- 6
- 7
- 8
- 9
- 10
Content
4/4
More by THULIO MARCUS MARCENES DE SOUZA
-
Modulo Lora E22xxxT22D
Modulo para Lora E220 no modo normal
-
Gravador Esp32 Esp8266 boot reset automatico
Gravador prático e versátil com chip CH340GGrava esp32 e es8266 sem a necessidade de botões externos...
-
Semaforo = Traffic Light
Dual semaphore controller using Atmega328, with interchangeable color scheduling. Programming code a...
-
segment display module
7-segment display module 3 to 4 digits, 0.56 ", cathode, using the Max7219 controller OBS - Not...
You may also like
-
ARPS-2 – Arduino-Compatible Robot Project Shield for Arduino UNO
522 0 0 -
A Compact Charging Breakout Board For Waveshare ESP32-C3
956 3 6 -
AI-driven LoRa & LLM-enabled Kiosk & Food Delivery System
851 2 0 -
-
-
-
ESP32-C3 BLE Keyboard - Battery Powered with USB-C Charging
1121 0 1 -
-
mammoth-3D SLM Voron Toolhead – Manual Drill & Tap Edition
959 0 1 -
-
AEL-2011 Power Supply Module
1720 0 2







