|
KiCad 9.0 |
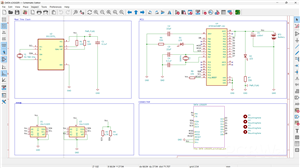
Embedded MCU Data Logger with RTC & 512KB EEPROM
4-Layer ATmega328P IoT Data Logger PCB
Compact 4-layer PCB (~50x40mm) featuring ATmega328P-AU MCU @16MHz for battery-powered sensor data logging with DS3231 RTC timestamping, I2C/UART headers, and 8x digital I/O
Core Features
MCU + Clock: ATmega328P (TQFP-32), 16MHz crystal for reliable operation.
Power: LiPo battery (BT1) + TP4056 charger (U2/U3), decoupling caps (100uF/10uF/0.1uF).
Timekeeping: DS3231 RTC (U1) with backup crystal for precise logging.
Interfaces: I2C (SDA/SCL), UART (TX/RX), J1-J4 headers for sensors/debug.
Visuals: 3x SMD LEDs, clear silkscreen labels.ppl-ai-file-upload.s3.amazonaws+1
Application
Portable IoT logger for environmental monitoring (temp/humidity/motion), health collars, or remote stations. Logs timestamped data to EEPROM/SD via low-power modes; KiCad-designed for professional fab/assembly.
Embedded MCU Data Logger with RTC & 512KB EEPROM
*PCBWay community is a sharing platform. We are not responsible for any design issues and parameter issues (board thickness, surface finish, etc.) you choose.
Raspberry Pi 5 7 Inch Touch Screen IPS 1024x600 HD LCD HDMI-compatible Display for RPI 4B 3B+ OPI 5 AIDA64 PC Secondary Screen(Without Speaker)
BUY NOW- Comments(0)
- Likes(1)
-
MAATHES THILAK K
Jan 06,2026
- 0 USER VOTES
- YOUR VOTE 0.00 0.00
- 1
- 2
- 3
- 4
- 5
- 6
- 7
- 8
- 9
- 10
- 1
- 2
- 3
- 4
- 5
- 6
- 7
- 8
- 9
- 10
- 1
- 2
- 3
- 4
- 5
- 6
- 7
- 8
- 9
- 10
- 1
- 2
- 3
- 4
- 5
- 6
- 7
- 8
- 9
- 10
More by Mahesh Thilak K
-
EMG MUSCLE SENSOR
PCB Objective and Design IntentThe EMG sensor PCB is designed to capture extremely low-amplitude mu...
-
USING STM32 GPS TRACKER
This project presents a compact, reliable, and industry-oriented GPS tracking system built around an...
-
Transformer-Power-Supply
A compact AC-to-DC linear power supply PCB designed in KiCad. Features LM7805 voltage regulator, ful...
-
Servo Motor Tester
Servo Motor Tester based on an NA555 (555 timer) generating a standard servo control signal with adj...
-
Bread Board Power Supply
Bread Board Power Supply — Compact Regulated Power Module for Prototyping The Bread Board Power Su...
-
Tiny Solar Power Supply
Tiny Solar Power Supply — Ultra-Compact Renewable PCB Solution The Tiny Solar Power Supply is a...
-
Embedded MCU Data Logger with RTC & 512KB EEPROM
4-Layer ATmega328P IoT Data Logger PCBCompact 4-layer PCB (~50x40mm) featuring ATmega328P-AU MCU @16...
-
ARPS-2 – Arduino-Compatible Robot Project Shield for Arduino UNO
555 0 0 -
A Compact Charging Breakout Board For Waveshare ESP32-C3
1013 3 6 -
AI-driven LoRa & LLM-enabled Kiosk & Food Delivery System
896 2 0 -
-
-
-
ESP32-C3 BLE Keyboard - Battery Powered with USB-C Charging
1160 0 1 -
-
mammoth-3D SLM Voron Toolhead – Manual Drill & Tap Edition
984 0 1 -
-
AEL-2011 Power Supply Module
1755 0 2







